2024年南京一模考试时间将在3月21日-22日进行,共2天,考试科目为语文、数学、外语、物理、历史、化学、生物、政治、地理。
本文将在各科考试结束后第一时间更新南京高三一模试卷真题和答案解析,帮助各位考生估分参考。

2024年南京一模各科试卷及参考答案解析
南京一模具有极大的重要性,本次模考是检验同学们学习成果的重要途径,让学生有了查漏补缺的机会,对后续个人的复习方向以及知识薄弱点提供重要信息,可以让学生在接下来的学习中更有针对性地去发挥优势和弥补不足!
各科试题及参考答案如下:
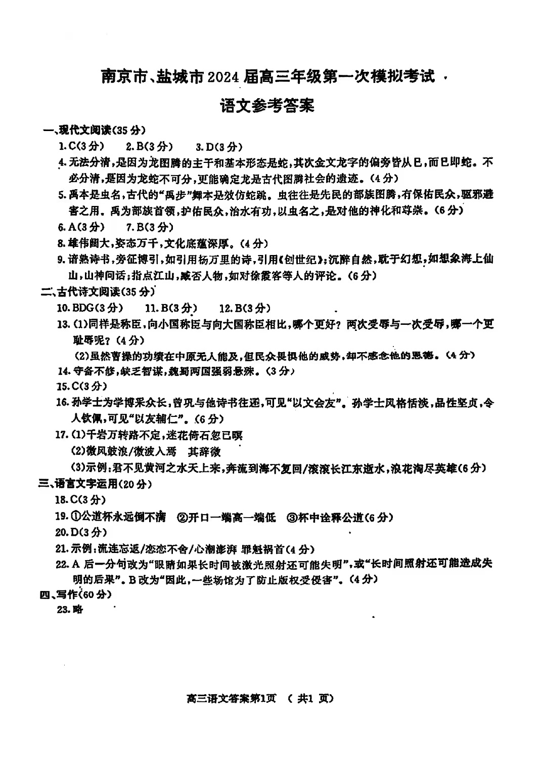
1、南京一模语文试题及答案解析
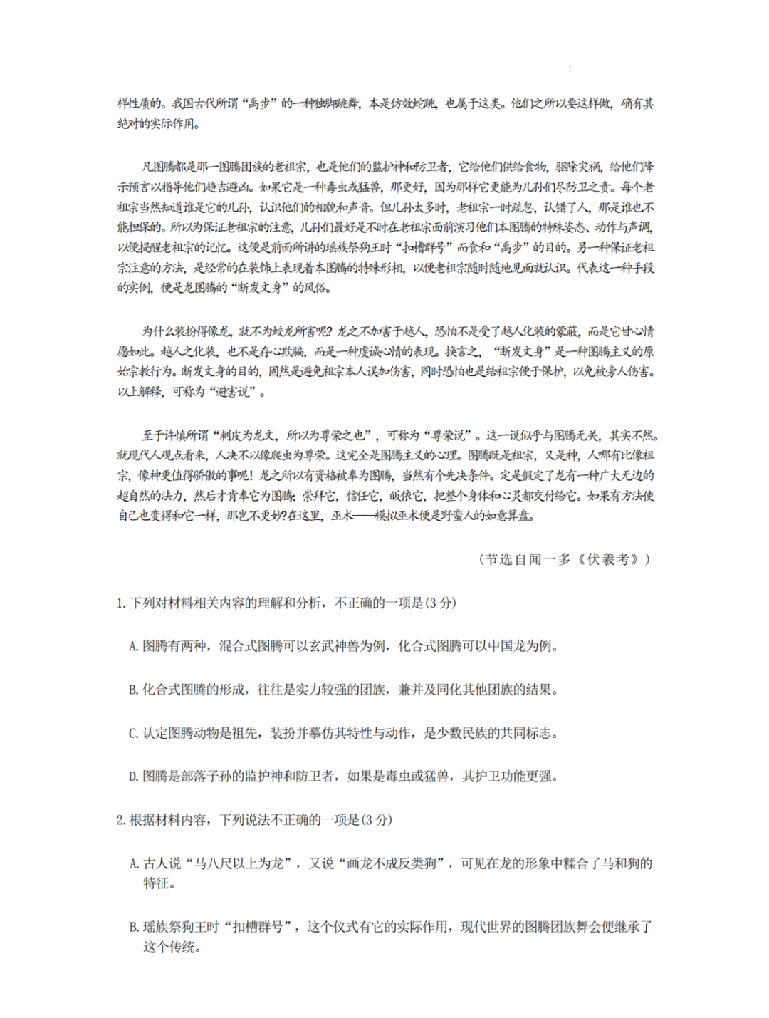
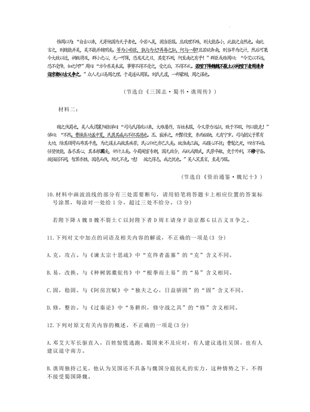
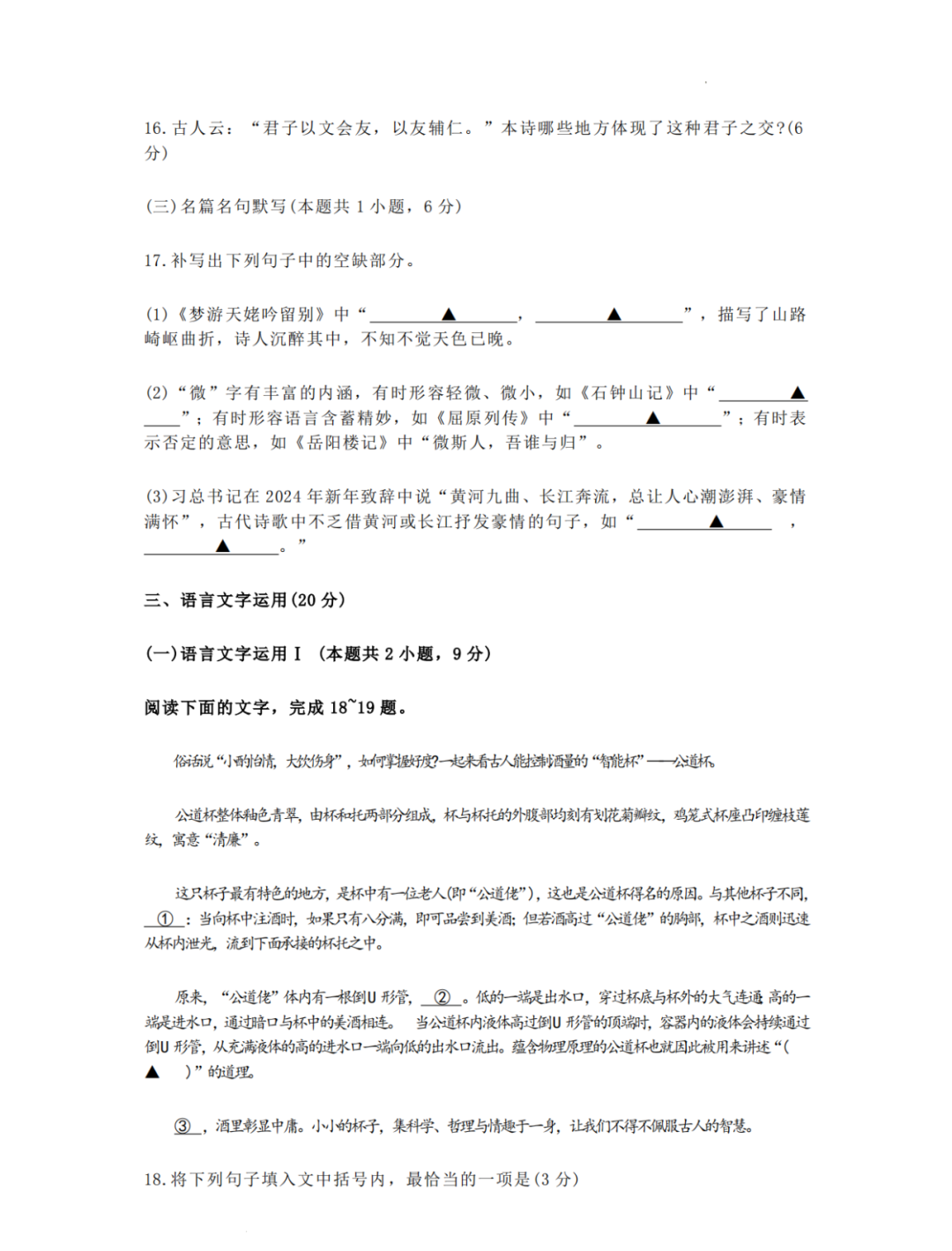
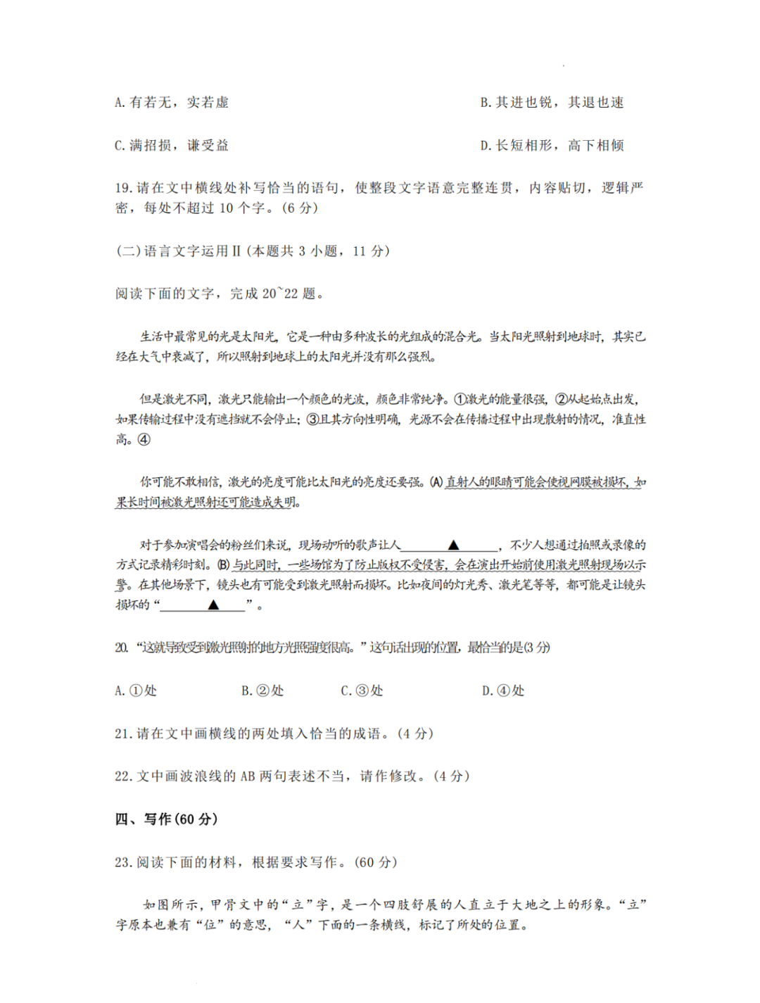
语文试卷如下:










语文答案如下:

2、南京一模数学试题及答案解析
数学试卷如下:




数学答案如下:

3、南京一模外语试题及答案解析
英语试卷如下:










英语答案如下:





4、南京一模物理试题及答案解析
物理试卷如下:






答案如下:



5、南京一模历史试题及答案解析
历史试卷如下:






历史答案如下:


6、南京一模化学试题及答案解析
化学试卷如下:






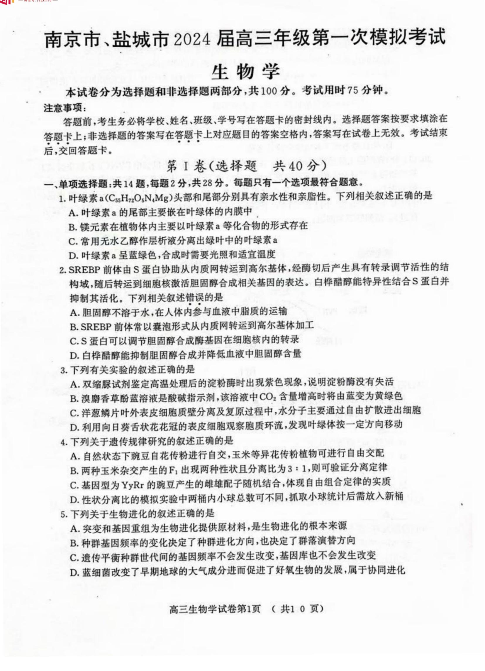
7、南京一模生物试题及答案解析
生物试卷如下:













生物答案如下:

8、南京一模政治试题及答案解析
政治试卷如下:








政治答案如下:


9、南京一模地理试题及答案解析
地理试卷如下:








地理答案如下:

