想考四川大学华西口腔医学八年制专业的同学,你真的了解川大口腔医学本硕博连读是怎么回事吗?本期内容我们就带大家来深入了解川大口腔医学八年制专业的相关信息,相信读完本文,你一定会对川大口腔医学本硕博连读有更新的认识!
一. 川大华西口腔医学专业类型
根据我们在四川大学官方网站上查询到的信息,2021年四川大学共计开设五门口腔医学相关的专业,它们分别是:口腔医学技术(口腔数字化技术双学士学位)、口腔医学技术、口腔医学(八年制)、口腔医学(五年制)、口腔医学(5+3一体化)。
划重点:想在口腔医学专业硕博连读的同学,需要报考口腔医学(八年制)这个专业。
二. 川大华西口腔医学硕博连读的优势
对于想学口腔医学的学生来说,硕博连读肯定是有益的。
从学习的角度来看:
1. 从圆梦志愿APP上获取的川大毕业生就业质量报告来看,大部分口腔医学专业的毕业生都会选择继续考研或是读博。然而考研、申请读博的学生越来越多,竞争压力逐年增加,如果能在高考结束后直接选择硕博连读的学习方式,自然可以减轻后续的备考压力,并且硕博连读只需八年的时间,大大缩短了学生的时间成本;
2. 本硕博连读这种培养方式,更注重创新教育研究,在校学习阶段,学生的科研创新能力会得到大大提升严,更加有利于深入研究;
从就业的角度来看:
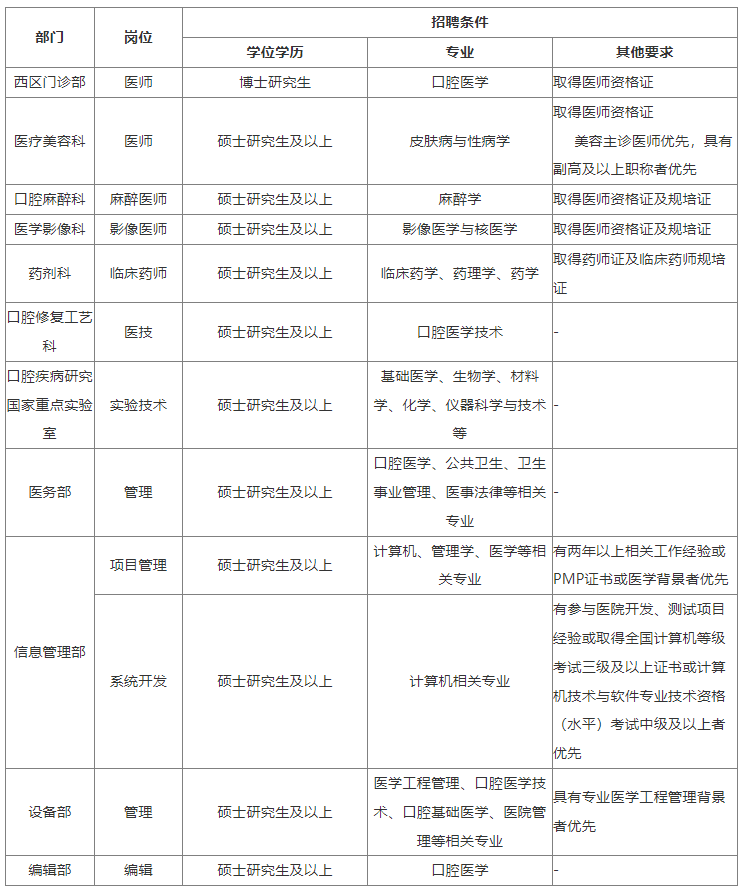
1. 根据我们在川大华西口腔医院官网找到的2021 招聘启示可以看出,学历对于口腔医学类专业的重要性:从事门诊部医师学历的硬性要求为博士,而包括编辑在内的其余岗位,均要求硕士及以上。因此硕博连读直接授予博士学位就显得十分具有优势。
图为2021华西口腔医院招聘启事(第二批)招聘岗位及条件
因此,上述都是我们鼓励想要学习口腔医学的学生报考八年制培养方式的原因。

三. 川大华西口腔硕博连读的难度
报考难度:
1. 本硕博连读报考时争压力非常大,其选拔的都是全国各地非常优秀的高考生;
2. 我们通过一组数据来进行对比:
2021年四川大学口腔医学(八年制)在四川本省招生,理工类高录取分为杨恬恬692分
2021年北京大学在四川省招生,理工类投档分698分
2021年清华大学在四川省招生,理工类投档分696分
2021年复旦大学在四川省招生,理工类投档分683分
……
连四川本省的考生想考川大华西口腔,分数都几乎与“清北复交”持平,足以可见其报考难度之大;
学习难度:
学习压力大,本硕博连读的学生压力比一般研究生、博士生压力要大很多,科研难度也相对会更大,遇到的挑战会更多,更需要持之以恒的决心。
四. 川大华西口腔八年制各省招生最低分
我们收集整理了2021年川大口腔医学八年制在各省招生最低分及位次情况供大家参考:

综上就是我们为大家梳理的关于四川大学华西口腔医学本硕博连读培养方式的相关信息,本硕博连读给各位考生提供了一个非常好的学习方式,但想要真正在这种学习模式下收获知识、掌握技能,还是需要依靠同学们自己的奋斗和学习。但无论如何,我们都由衷希望各位考生能在高考里实现成功,在学习道路上一帆风顺!


