一、什么是“强基计划”
(一)强基计划,是基础学科招生改革试点工作,是普通高校一种特殊类型的招生工作,是原高校自主招生的改进、优化和升级版;强基计划主要选拔培养国家重大战略需要而且综合素质优秀或基础学科拔尖的学生。
(二)强基计划在本科阶段招生的专业
1、强基计划本科阶段主要在基础学科招生,重点在数学、物理、化学、生物及历史、哲学、古文字学等相关专业招生;部分学校还开放信息与计算科学、基础医学专业、理论与应用力学、工程力学、核工程与核技术等专业。
2021年强基计划院校招生的有关专业
2、强基计划入校后不允许转专业。强基计划在本科阶段不允许转专业,少数高校允许在强基计划内转专业。
3、强基计划的学科专业是动态调整的,它根据新形势要求和招生情况,适时调整强基计划招生专业。
(三)强基计划在研究生阶段招生的专业方向:高端芯片与软件、智能科技、新材料、先进制造和国家安全等关键领域以及国家人才紧缺的人文社会科学领域方向。
二、强基计划的校测入围规则是什么?
(一)入围基本分为两类,一凭高考成绩择优入围(一般所在省一本线以上);二凭学科竞赛奖项。
(二)第一类考生,依据高考成绩,按照各省招生计划的一定比例,在完成校考确认的考生中确认入围名单。2021年强基高校校测入围比例是招生计划的3一6。非常值得家长和考生关注的是,国防科大、北航、华东师大三所学校以高考加权成绩排序确定入围。
第二类即我们说的破格入围,要求五大学科竞赛银牌及以上奖项(国二奖项),同时成绩达一本线/特招线,破格入围。不占第一类考生招生计划名额;入围以后仍需参加校测,最终以综合成绩择优录取。
三、报考办法流程
(一)强基计划报名流程
注册登录(教育部阳光网)—进入系统—查看报名须知—确认报名条件—查看破格信息—附加信息—选择志愿专业和是否调剂—确认志愿—下载志愿表—上传志愿表—交费—报名成功。

(二)报名时间节点
1、3月底前各高校公布招生简章。
2、4月考生网上报名(教育部阳光高考网站)。最早4月8日开始一最晚4月30日
3、6月7日至10日考生参加统一高考。
4、强基计划网上报名确认时间:6月10日一6月20日
5、6月25日前各省(区、市)提供高考成绩。
6、6月26日前高校确定参加校考的考生名单。
7、7月4日前高校组织考核。
8、7月5日前高校完成强基计划录取工作。

2021年强基计划各院校报名时间确认时间

(三)报名注意事项
1、强基计划一人只允许报考一所学校。
2、多数高校强基计划可选报多个专业,少数高校只限报一个专业。
全国36所强基计划招生院校,每所学校的招生简章、报名时间、报考条件、报考专业、入围要求、校测方式等都不尽相同,考生务必认真阅读、读懂弄清,做到心中有数!
3、真正学会用好“报名确认”。21年报名增加了一个报名确认环节,确实是给考生增加了一个报名后反悔的机会!报名确认是在高考后进行,确认前考生就能预估出自己的高考成绩;如果超常发挥,成绩明显高出自己的期望成绩,(期望600分,结果预估630分)考生又不想报强基计划了,这时就可以放弃确认。高校也就认可你放弃报名资格,就不会锁定你的电子档案,你就可以参加高考正常的志愿填报录取了!如果你这时错误的选择的确认,但又不去参加校考,那么将影响你的考试诚信记录。关于“报名确认”这一功能,大家一定要弄清用好!
2022年强基计划报名入围参考分数(即在所在省份所报学校录取分数线下降10一30分,适合采用全国一卷地区的一类考生。该分数陕西考生比较适合)
A、理科生报名参考分数
670分以上:北京大学、清华大学。665分以上:复旦大学、上海交通大学。
655分以上:中国科学技术大学、浙江大学、中国人民大学、南京大学。
640分以上:北京航空航天大学、同济大学、南开大学
635分以上:中山大学、北京师范大学。
620分以上:武汉大学、华中科技大学、华东师大。
610分以上:电子科技大学、西安交通大学、哈尔滨工业大学、北京理工大学、东南大学、国防科技大学。
600分以上:厦门大学、天津大学、四川大学、中国农业大学、大连理工大学。
590分以上:西北工业大学、华南理工大学、中南大学。
570分以上:山东大学、重庆大学。
560分以上:吉林大学、中国海洋大学、兰州大学、中央民族大学。
B、对于文科生:
650分以上:北京大学。
640分以上:清华大学、复旦大学、中国人民大学。
630分以上:北京师范大学、浙江大学、南京大学。
620分以上:武汉大学、南开大学、中山大学、华东师范大学。
605分以上:厦门大学、东南大学。
600分以上:山东大学、华中科技大学、四川大学、西安交通大学。
580分以上:吉林大学、中央民族大学、兰州大学。
四、强基计划学校如何录取呢?
2021年强基计划36所高校入围均按照综合成绩高低进行录取,综合成绩=高考成绩85%+校考成绩15%。
由于各个高校的入围标准各不相同,请考生和家长依据各个院校的招生简章进行仔细研究。
2021年强基计划招生院校综合成绩折合办法

五、强基计划与正常高考招生相比,优势在哪里?
(一)从录取方式上看
1、强基计划给考生增加了一次录取机会。强基计划在高考录取前己完了录取工作,和高考不冲突,也不影响高考的正常录取,实际上确实等于给考生增加了一次报考名校的机会!
2、考生可以以较低的分数进入同一所大学。绝大多数情况下同一所学校的强基计划招生录取分数一般比高考录取分数线低5一30分,那么强基计划考生可以以较低的分数进入心仪的大学!
(二)从强基计划的学生,考进名校后的待遇来看,可以说真的拥有“VIP待遇”。
1、单独编班,配备一流师资,提供一流学习条件,实行导师制、小班化等培养模式。
2、对学业优秀的强基计划学生,高校优先给予免试推荐研究生、直博、公派留学、奖学金等方面的机会。
3、强基计划注重学生本—硕—博衔接培养,本科阶段抓好基础学科能力素养,硕博阶段既可在本学科深造,也可选择交叉学科培养。
例如,本科阶段专业是物理,那么在硕博阶段,既可以选择继续攻读物理,也可以选择与物理相关的专业。比如高端芯片、软件、新材料,偏应用的有计算机科学与技术、电气工程及其自动化、能源动力工程等。
4、配备优质学习平台。学校给予更多机会参与重要项目研究,包括国家实验室、国家重点实验室、前沿科学中心、集成攻关大平台和协同创新中心实验研究工作!
六、 哪些大学有强基计划?

2021年强基计划院校招生范围

七、关于强基计划的校测和录取
(一) 强基计划校测考什么?
强基计划校测包括笔试、面试和体育测试,其中15所高校不考笔试,具体考试科目和考试安排以高校简章公布和实际安排为准。
2021年强基计划招生院校入围情况校测办法

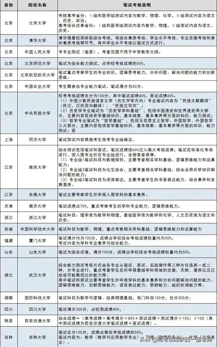
2020年强基计划招生院校笔试考核要求

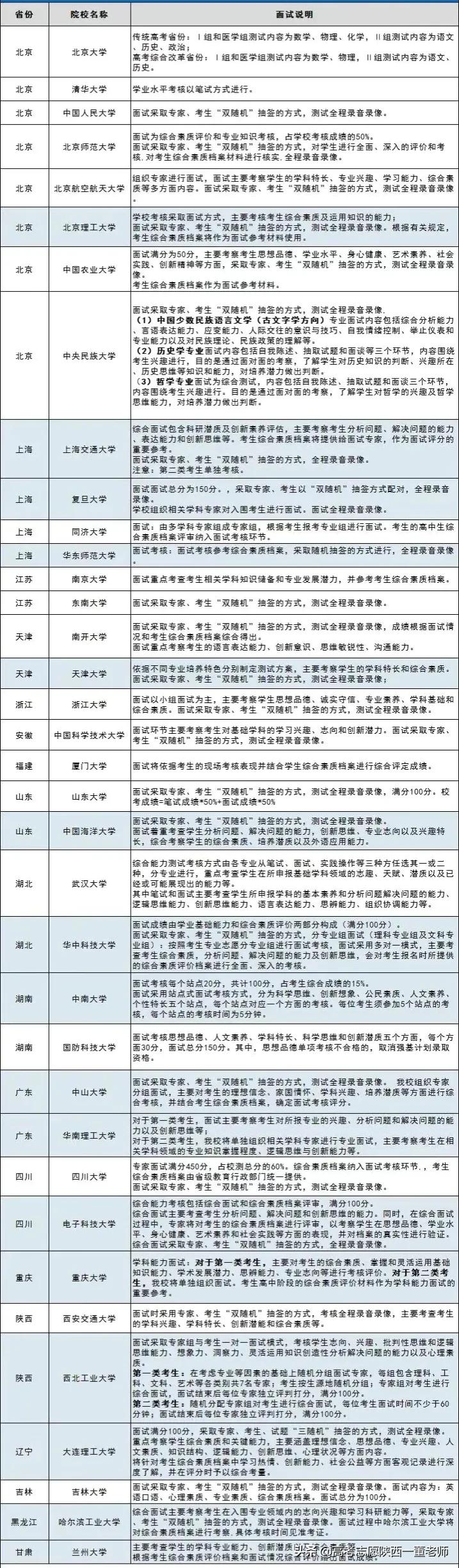
2020年强基计划招生院校面试要求

2020年强基计划院校招生体育测试要求

(二)强基计划招多少人?
2020年高校强基计划总招生计划大约在6100人,具体到高校,除清北外大致在30-210人之间。
2020年和2021年强基计划报名人数比对

(三)强基锁档是什么意思?
强基计划录取工作在本科提前批之前完成,一经录取不能参加后续批次的志愿。


