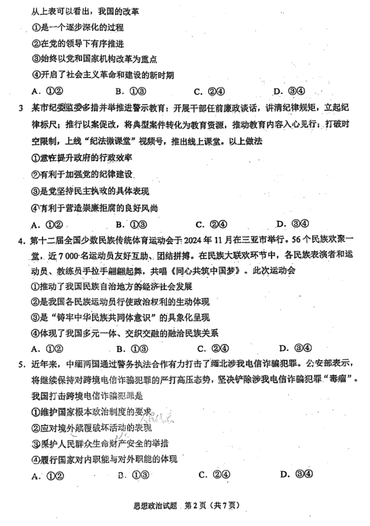
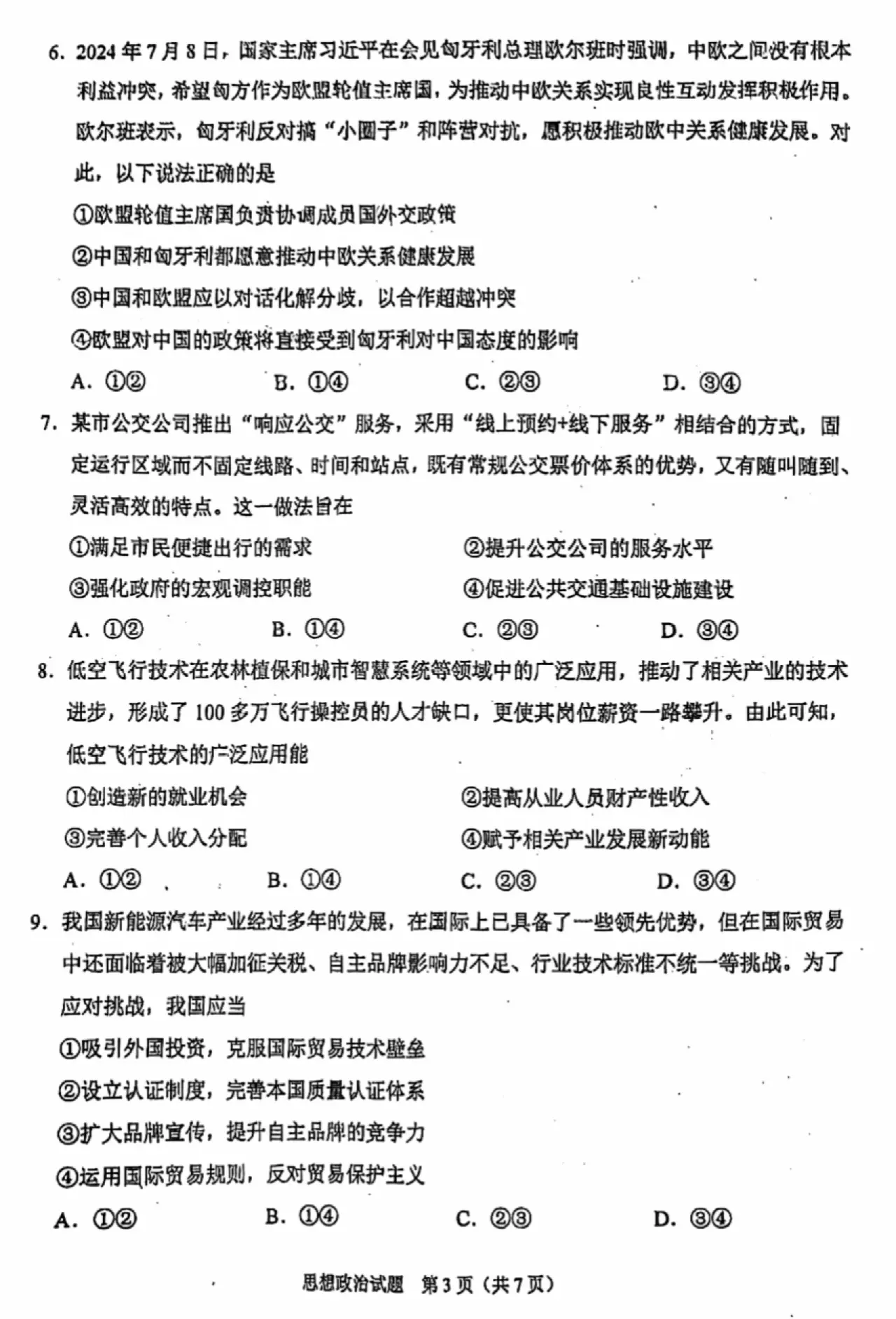
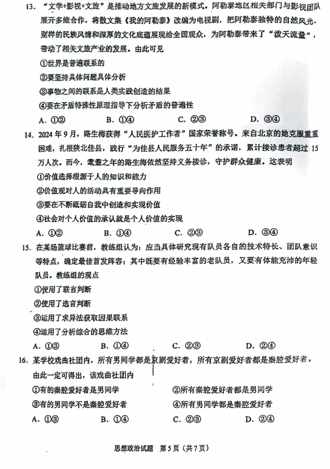
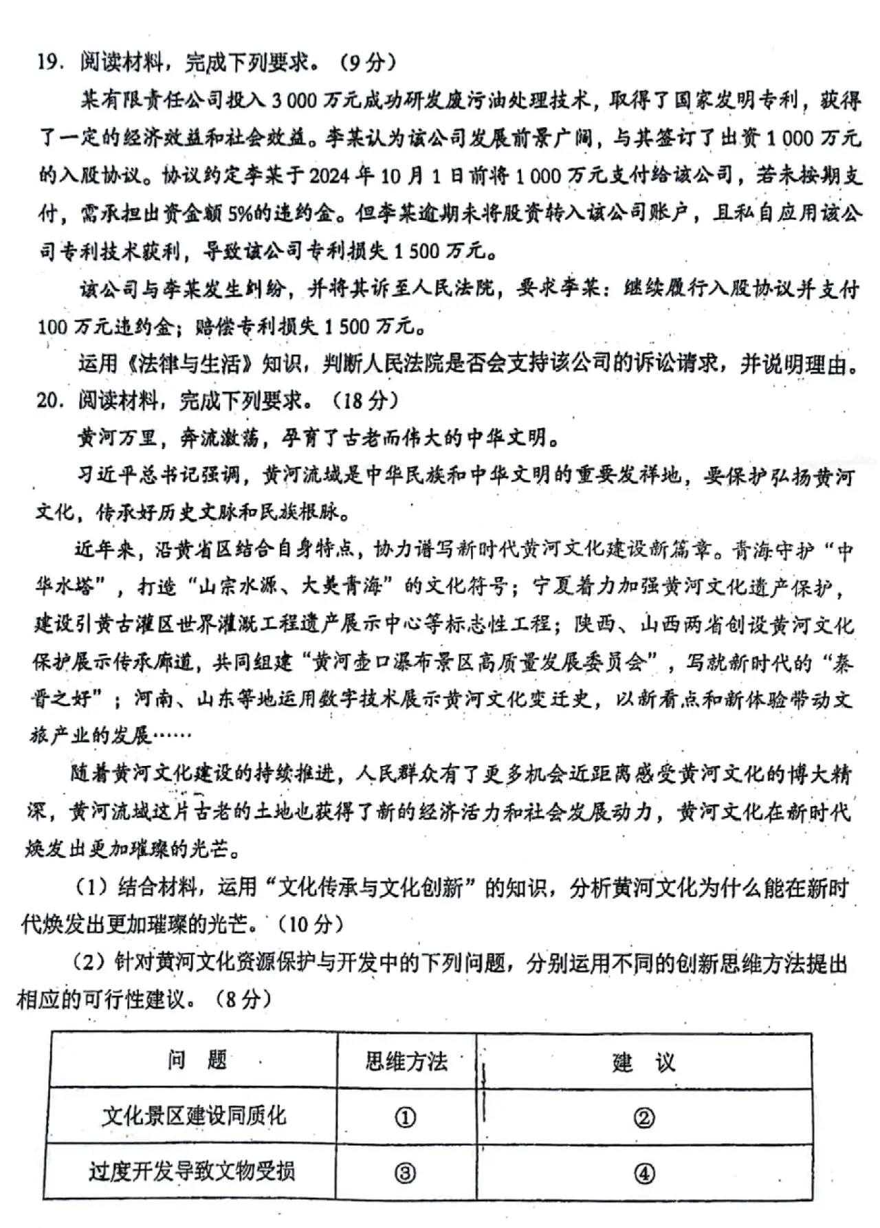
2025年八省联考政治科目考试时间为1月5日14:30-15:45,虽然政治科目是各省自主命题,但是都是在统一时间开考,本文就整理出2025年宁夏八省联考政治答案详解、2025宁夏八省联考政治试卷。

注意:因为本次新高考适应性考试物理、化学、历史、思想政治、生物、地理6门科目是由各省单独出题,所以各省除语数外科目以外,其余科目的试题都不一致,本文就只整理出宁夏政治具体的试卷及答案,仅供宁夏考生参考。
政治考试时间:1月5日14:30-15:45
一、2025年宁夏八省联考政治试卷







二、2025宁夏八省联考政治答案详解


三、2025年宁夏新高考变化
1.考试科目
宁夏新高考采用了“3+1+2”的模式。
其中,“3”指的是语文、数学、外语三门必考科目;“1”指的是考生需要在物理和历史两门科目中选择一门作为首选科目;“2”则是指考生需要在思想政治、化学、地理、生物学四门科目中选择两门作为再选科目。
这一改革打破了传统的文理科界限,为考生提供了更多的选择空间。
2.分数计算
考生总成绩由3门统一高考科目成绩和3门普通高中学业水平选择性考试科目成绩构成,满分750分。
其中,语文、数学、外语每门满分150分,按原始成绩计入。
首选科目物理或历史满分100分,也使用原始成绩计入。
再选科目思想政治、地理、化学、生物学每门满分100分,按等级转换分计入,以平衡不同学科得分难易程度对总分的影响。
3.志愿填报
宁夏新高考采用“院校专业组”模式。
考生需按照“1个院校专业组+多个专业”的方式进行志愿填报,所有志愿均为平行关系。
这一改革提高了考生志愿选择专业的灵活性,有助于考生更加精准地定位自己的志愿方向。