2026年绵阳三诊(高考适应性考试)已于4月20日开考。参考对象为绵阳市全体高三应往届生与部分中职生,预计全川超7成的考生也将同步参加本次考试。
绵阳三诊作为绵阳高考前最后一次大型模考,能帮助考生精准诊断知识短板、适应考试节奏并科学预估高考位次。
本文将在考试结束后,从多方渠道第一时间收集并整理绵阳三诊各科试题及参考答案,助力考生及时估分、精准定位,做好后续冲刺规划。

2026绵阳三诊各科试题及参考答案汇总如下:
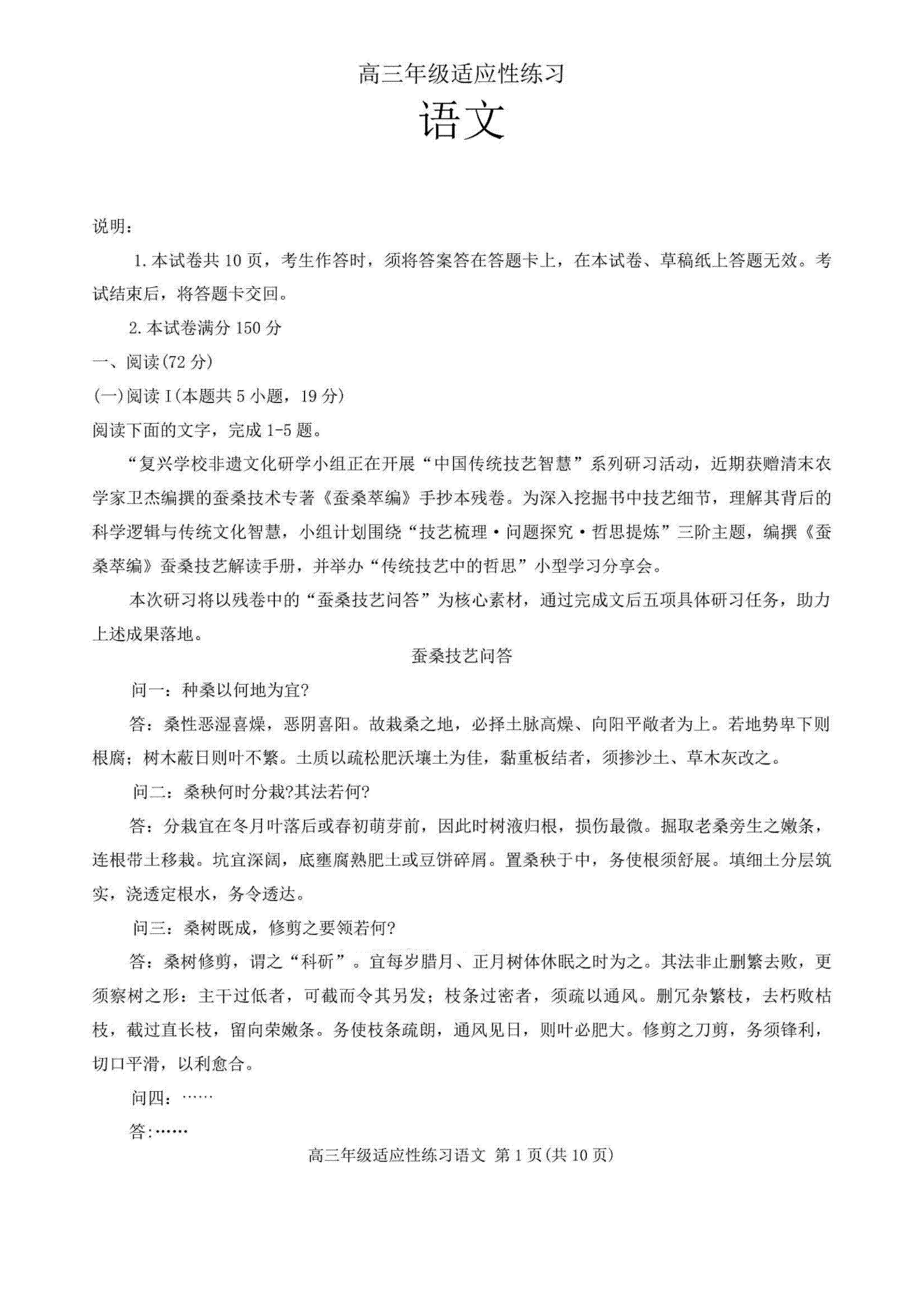
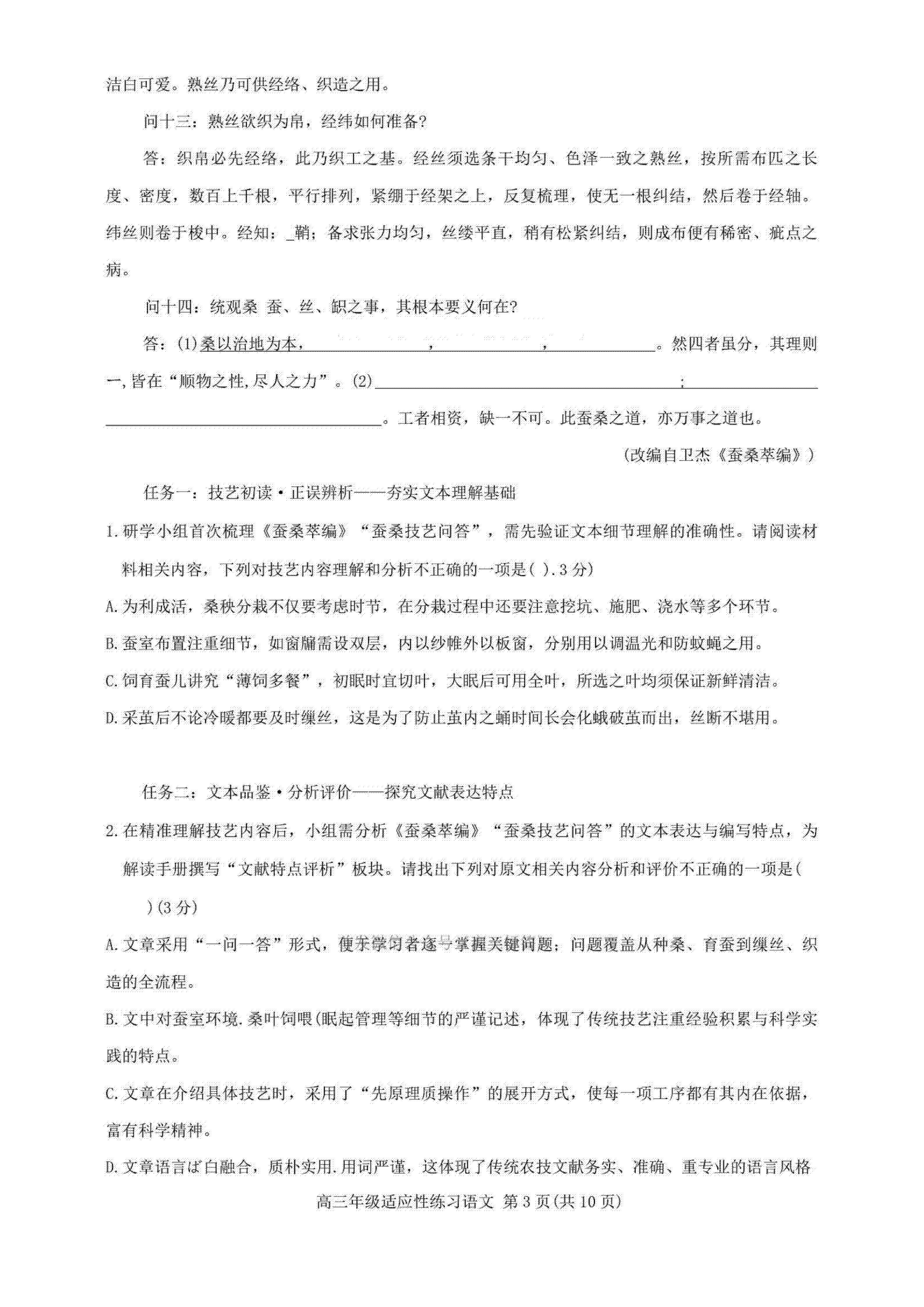
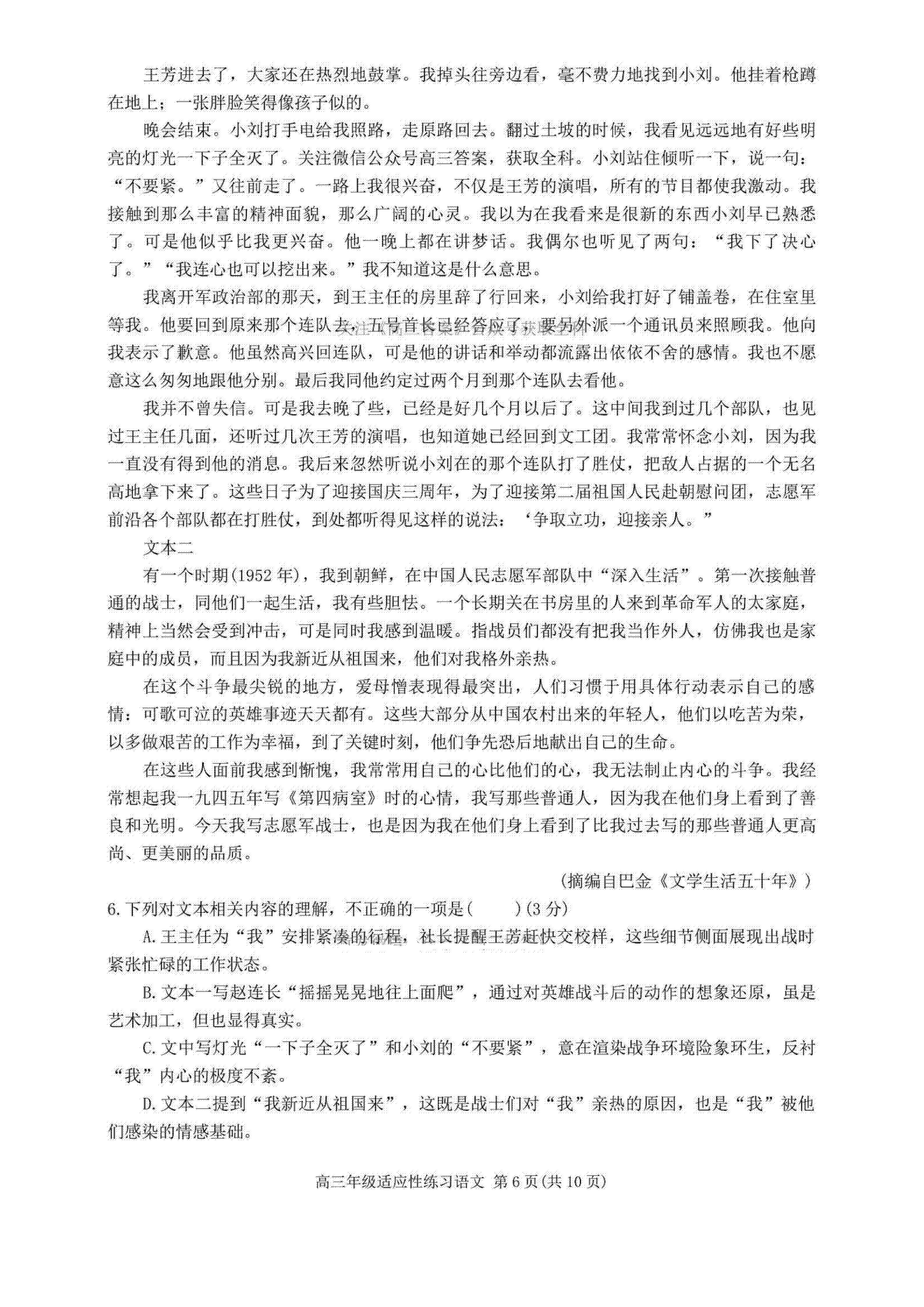
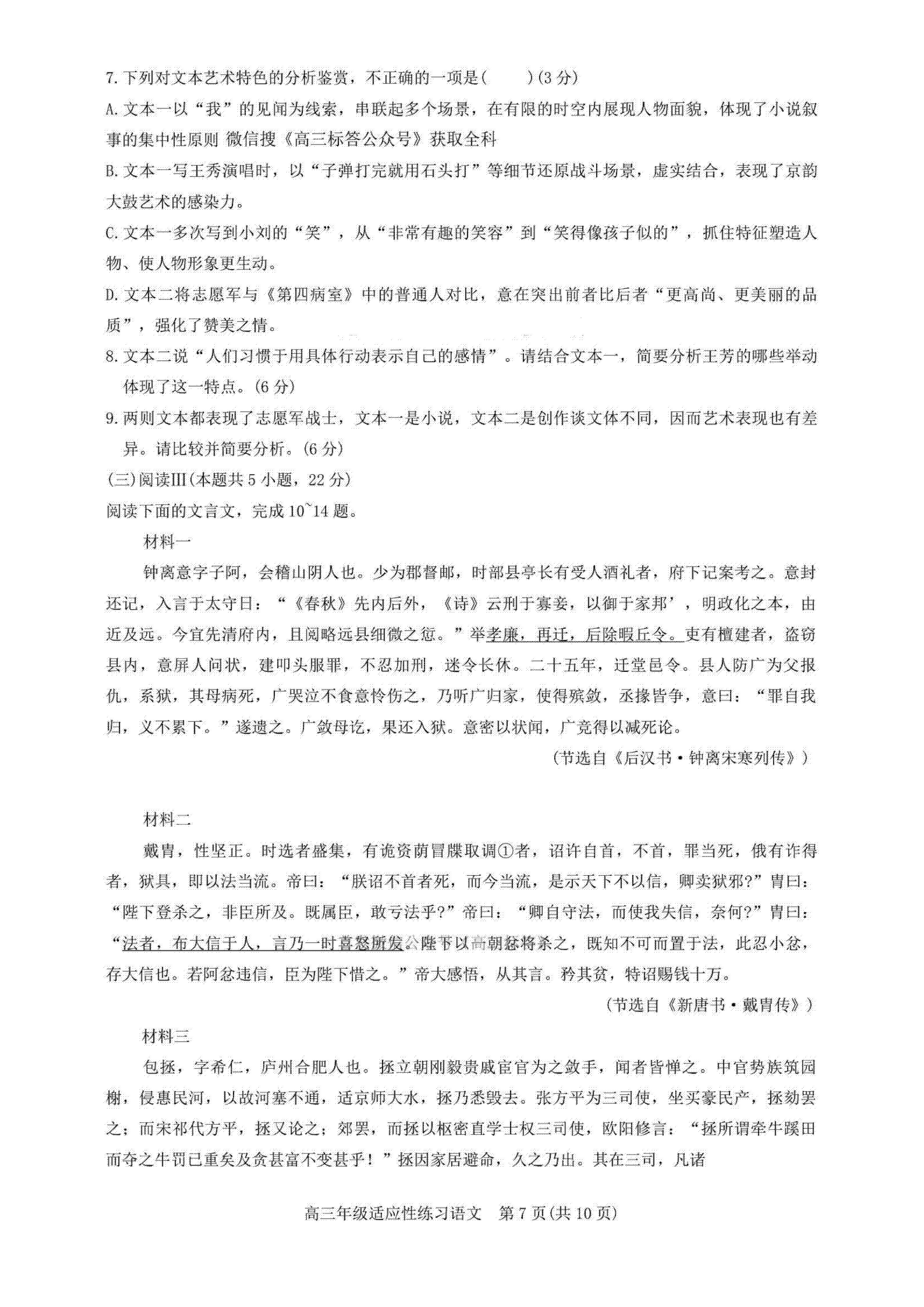
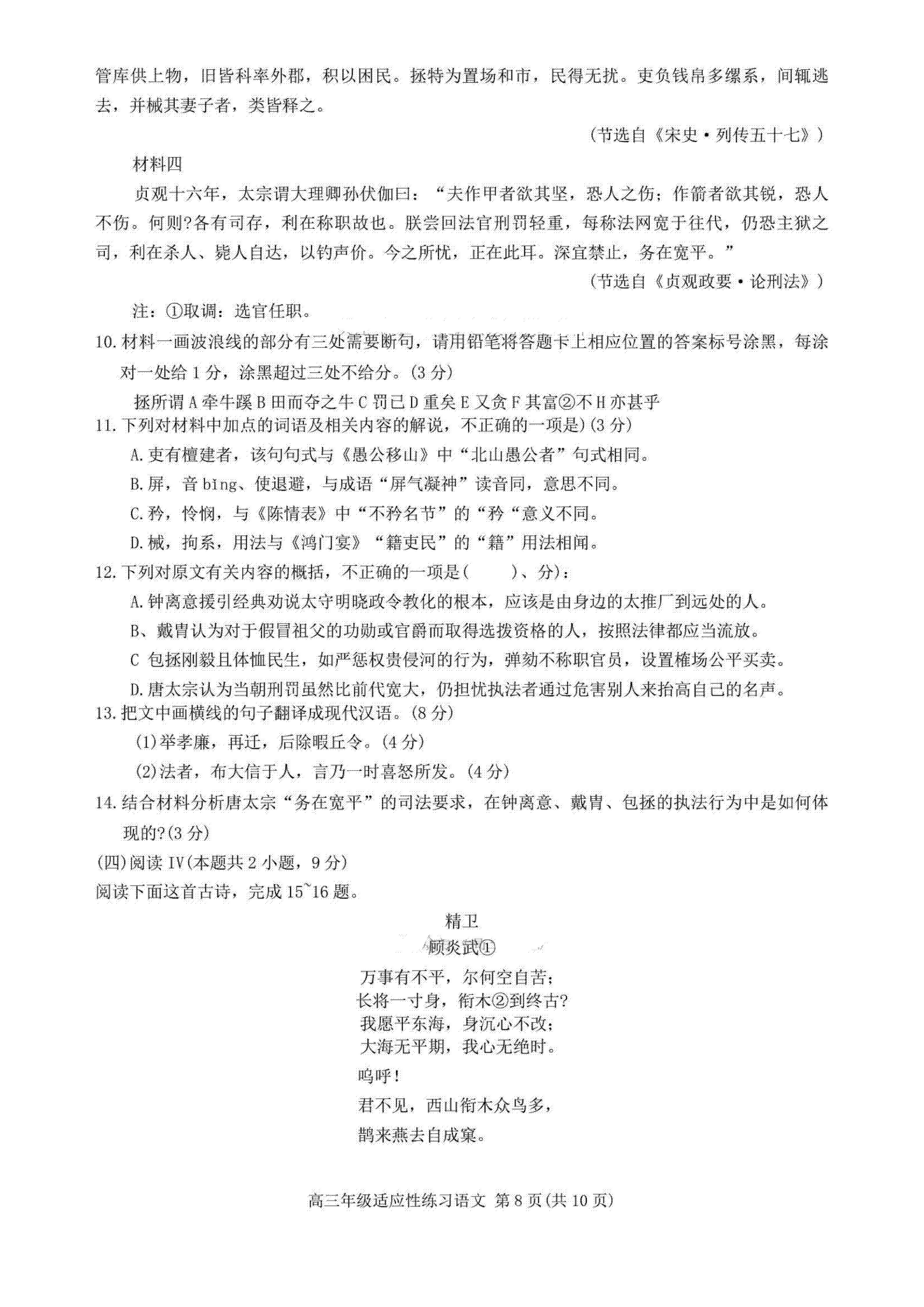
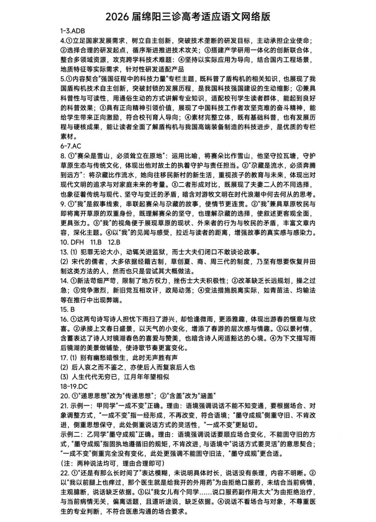
1、2026绵阳三诊语文试卷及答案
语文考试时间:4月20日 9:00-11:30
目前语文试卷及答案均已公布,同学们可自行核对。











2、2026绵阳三诊数学试卷及答案
数学考试时间:4月20日 15:00-17:00
目前数学试卷及答案均已公布,同学们可自行核对。










3、2026绵阳三诊历史试卷及答案解析
历史考试时间:4月21日 9:00-10:15
目前历史试卷及答案暂未公布,考试结束后我们将从多方渠道收集并第一时间更新完整试卷与解析,建议考生收藏本文,便于考后及时核对。
4、2026绵阳三诊物理试卷及答案解析
物理考试时间:4月21日 9:00-10:15
目前物理试卷及答案暂未公布,考试结束后我们将从多方渠道收集并第一时间更新完整试卷与解析,建议考生收藏本文,便于考后及时核对。
5、2026绵阳三诊英语试卷及答案解析
英语考试时间:4月21日 15:00-17:00
目前英语试卷及答案暂未公布,考试结束后我们将从多方渠道收集并第一时间更新完整试卷与解析,建议考生收藏本文,便于考后及时核对。
6、2026绵阳三诊化学试卷及答案解析
化学考试时间:4月22日 8:30-9:45
目前化学试卷及答案暂未公布,考试结束后我们将从多方渠道收集并第一时间更新完整试卷与解析,建议考生收藏本文,便于考后及时核对。
7、2026绵阳三诊地理试卷及答案
地理考试时间:4月22日 11:00-12:15
目前地理试卷及答案暂未公布,考试结束后我们将从多方渠道收集并第一时间更新完整试卷与解析,建议考生收藏本文,便于考后及时核对。
8、2026绵阳三诊政治试卷及答案
政治考试时间:4月22日 14:30-15:45
目前政治试卷及答案暂未公布,考试结束后我们将从多方渠道收集并第一时间更新完整试卷与解析,建议考生收藏本文,便于考后及时核对。
9、2026绵阳三诊生物试卷及答案
生物考试时间:4月22日 17:00-18:15
目前生物试卷及答案暂未公布,考试结束后我们将从多方渠道收集并第一时间更新完整试卷与解析,建议考生收藏本文,便于考后及时核对。