由教育部考试中心出题的四省联考将于2023年2月23日开考,关于四省联考的数学、英语答案,高考100网已进行更新,本文为大家带来2023年四省联考2023语文试卷及新课标适应性考试英语答案解析,供吉林、黑龙江、云南、安徽这些省份的同学参考。
2023四省联考其他科目(语数外、物理、化学、生物、政治、历史、地理)一键查阅快捷入口:https://www.gk100.com/read_657440438.htm(点击查看)
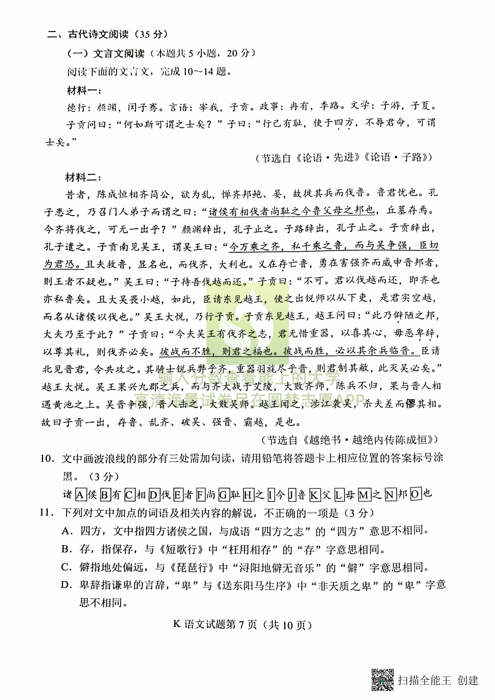
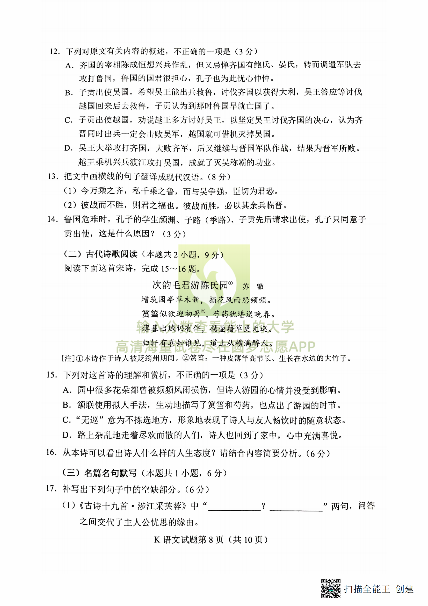
一、2023四省联考语文试卷原题










二、2023四省联考语文答案解析




同时圆梦志愿还可以通过大数据分析及云计算处理,为我们科学评估所有能上的大学以及被录取的概率,方便我们后续志愿填报选择学校参考!