近几年来,国内多地都对归国留学生开放了定向选调。那么,哪些省市在招海外选调生?国外大学可以考选调生吗?在本文,小编就为各位一一解答,并带来了北京选调生的境外大学名单、四川选调生的境外大学名单等内容。

一、哪些省市在招海外选调生?
山西省、山东省、四川省、上海市、北京市等多地都在招募海外选调生。
比如,山东省2024年面向96所海外大学招聘选调生,其中包括了麻省理工学院、剑桥大学、牛津大学、哈佛大学、新加坡国立大学、悉尼大学、京都大学、纽约大学等。
不过需要注意的是,面向海外大学招募选调生的门槛也比较高:
1.北京海外选调生的要求

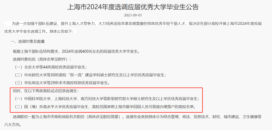
2.上海海外选调生的要求

3.四川海外选调生的要求

二、可参加选调的境外高校名单
以下小编整理了四川省、上海市、北京市选调生国外学校名单。
1.四川省
根据四川省相关官网报道,四川省将面向54所境外高校招收选调生,招生学历为硕士研究生及以上学历的毕业生。其中这54所高校由US News、QS、Times、ARWU世界大学最新综合排名确定。
其中除了爱丁堡大学、哈佛大学、斯坦福大学、加州理工学院、麻省理工学院等50所大学可以不限专业报名海外选调生,但华盛顿大学、加州大学圣地亚哥分校、加州大学旧金山分校、麦吉尔大学等多所大学限专业才可报名,具体包括电子信息类、数字经济类、中文类等24类,下面是专业范围:

按所属地区分类,包含英国、加拿大、瑞士、新加坡、丹麦等多个地区的院校。其中排名前三的地区分别是美国(23所高校)、英国(8所高校)和澳大利亚(5所高校)。

2.上海市
根据上海市相关官网报道,上海市将面向73所海外院校招收选调生,按所属地区分类,包含法国、荷兰、比利时、加拿大、德国等多个地区的院校。其中排在前三的地区分别是美国(31所高校)、英国(8所高校)和澳大利亚(6所高校)。

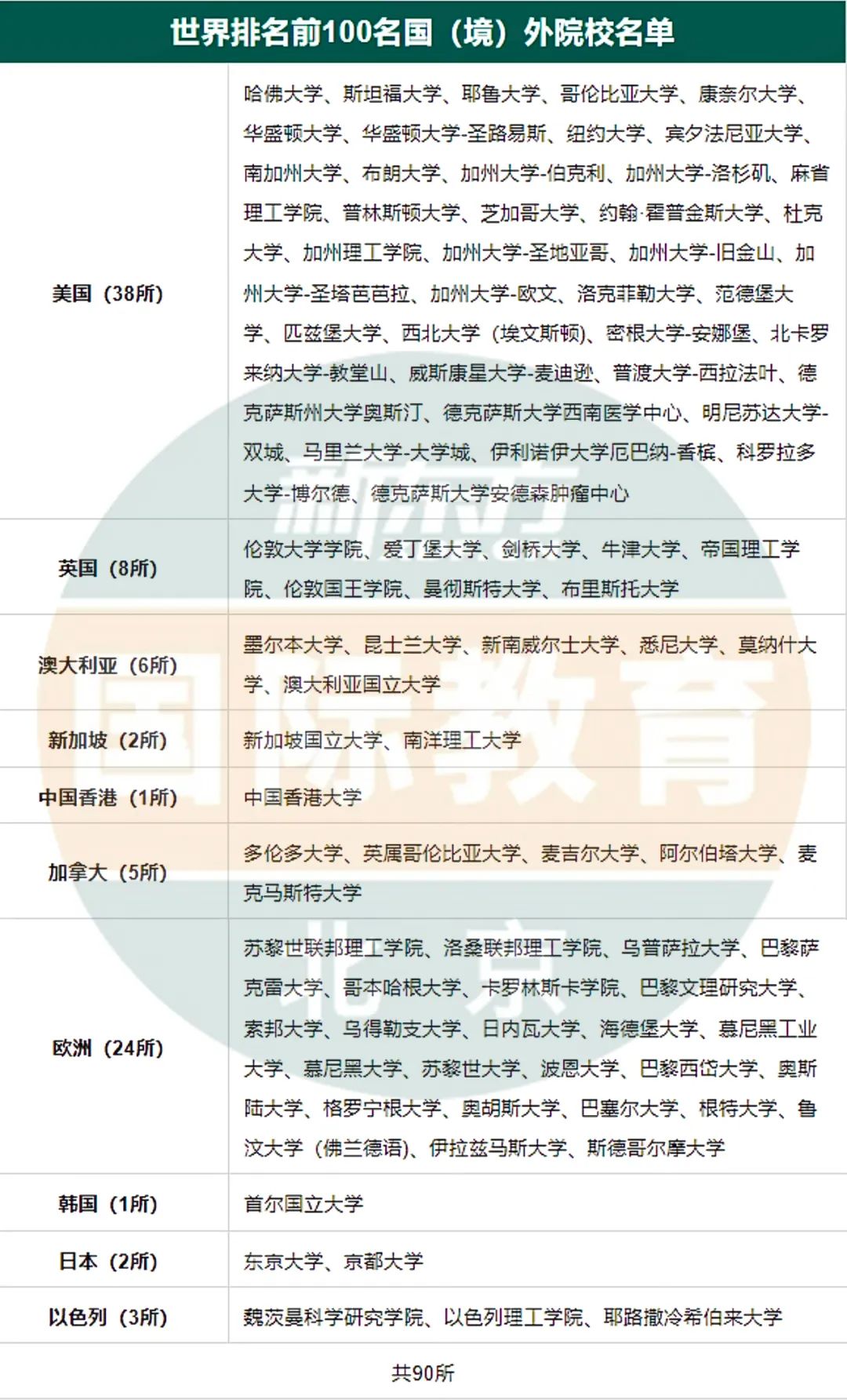
3.北京市
根据北京市相关官网报道,北京市将面向90所海外院校招收选调生,按所属地区分类,包含欧洲、日本、韩国、加拿大、新加坡、以色列等多个地区的院校。其中排在前三的地区分别是美国(38所高校)、欧洲(24所高校)和英国(8所高校)。
