搜索
手机访问
关注公众号
首页
高考资讯
新高考
志愿填报
高考题库
高考答疑
高校库
当前位置:
首页
>
高考资讯
>
高考快讯
>
正文
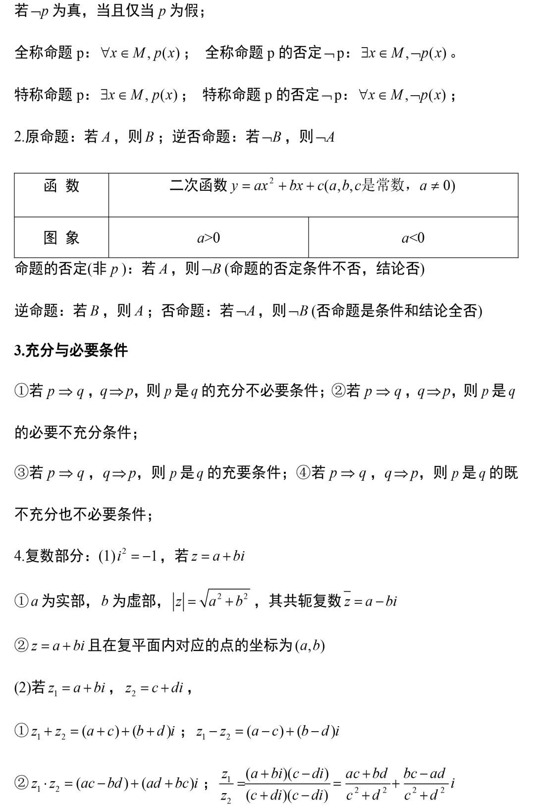
2022高考数学重要考点&必考知识考前强化,速看!
龙老师
2022-05-31 10:32
精选推荐
这8所大学,毕业容易进国企/央企,端上铁饭碗
【速看】报考大学时,冲稳保是什么意思?怎么填报?
【避坑指南】防止被调剂到“不喜欢的专业”
国家公费师范生:报考利弊/招生大学/招生专业/就业前景
6方面入手,快速了解一所大学的档次水平
高考试题
更多 >
高考语文
高考数学
高考外语
史政地
物化生
热门模考
微信扫码关注公众号