2022江西高考真题非常重要,本文介绍汇总整理2022江西高考真题各科试卷及答案,包括2022江西高考真题数学答案、江西高考真题语文答案、江西高考真题英语答案等。
2022江西高考真题将于2022年6月7日开始,各科考试结束后,本文将尽快更新各科答案,各位同学可以持续关注本文。
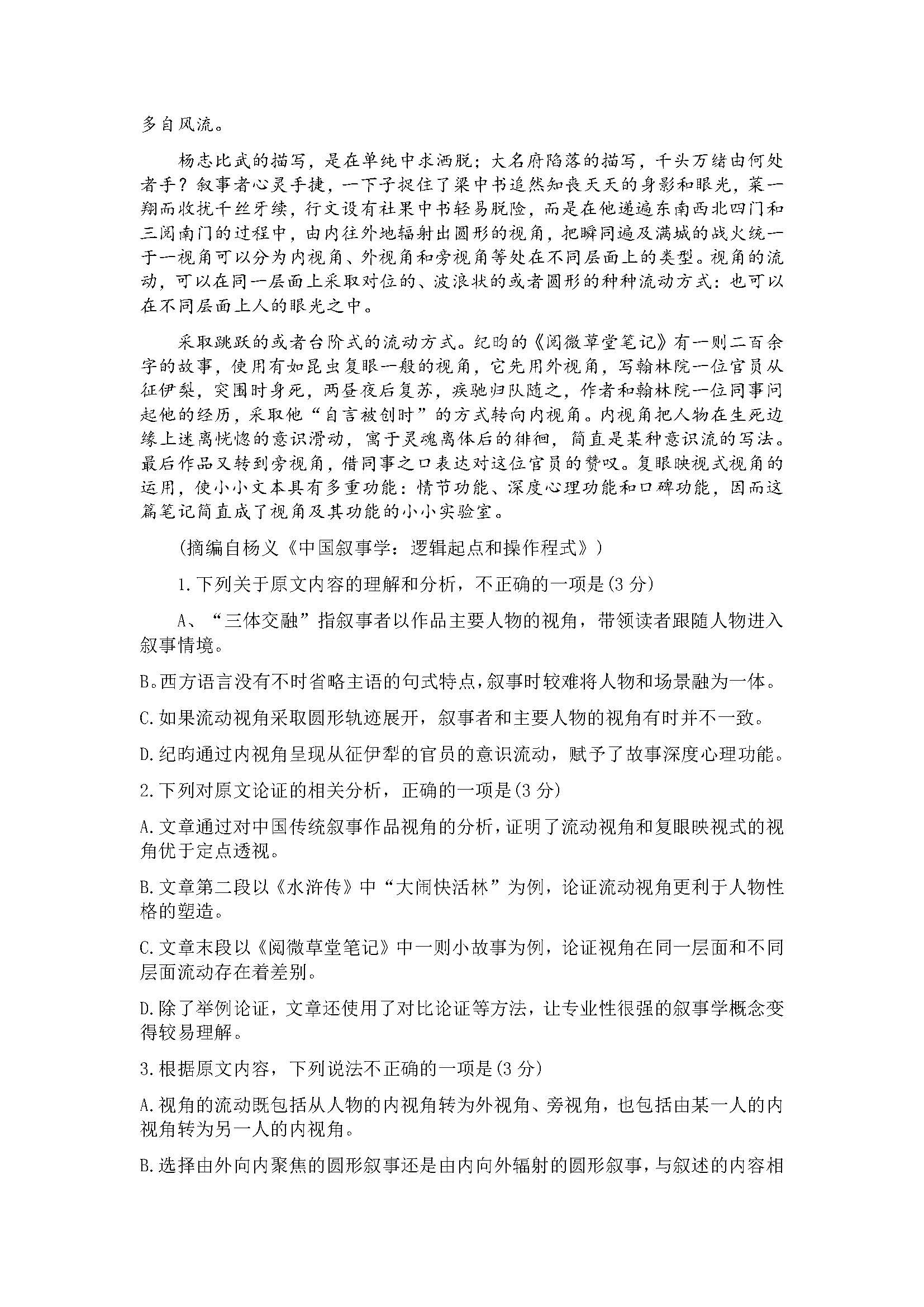
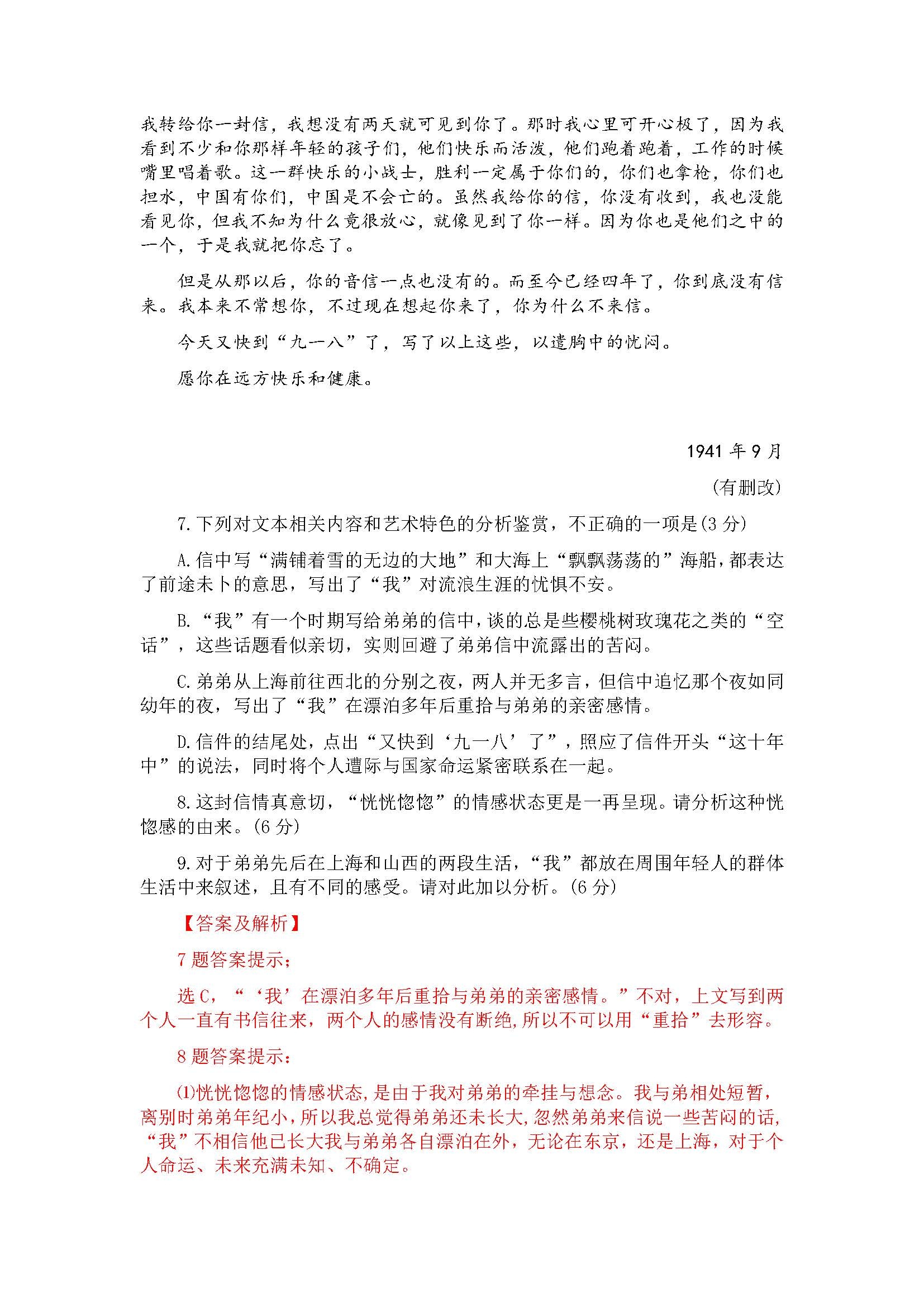
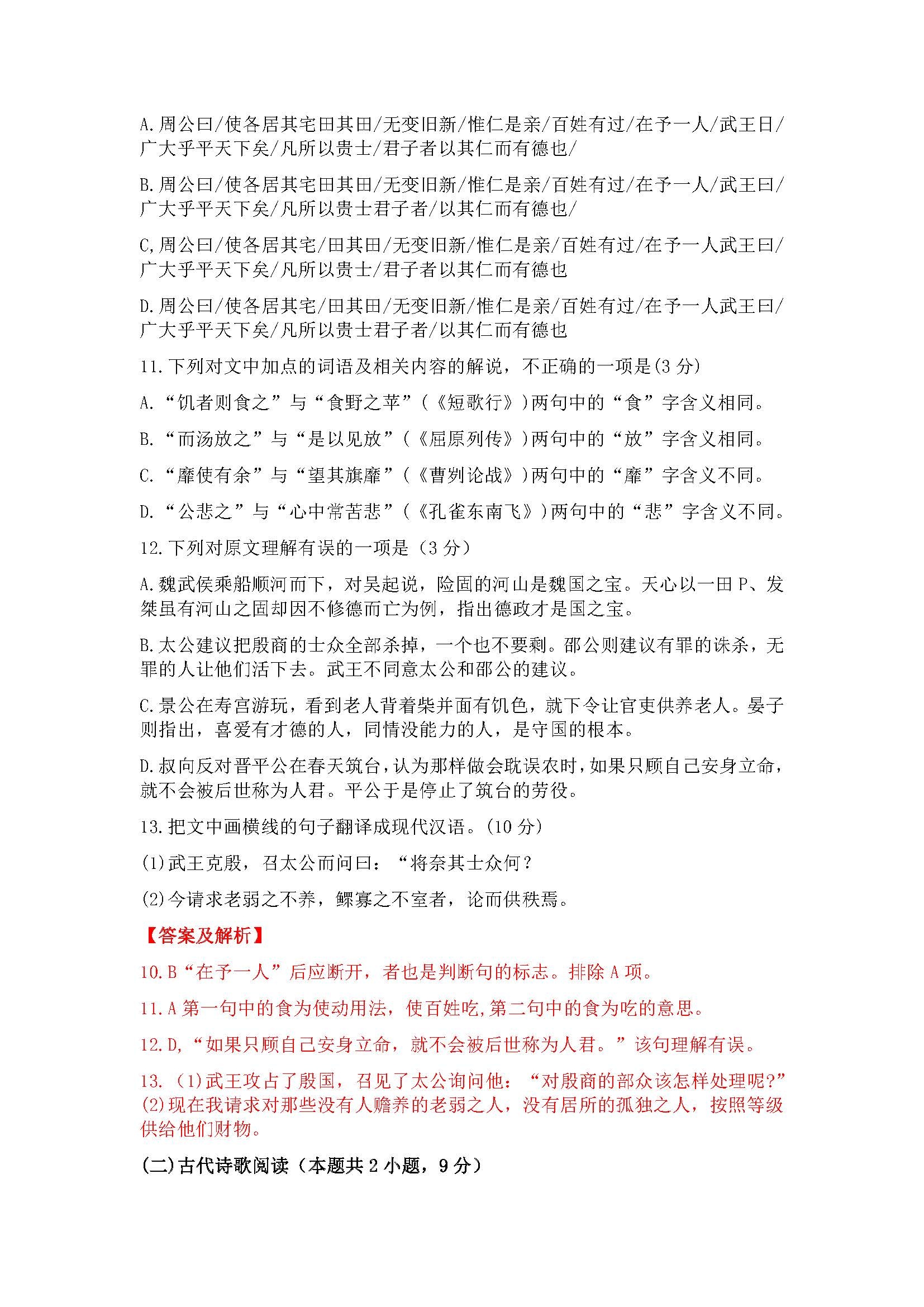
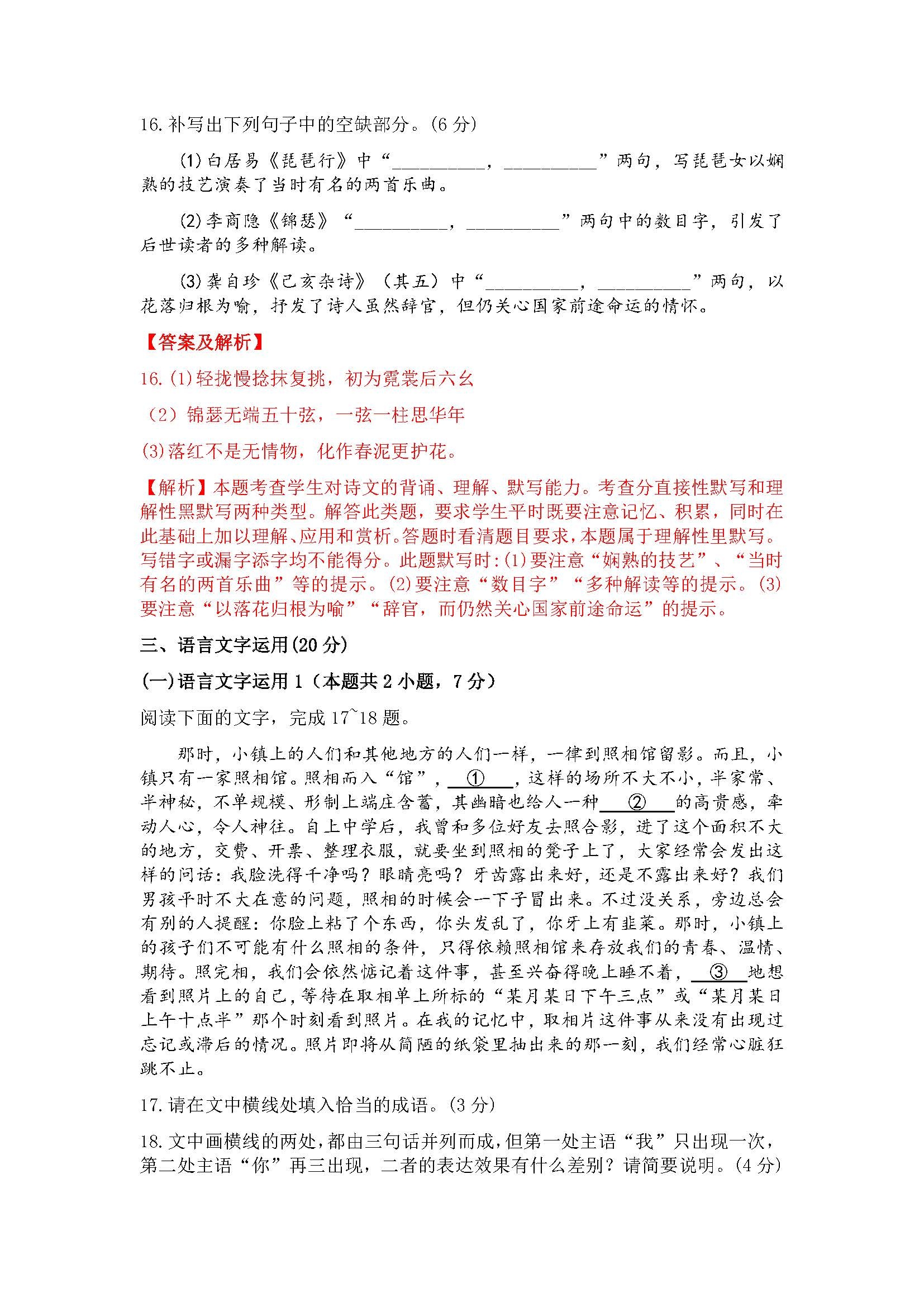
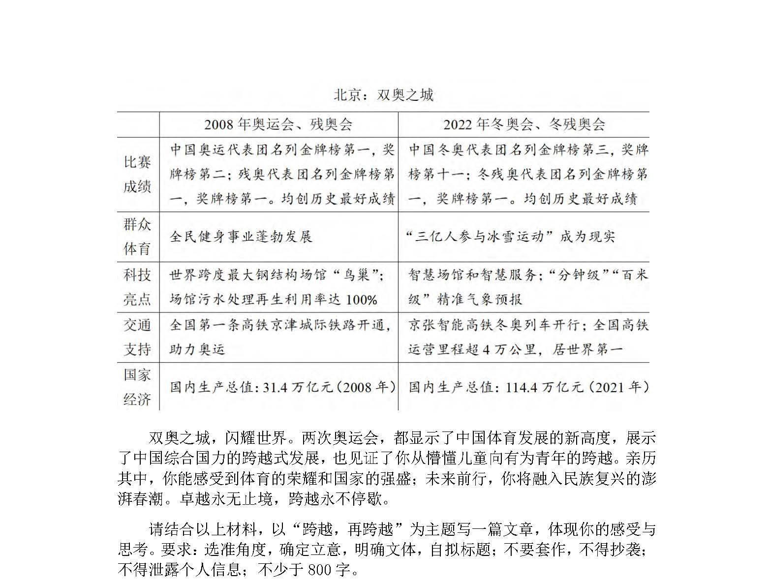
1、2022江西高考真题语文试卷及答案
关于2022江西高考真题语文试卷答案,本文将在考试结束后尽快更新。













2、2022江西高考真题数学试卷及答案
关于2022江西高考真题数学试卷答案,本文将在考试结束后尽快更新。
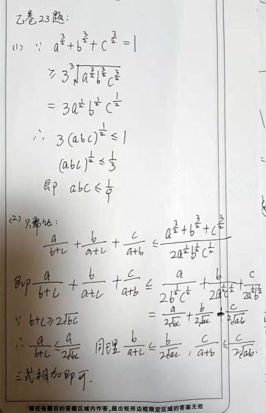
理科数学答案













文科数学试卷





3、2022江西高考真题英语试卷及答案
关于2022江西高考真题英语试卷答案,本文将在考试结束后尽快更新。








4、2022江西高考真题理综试卷答案
关于2022江西高考真题理综试卷答案,本文将在考试结束后尽快更新。
5、2022江西高考真题文综试卷答案
关于2022江西高考真题文综理试卷答案,本文将在考试结束后尽快更新。
