手机访问
关注公众号

2022年湖南高考生物答案解析及试卷汇总(已更新)

邓老师

2022年全国高考将在6月7日开考,相信大家都非常想要知道湖南高考生物科目的答案及解析,小编就为大家带来2022年湖南高考生物答案解析及试卷汇总。

2022年湖南高考答案及试卷汇总

点击即可查看

、湖南高考生物真题试卷

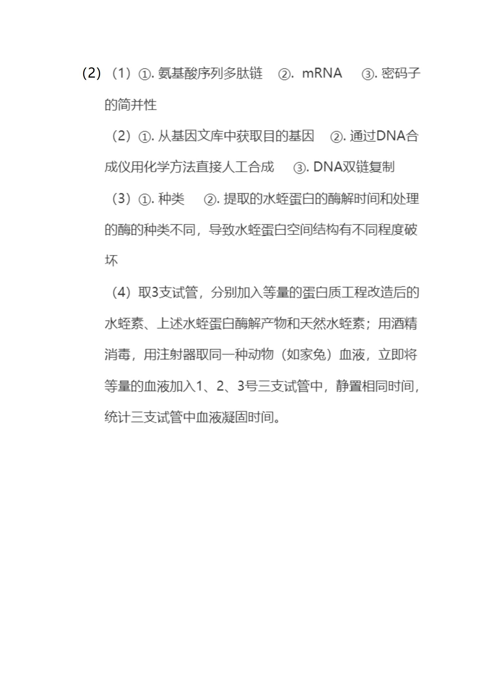
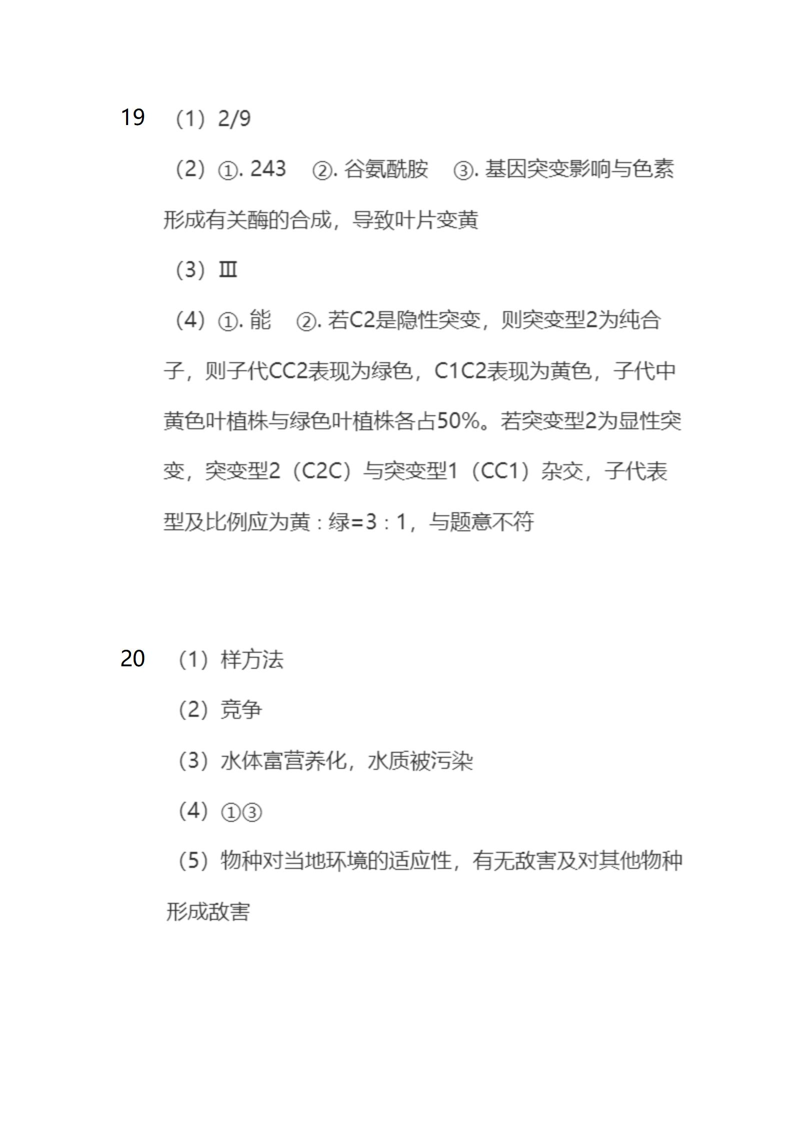
二、湖南高考生物真题答案解析

精选推荐

这8所大学,毕业容易进国企/央企,端上铁饭碗 【速看】报考大学时,冲稳保是什么意思?怎么填报? 【避坑指南】防止被调剂到“不喜欢的专业” 国家公费师范生:报考利弊/招生大学/招生专业/就业前景 6方面入手,快速了解一所大学的档次水平

高考试题

更多 >

微信扫码关注公众号