本期为大家第一时间整理2022江西高考作文题目相关内容,一起来看看2022全国高考江西作文真题及解析吧,同时为大家附上2020、2021江西高考作文题。
江西2022年高考语文使用的是全国乙卷,除江西外,河南、安徽、山西、内蒙古、吉林、黑龙江、陕西、甘肃、宁夏、青海、新疆也使用的是同一套试卷。
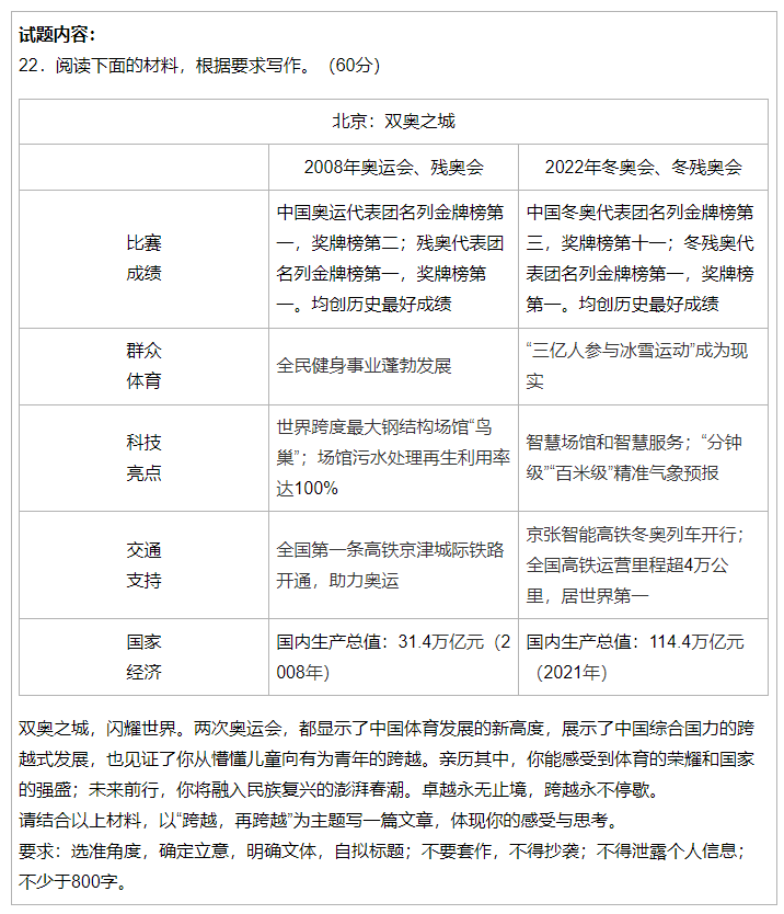
一. 2022年江西高考语文作文题目(全国乙卷)

双奥之城,闪耀世界。两次奥运会,都显示了中国体育发展的新高度,展示了中国综合国力的跨越式发展,也见证了你从懵懂儿童向有为青年的跨越。亲历其中,你能感受到体育的荣耀和国家的强盛;未来前行,你将融入民族复兴的澎湃春潮。卓越永无止境,跨越永不停歇。
请结合以上材料,以“跨越,再跨越”为主题写一篇文章,体现你的感受与思考。
要求:选准角度,确定立意,明确文体,自拟标题;不要套作,不得抄袭;不得泄露个人信息;不少于800字。
二. 2022年江西高考语文作文题目解析(全国乙卷)
2022年江西高考语文科目将于6月7日 9:00-11:30进行,待考试开始之后我们将立刻为大家更新2022年江西高考语文作文题目解析至此,请保持关注。

三. 2021年江西高考作文(全国乙卷)
阅读下面的材料,根据要求写作。
古人常以比喻说明对理想的追求,涉及基础、方法、路径、目标及其关系等。如汉代扬雄就曾以射箭为喻,他说:“修身以为弓,矫思以为矢,立义以为的,奠而后发,发必中矣。”大意是,只要不断加强修养,端正思想,并将“义”作为确定的目标,再付诸行动,就能实现理想。
上述材料能给追求理想的当代青年以启示,请结合你对自身发展的思考写一篇文章。
要求:选准角度,确定立意,明确文体,自拟标题;不要套作,不得抄袭;不得泄露个人信息;不少于800字。

四. 2020年江西高考作文(全国Ⅰ卷)
阅读下面的材料,根据要求写作。
春秋时期,齐国的公子纠与公子小白争夺君位,管仲和鲍叔分别辅佐他们。管仲带兵阻击小白,用箭射中他的衣带钩,小白装死逃脱。后来小白即位为君,史称齐桓公。鲍叔对桓公说,要想成就霸王之业,非管仲不可。于是桓公重用管仲,鲍叔甘居其下,终成一代霸业。后人称颂齐桓公九合诸侯、一匡天下,为“春秋五霸”之首。孔子说:“桓公九合诸侯,不以兵车,管仲之力也。”司马迁说:“天下不多(称赞)管仲之贤而多鲍叔能知人也。”
班级计划举行读书会,围绕上述材料展开讨论。齐桓公、管仲和鲍叔三人,你对哪个感触最深?请结合你的感受和思考写一篇发言稿。
要求:结合材料,选好角度,确定立意,明确文体,自拟标题;不要套作,不得抄袭;不得泄露个人信息;不少于800字。
五. 总结
除了查看高考资讯,圆梦志愿还能通过大数据分析和云计算,为大家科学评估出2022年所有能上的大学以及被录取的概率。