本期为大家第一时间整理2022宁夏高考作文题目相关内容,一起来看看2022全国高考宁夏作文真题及解析吧,同时附上2020、2021高考作文题。
宁夏2022年高考语文使用的是全国乙卷,除宁夏外,河南、安徽、山西、内蒙古、吉林、黑龙江、江西、陕西、新疆、青海、甘肃也使用的是同一套试卷。
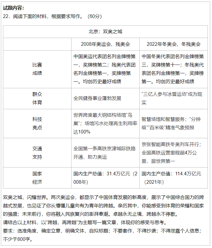
一. 2022年宁夏高考语文作文题目(全国乙卷)

双奥之城,闪耀世界。两次奥运会,都显示了中国体育发展的新高度,展示了中国综合国力的跨越式发展,也见证了你从懵懂儿童向有为青年的跨越。亲历其中,你能感受到体育的荣耀和国家的强盛;未来前行,你将融入民族复兴的澎湃春潮。卓越永无止境,跨越永不停歇。
请结合以上材料,以“跨越,再跨越”为主题写一篇文章,体现你的感受与思考。
要求:选准角度,确定立意,明确文体,自拟标题;不要套作,不得抄袭;不得泄露个人信息;不少于800字。
二. 2022年宁夏高考语文作文题目解析(全国乙卷)
2022年宁夏高考语文科目将于6月7日 9:00-11:30进行,待考试开始之后我们将立刻为大家更新2022年宁夏高考语文作文题目解析至此,请保持关注。

三. 2021年宁夏高考作文(全国乙卷)
阅读下面的材料,根据要求写作。
古人常以比喻说明对理想的追求,涉及基础、方法、路径、目标及其关系等。如汉代扬雄就曾以射箭为喻,他说:“修身以为弓,矫思以为矢,立义以为的,奠而后发,发必中矣。”大意是,只要不断加强修养,端正思想,并将“义”作为确定的目标,再付诸行动,就能实现理想。
上述材料能给追求理想的当代青年以启示,请结合你对自身发展的思考写一篇文章。
要求:选准角度,确定立意,明确文体,自拟标题;不要套作,不得抄袭;不得泄露个人信息;不少于800字。

四. 2020年宁夏高考作文(全国Ⅱ卷)
阅读下面的材料,根据要求写作。
墨子说:“视人之国,若视其国;视人之家,若视其家;视人之身,若视其身。”英国诗人约翰多恩说:“没有人是自成一体、与世隔绝的孤岛,每一个人都是广袤大陆的一部分。”
“青山一道同云雨,明月何曾是两乡。”“同气连枝,共盼春来。”……2020年的春天,这些寄言印在国际社会援助中国的物资上,表达了世界人民对中国的支持。
“山和山不相遇,人和人要相逢。”“消失吧,黑夜!黎明时我们将获胜!”……这些话语印在中国援助其他国家的物资上,寄托着中国人民对世界的祝福。
“世界青年与社会发展论坛”邀请你作为中国青年代表参会,发表以“携手同一世界,青年共创未来”为主题的中文演讲。请完成一篇演讲稿。
要求:结合材料内容及含意完成写作任务;选好角度,确定立意,明确文体,自拟标题;不要套作,不得抄袭;不得泄露个人信息;不少于800字。
五. 总结
除了查看高考资讯,圆梦志愿还能通过大数据分析和云计算,为大家科学评估出2022年所有能上的大学以及被录取的概率。