本期为大家整理2022全国乙卷语文作文相关内容,一起来看看使用全国乙卷的省份2022年语文作文真题和解析,同时为大家附上2021全国乙卷作文题、2020原全国一卷二卷作文题。
全国使用乙卷的省份有:河南、安徽、山西、内蒙、吉林、黑龙江、将i下、陕西、甘肃、新疆、宁夏、青海。
一. 2022年全国乙卷高考语文作文题目

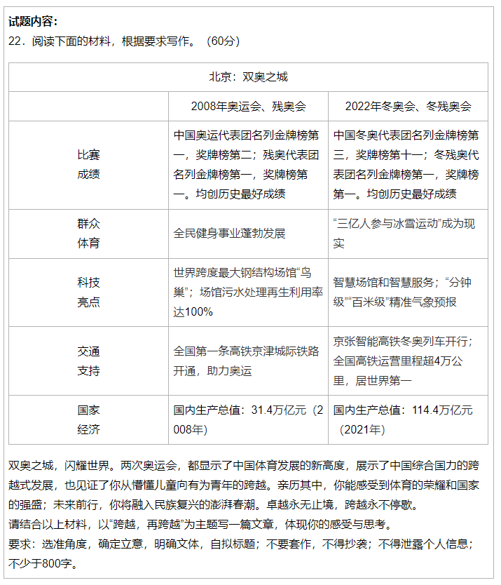
试题内容:
22.阅读下面的材料,根据要求写作。(60分)

请结合以上材料,以“跨越,再跨越”为主题写一篇文章,体现你的感受与思考。
要求:选准角度,确定立意,明确文体,自拟标题;不要套作,不得抄袭;不得泄露个人信息;不少于800字。
二. 2022年全国乙卷高考语文作文题目解析
2022年全国乙卷高考语文科目将于6月7日 9:00-11:30进行,待考试开始之后我们将立刻为大家更新2022年全国乙卷高考语文作文题目解析至此,请保持关注。

三. 2021年全国乙卷高考作文
阅读下面的材料,根据要求写作。
古人常以比喻说明对理想的追求,涉及基础、方法、路径、目标及其关系等。如汉代扬雄就曾以射箭为喻,他说:“修身以为弓,矫思以为矢,立义以为的,奠而后发,发必中矣。”大意是,只要不断加强修养,端正思想,并将“义”作为确定的目标,再付诸行动,就能实现理想。
上述材料能给追求理想的当代青年以启示,请结合你对自身发展的思考写一篇文章。
要求:选准角度,确定立意,明确文体,自拟标题;不要套作,不得抄袭;不得泄露个人信息;不少于800字。

四. 2020年全国Ⅰ卷高考作文
阅读下面的材料,根据要求写作。
春秋时期,齐国的公子纠与公子小白争夺君位,管仲和鲍叔分别辅佐他们。管仲带兵阻击小白,用箭射中他的衣带钩,小白装死逃脱。后来小白即位为君,史称齐桓公。鲍叔对桓公说,要想成就霸王之业,非管仲不可。于是桓公重用管仲,鲍叔甘居其下,终成一代霸业。后人称颂齐桓公九合诸侯、一匡天下,为“春秋五霸”之首。孔子说:“桓公九合诸侯,不以兵车,管仲之力也。”司马迁说:“天下不多(称赞)管仲之贤而多鲍叔能知人也。”
班级计划举行读书会,围绕上述材料展开讨论。齐桓公、管仲和鲍叔三人,你对哪个感触最深?请结合你的感受和思考写一篇发言稿。
要求:结合材料,选好角度,确定立意,明确文体,自拟标题;不要套作,不得抄袭;不得泄露个人信息;不少于800字。
五. 2020年全国Ⅱ卷高考作文
阅读下面的材料,根据要求写作。
墨子说:“视人之国,若视其国;视人之家,若视其家;视人之身,若视其身。”英国诗人约翰多恩说:“没有人是自成一体、与世隔绝的孤岛,每一个人都是广袤大陆的一部分。”
“青山一道同云雨,明月何曾是两乡。”“同气连枝,共盼春来。”……2020年的春天,这些寄言印在国际社会援助中国的物资上,表达了世界人民对中国的支持。
“山和山不相遇,人和人要相逢。”“消失吧,黑夜!黎明时我们将获胜!”……这些话语印在中国援助其他国家的物资上,寄托着中国人民对世界的祝福。
“世界青年与社会发展论坛”邀请你作为中国青年代表参会,发表以“携手同一世界,青年共创未来”为主题的中文演讲。请完成一篇演讲稿。
要求:结合材料内容及含意完成写作任务;选好角度,确定立意,明确文体,自拟标题;不要套作,不得抄袭;不得泄露个人信息;不少于800字。
六. 总结
除了查看高考资讯,圆梦志愿还能通过大数据分析和云计算,为大家科学评估出2022年所有能上的大学以及被录取的概率。