2023皖南八校高三第三次联考将于2023年4月21日进行考试,皖南八校第三次联考结束后,本文将为大家及时更新2023皖南八校高三第三次联考英语答案及试卷,下文为小编收集整理的2023皖南八校高三第三次联考英语试题及参考答案,供大家查阅参考。
2023皖南八校高三第三次联考其他科目试卷及答案解析汇总:https://www.gk100.com/read_53226894.htm(点击查看)
一、2023皖南八校第三次联考英语试卷




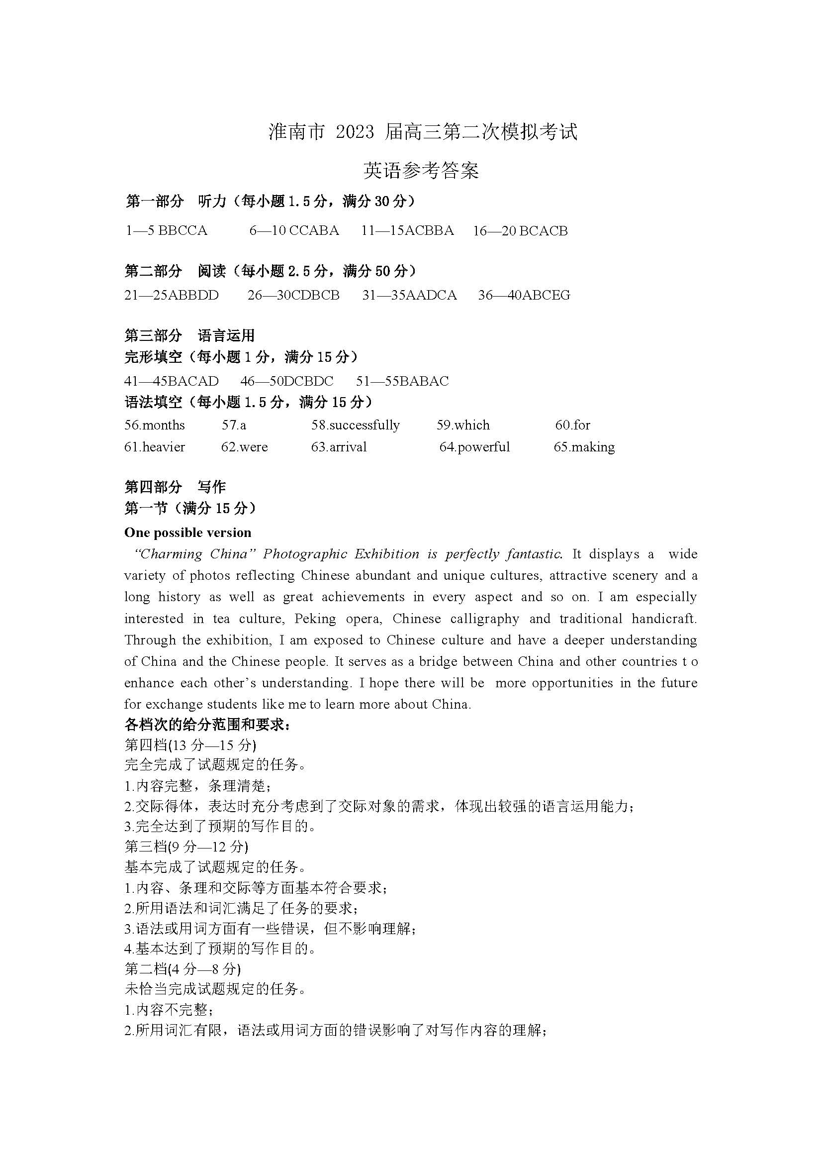
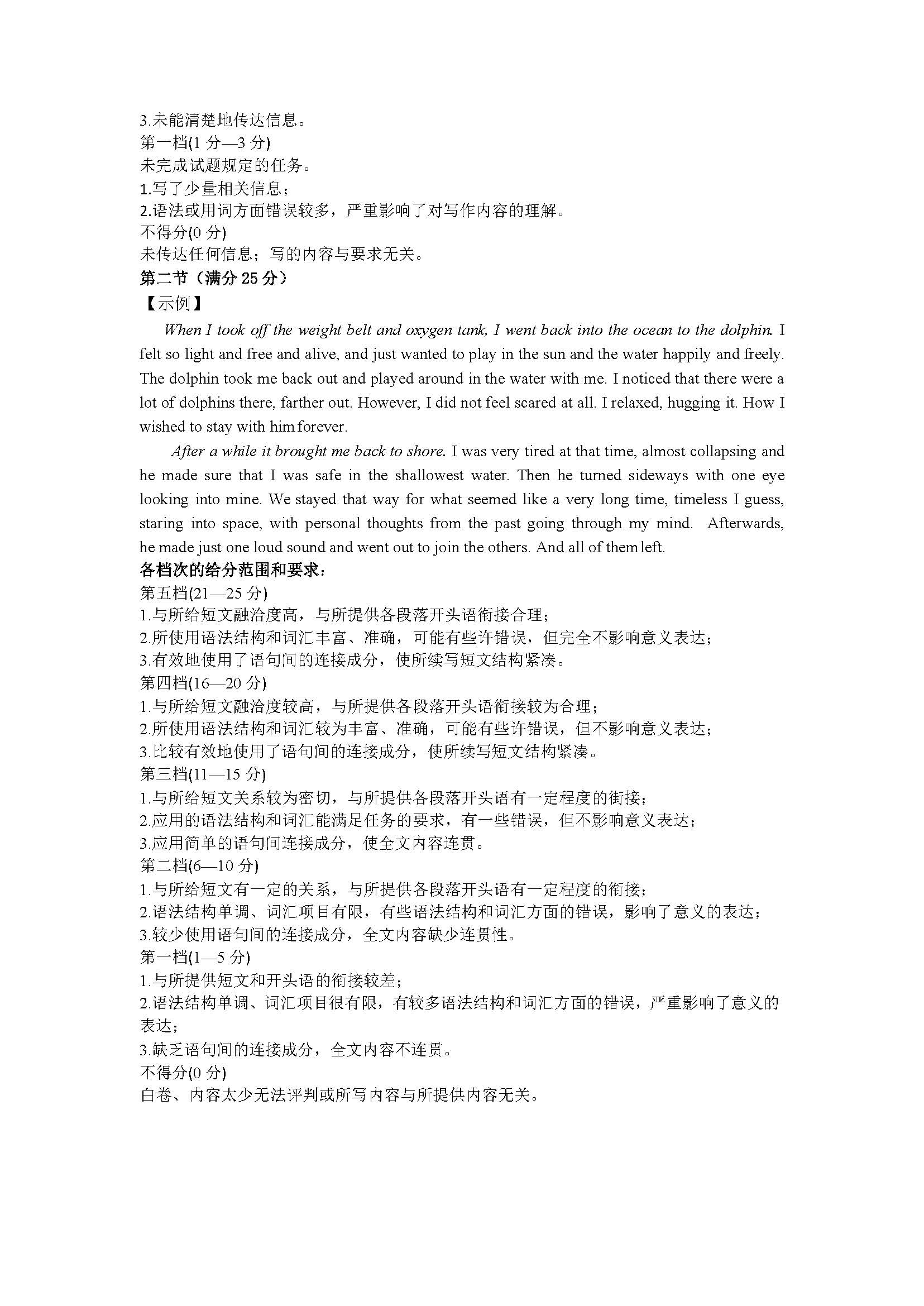
二、2023皖南八校第三次联考英语参考答案




佳航老师
2023皖南八校高三第三次联考将于2023年4月21日进行考试,皖南八校第三次联考结束后,本文将为大家及时更新2023皖南八校高三第三次联考英语答案及试卷,下文为小编收集整理的2023皖南八校高三第三次联考英语试题及参考答案,供大家查阅参考。
2023皖南八校高三第三次联考其他科目试卷及答案解析汇总:https://www.gk100.com/read_53226894.htm(点击查看)
一、2023皖南八校第三次联考英语试卷




二、2023皖南八校第三次联考英语参考答案



