2024全国高考安排在6月7日开考,本期将整理2024山东高考真题及各科答案解析,包含语文、化学、外语、物理、化学、生物、政治、历史、地理各科的答案,同学们可通过这份资料,对各科成绩进行预估。

2024山东的考试科目共有9门,其中语文、数学、外语采用的是新高考一卷,其余六门选考科目是由本省自主命题,其中语文是考两个半小时,数学和外语是考两个小时,其余选考科目是考1个半小时。关于各科的具体时间安排,详情如下:
6月7日:9:00-11:30语文,15:00-17:00数学
6月8日:15:00-16:40外语(笔试)
6月9日:8:30-9:30物理,11:00-12:30思想政治,15:30-17:00化学
6月10日:8:30-9:30历史,11:00-12:30生物学,15:30-17:00地理
对于高三考生来说,高考这几天最重要的是要调整好心态,保证充足的睡眠,然后在考试的过程中仔细审题、专注答题,争取发挥出自己的最好水平!
以下是山东各科的真题及答案解析:
一、2024山东高考语文试卷真题及答案解析
答案点击下方链接查看:
https://www.gk100.com/read_27250899.htm
在本科目考试结束后,小编将迅速收集答案并进行整理,同学们可收藏本文,以便后期通过这份资料及时知晓数学考得怎样。
二、2024山东高考数学试卷真题及答案解析
答案点击下方链接查看:
https://www.gk100.com/read_27523798.htm
在本科目考试结束后,小编将迅速收集答案并进行整理,同学们可收藏本文,以便后期通过这份资料及时知晓数学考得怎样。
三、2024山东高考外语试卷真题及答案解析
答案点击下方链接查看:
https://www.gk100.com/read_12557291.htm
在本科目考试结束后,小编将迅速收集答案并进行整理,同学们可收藏本文,以便后期通过这份资料及时知晓数学考得怎样。
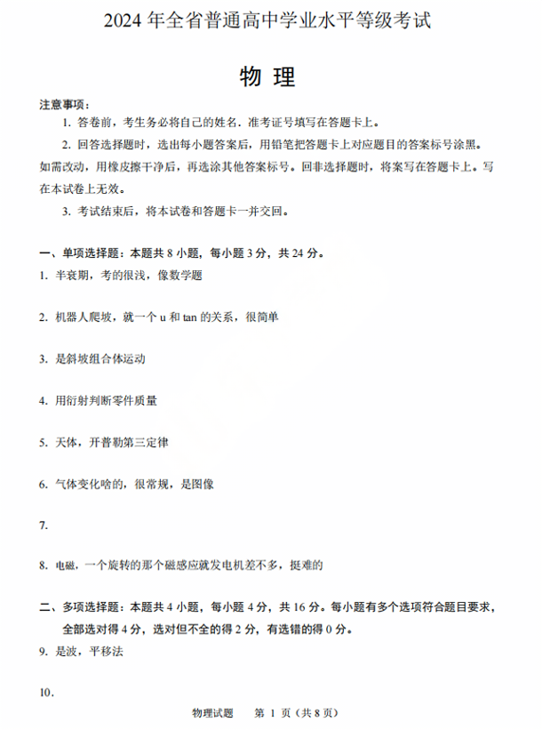
四、2024山东高考物理试卷真题及答案解析
答案点击下方链接查看:
https://www.gk100.com/read_6188540.htm
在本科目考试结束后,小编将迅速收集答案并进行整理,同学们可收藏本文,以便后期通过这份资料及时知晓数学考得怎样。
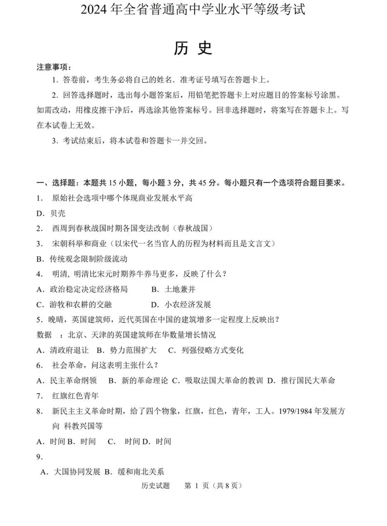
五、2024山东高考历史试卷真题及答案解析
非官方版,仅供参考




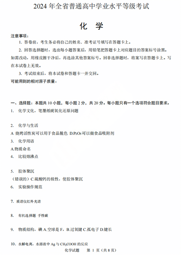
六、2024山东高考化学试卷真题及答案解析
部分试题(非官方版,仅供参考)

七、2024山东高考生物试卷真题及答案解析
部分试题(非官方版,仅供参考)

八、2024山东高考政治试卷真题及答案解析
部分试题(非官方版,仅供参考)

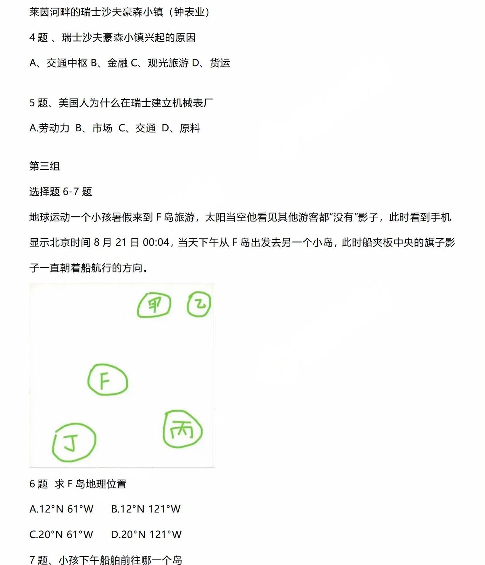
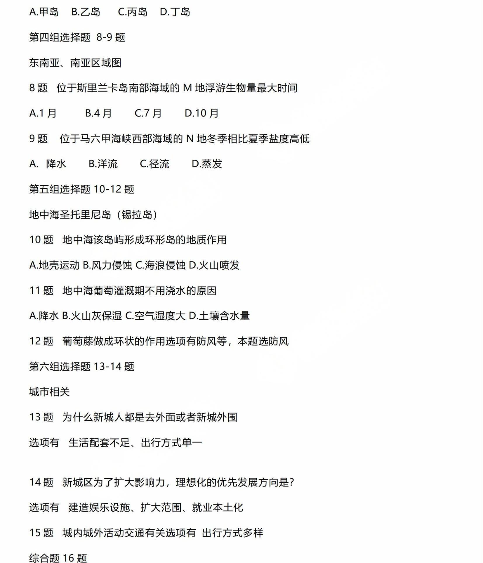
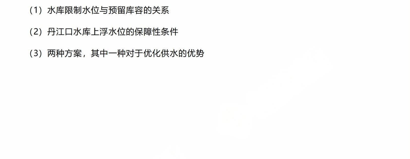
九、2024山东高考地理试卷真题及答案解析
非官方版,仅供参考




