高考作文是很多同学都非常关注的重点,很多同学也想要了解2022年全国乙卷高考语文作文题目、解析以及作文范文,小编就为大家带来2022年全国乙卷高考语文作文分析,2022年全国乙卷高考作文题目及范文解析。
2022年全国乙卷高考答案及试卷汇总
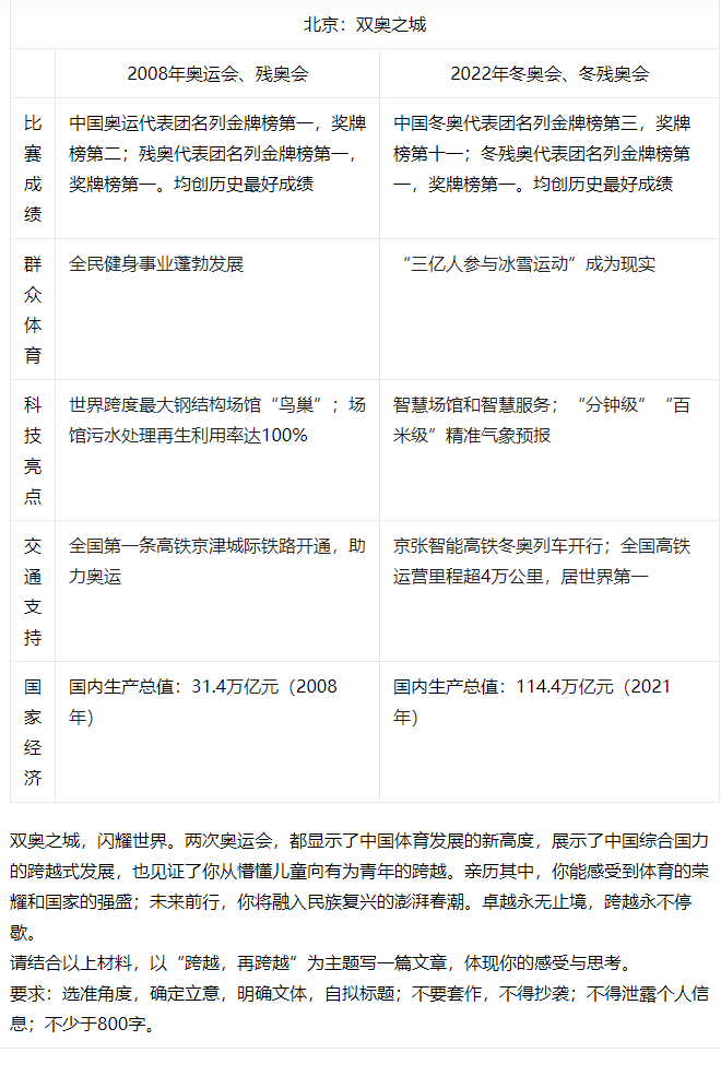
一、2022年全国乙卷高考语文作文题目

二、2022年全国乙卷高考语文作文题目解析
小编会在2022年高考语文科目结束后,为大家及时更新2022年全国乙卷高考语文作文题目解析。
三、2022年全国乙卷高考语文作文范文
小编会在2022年高考语文科目结束后,为大家及时更新2022年全国乙卷高考语文作文范文。