2026年高三学生报考警校,流程包含多个环节且时间安排紧凑,本文将详细解析2026年高三学生报考警校的流程,包括报名、政审、志愿填报、面试、体测等关键环节,为怀揣警察梦的学子们提供一份详尽的报考指南。

一、2026高三学生报考警校流程
报考警校的流程相较于普通高校更为复杂,需要考生在各个时间节点上做好充分准备。以下是浙江省2025年警校报考流程,供2026届考生参考:
1.网上报名
时间安排:2025年3月18日至4月7日
操作说明:考生需登录指定的警校招生信息网,填写并提交报名信息。例如,报考浙江警察学院的考生,需登录浙江警察学院招生信息网进行网上报名。
2.网上确认
时间安排:4月18日9:00至4月20日17:00
操作说明:考生需再次登录报名系统,确认报名信息并缴纳相关费用。确认后,考生将获得报名成功的确认信息。
3.查询面试、心理测试、体测时间
时间安排:4月29日起
操作说明:考生可通过报名系统查询具体的面试、心理测试和体能测试时间。
4.面试、心理测试与体测
时间安排:在5月30日前完成复核
内容说明:
面试:主要考查报考动机、言语表达和身体协调能力等。
心理测试:评估考生的心理健康状况。
体测:包括50米跑、立定跳远、1000米跑(男)/800米跑(女)、引体向上(男)/仰卧起坐(女)等项目。
5.高考
时间安排:6月7日-10日
操作说明:考生需参加全国统一高考,考试内容与普通高校相同。
6.高考出分
时间安排:6月25日
操作说明:高考成绩公布后,考生可通过指定渠道查询自己的成绩。
7.志愿填报
时间安排:6月29日-30日
操作说明:考生需在规定时间内登录志愿填报系统,选择并确认自己的志愿。警校的提前批与普通本科录取不冲突,未被录取的考生还可参加下一批次的录取。

8.政审
时间安排:填志愿后
操作说明:考生需到户籍所在地或居住地的当地派出所领取政审表或登录所报考警校官网下载政审表进行盖章政审。政审是警校报考的重要环节,未通过政审的考生将失去录取资格。
9..公布录取结果
时间安排:7月
操作说明:考生可通过招生信息网或省教育考试院网站查询录取结果。被录取的考生需按照学校要求办理入学手续。
二、警校报名时间安排表
总体上,警校报名多在3-6月期间。但各省差异显著,如浙江有完整的报名流程,而河南则无需提前报名。
河南只需要在6月25日-29日进行政审,政审通过后直接填报志愿,随后参与面试、体测等环节。
还有部分地区可能仅要求考生提交相关材料,如成绩单、获奖证书等,经审核筛选后确定是否有资格进入后续报考环节。
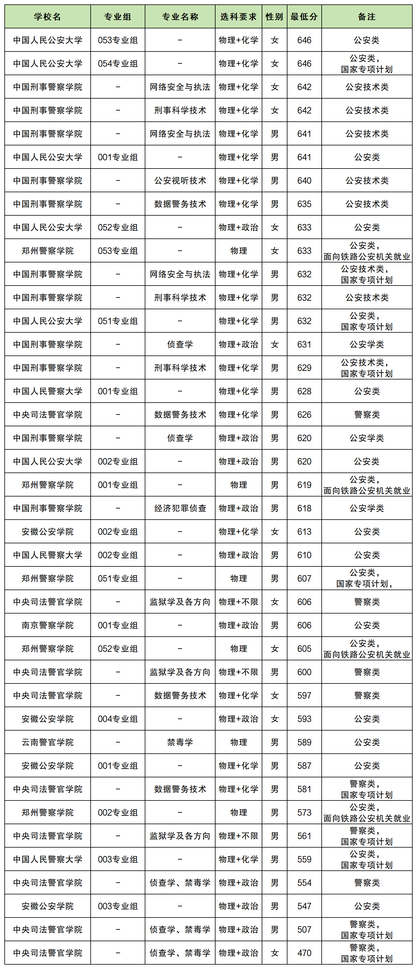
三、2025年警校报考录取分数线
以安徽省为例,2025年警校本科提前批录取分数线如下:
1.历史类
分数范围:472分-631分
低分院校:中央司法警官学院,侦查学、禁毒学专业(男生,国家专项计划)

2.物理类
分数范围:470分-646分
低分院校:中央司法警官学院,侦查学、禁毒学专业(女生,国家专项计划)



