2022年高考语文作文题目已公布,本文整理汇总了2022全国各地高考作文题目、2022年高考语文作文各省汇总,供大家参考。
2022年高考语文作文题目汇总
教育部考试中心命制4套,分别为全国甲卷、全国乙卷、新高考Ⅰ卷、新高考Ⅱ卷,北京、天津、上海、浙江自主命制4套(上海高考延期一个月)。
每套试卷使用省份:
全国甲卷适用地区:四川、云南、贵州、西藏、广西;
全国乙卷适用地区:河南、安徽、山西、江西、甘肃、青海、内蒙古、黑龙江、吉林、宁夏、新疆、陕西;
全国新高考一卷适用地区:广东、湖南、湖北、福建、江苏、山东、河北;
全国新高考二卷适用地区:海南、辽宁、重庆;
其他(自主命题):北京,天津,上海(延期一个月),浙江。
下面是2022年高考语文作文:
1、全国甲卷

2、全国乙卷

3、新高考一卷

4、新高考二卷

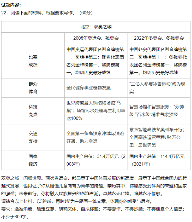
5、北京卷

6、天津卷

7、浙江卷




