内蒙古警察学院2025年本科专业设置有四个,包括治安学、侦查学、网络安全与执法和法学。公安类专业要求选科为政治或者是物理和化学、非公安专业不限选科要求。
更多招生信息请看下文,文末还附有内蒙古警察学院录取分数线,可参考。

一、内蒙古警察学院2025年招生简章
1、本科招生专业
内蒙古警察学院2025年首次招生本科生,本科招生专业一共有4个,其中公安专业三个(治安学、侦查学、网络安全与执法),非公安专业1个(法学)。
治安学:研究社会治安问题与犯罪防控策略,涉及犯罪学、社会学等多学科,旨在维护公共安全与社会秩序,培养能在公安等部门从事治安管理、犯罪预防的应用型人才。
侦查学:聚焦刑事侦查活动规律与犯罪侦破技术,融合法学、心理学等知识,培养具备现场勘查、证据分析、犯罪心理研判等能力的专业侦查人才,服务于公安、检察等司法机关。
网络安全与执法:交叉学科专业,涵盖网络安全技术、网络犯罪侦查及电子取证等领域,培养能应对网络攻击、打击网络犯罪、保障网络空间安全的复合型执法人才,就业方向为公安机关网安部门及司法机构。
法学:以法律现象及其规律为研究对象,探讨法律本质、功能与社会作用,培养系统掌握法律知识、具备法律实务能力的专业人才,服务于立法、司法、行政机关及法律服务行业。
公安专业本科提前批录取、法学专业本科批录取。
2、招生计划
公安专业女生计划数不超过公安专业招生计划总数的15%。具体各省招生计划以考试院公布的为准。
3、选科要求
公安类专业中:侦查学、治安学、特警、政治安全保卫、警犬技术要求必选政治。而网络安全与执法、道路交通管理、刑事科学技术要求必选物理和化学。
非公安类专业:不提选科要求。

4、报考条件
报考内蒙古警察学院公安专业的考生,应当符合高考报名条件和下列资格条件:
(一)具有中华人民共和国国籍;
(二)遵守中华人民共和国宪法和法律,拥护中国共产党领导和中国特色社会主义制度;
(三)志愿从事公安工作;
(四)具有良好的政治素质和道德品行;
(五)具有良好的身体条件和心理素质;
(六)年龄为16周岁以上、22周岁以下(2003年9月1日至2009年8月31日期间出生);
(七)高级中等教育学校毕业。
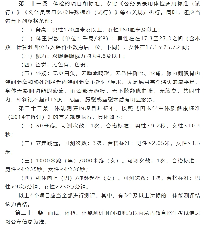
除此之外,想要报考内蒙古警察学院公安专业的考生,还需要参加考试院组织的意向志愿填报,以及后续的政治考察、面试、体检和体能测试等。
面试体检体能测试要求如下图所示:

更多招生详情,可点击【内蒙古警察学院2025年招生章程】查看。
二、内蒙古警察学院录取分数线
2025年内蒙古警察学院首次以该校名招生,各位考生目前只能参考2024年内蒙古警察职业学院录取分数线。
2024年内蒙古警察学院(原内蒙古警察职业学院)录取分数线:文科最低452分、理科最低487分,各个专业录取分数线一览表如下(提前批)。
| 专业名称 | 科类 | 最低分 |
|---|---|---|
| 特警 | 文科 | 564 |
| 刑事侦查 | 文科 | 559 |
| 政治安全保卫 | 文科 | 549 |
| 治安管理 | 文科 | 548 |
| 道路交通管理 | 文科 | 547 |
| 特警 | 文科 | 547 |
| 刑事侦查 | 文科 | 488 |
| 治安管理 | 文科 | 472 |
| 道路交通管理 | 文科 | 459 |
| 政治安全保卫 | 文科 | 459 |
| 警犬技术 | 文科 | 453 |
| 特警 | 文科 | 452 |
| 刑事侦查 | 理科 | 566 |
| 刑事科学技术 | 理科 | 555 |
| 治安管理 | 理科 | 544 |
| 政治安全保卫 | 理科 | 544 |
| 道路交通管理 | 理科 | 543 |
| 网络安全与执法 | 理科 | 543 |
| 特警 | 理科 | 542 |
| 刑事侦查 | 理科 | 524 |
| 治安管理 | 理科 | 508 |
| 网络安全与执法 | 理科 | 501 |
| 刑事科学技术 | 理科 | 496 |
| 道路交通管理 | 理科 | 492 |
| 特警 | 理科 | 488 |
| 政治安全保卫 | 理科 | 487 |
| 警犬技术 | 理科 | 487 |
