2023年南昌一模将于3月3日开考,很多同学想知道南昌一模试卷及答案,本文圆梦志愿小编整理了2023南昌一模语文试卷及答案,南昌一模数学试卷及答案,南昌一模英语试卷及答案,南昌一模文综试卷及答案,南昌一模理综试卷及答案等,以及南昌一模分数线划线汇总,供参考。
距离2023年高考不到100天,全国各地考生都在进行紧张的备考,希望同学通过一次又一次的测验,查漏补缺,不断进步。
2023南昌一模分数线划线汇总:https://www.gk100.com/read_237046715.htm (点击查看)
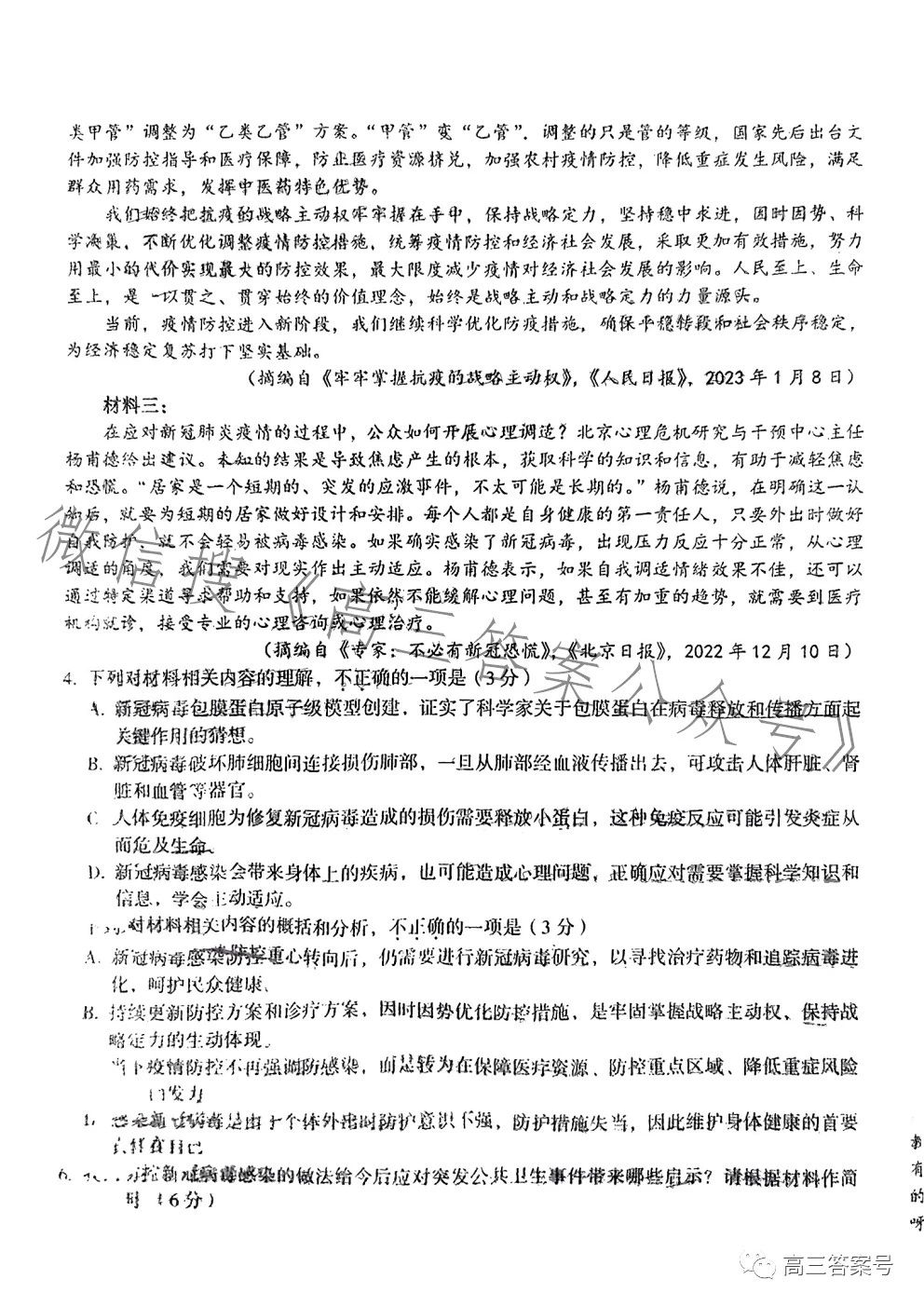
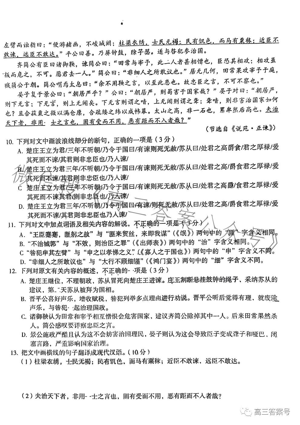
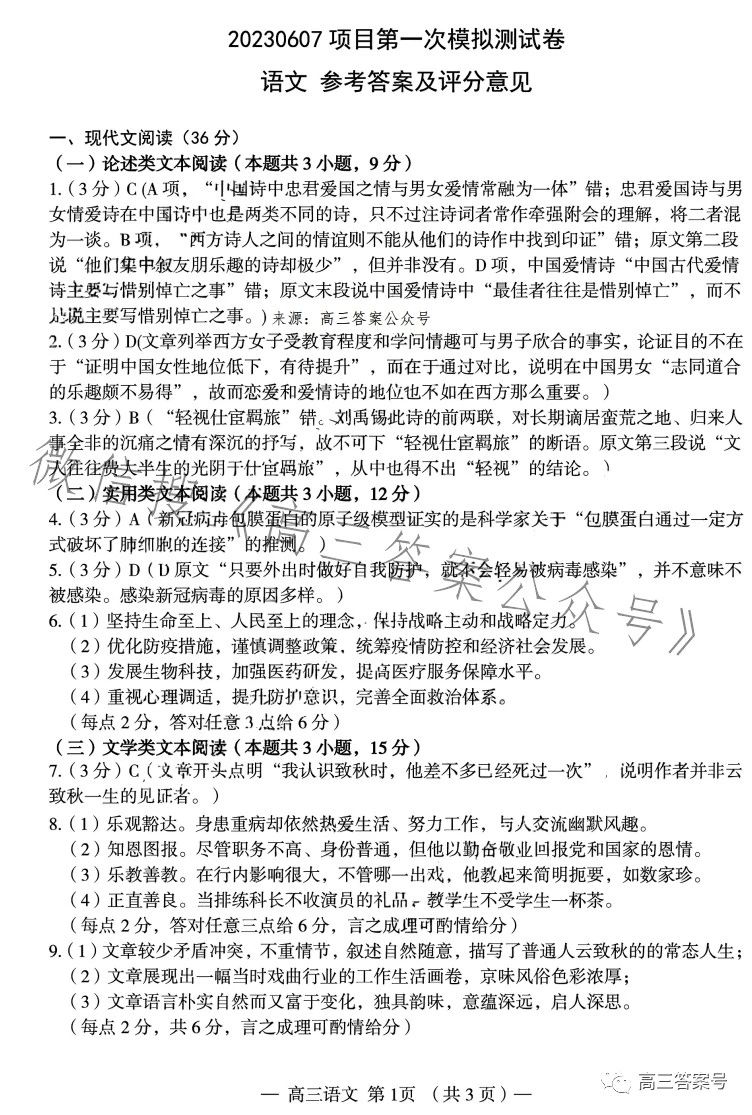
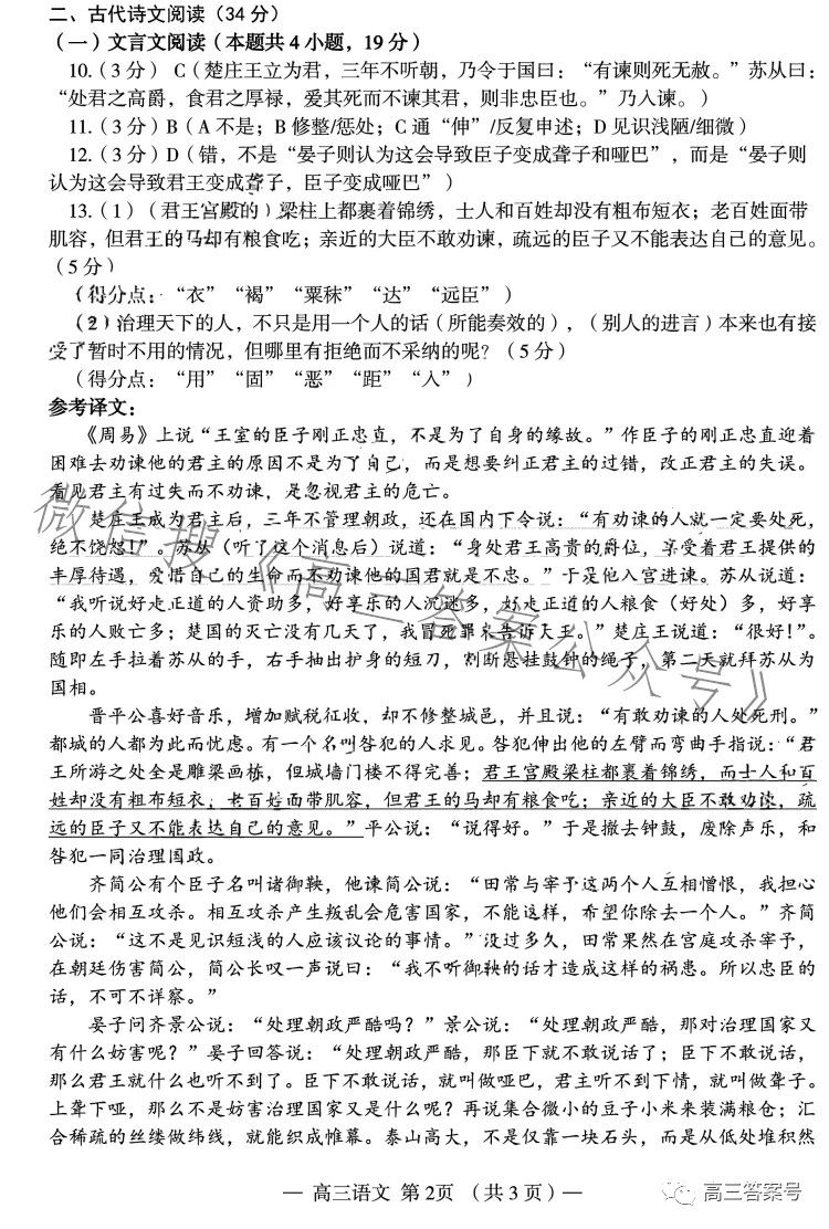
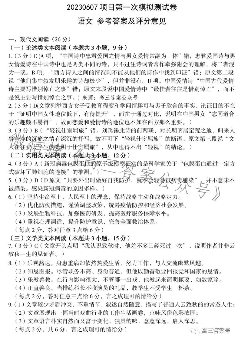
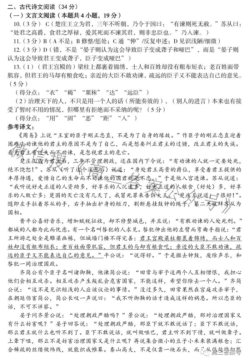
一、2023南昌一模语文答案及试卷













二、2023南昌一模文科数学答案及试卷








三、2023南昌一模理数答案及试卷












四、2023南昌一模英语答案及试卷












五、2023南昌一模文综答案及试卷
















六、2023南昌一模理综答案及试卷























