据悉,嘉兴学院即将改为嘉兴大学,那么浙江科技大学更名进展如何?即将更名大学的学业有哪些呢?本文将为大家带来全国即将改名的大学名单,以及17所师范学院将更名师范大学的最新消息,包括信阳师范学院、蚌埠医学院、皖南医学院等学院改名大学最新消息。
你是否也想经历“有些学院,读着读着就变大学了”?其实,有机会!从“学院”到“大学”不仅是名称的更改,更关系着学校的招生录取、办学规模、师资队伍、学科与专业建设等方面的提升。对于考生和家长来说,“学院”与“大学”的区别也是高考志愿填报重要参考。
一、8所学院拟更名大学
1、浙江科技学院
近日,浙江教育主管部门公示了两所本科院校升格为大学。继不少其他省份陆续公示高校设置情况等待良久之后,浙江也终于有动作了。
浙江省教育厅发布的《关于2023年第一批拟申报高校设置事项的公示》中,拟向教育部申报浙江科技学院更名为浙江科技大学。
2、嘉兴学院
在浙江省教育厅发布的《关于2023年第一批拟申报高校设置事项的公示》中,嘉兴学院也拟申请更名为嘉兴大学。

3、蚌埠医学院
近日,安徽省教育厅发布《关于2023年度第一批拟申报高校设置事项的公示》,拟向教育部申报蚌埠医学院更名蚌埠医科大学事项。这意味着,蚌埠医学院更名为蚌埠医科大学进程迈出重要一步。
在安徽省“两会”期间,十余名安徽省人大代表提交了《关于支持蚌埠医学院更名为蚌埠医科大学的议案》,建议省政府把蚌医的更名工作放到高校设置项目中的优先位置。

4、福建工程学院
根据福建省教育厅发布的《关于2023年度第一批拟申报高校设置事项的公示》,拟向教育部申报福建工程学院更名大学。
5、宁夏师范学院
在宁夏党 委宣传部举行系列新闻发布会(第五场),宁夏回族自治区教育厅党组成员、副厅长在回答记者提问时提到,近期,教育部同意宁夏回族自治区10项高校设置事项纳入“十四五”规划,其中包括宁夏师范学院更名升格宁夏师范大学。
6、牡丹江医学院
黑龙江省人民政府办公厅发布《关于印发黑龙江省“十四五”高等学校设置规划的通知》,明确“十四五”期间,黑龙江省拟更名大学项目2项,其中包括牡丹江医学院更名为牡丹江医科大学。
7、牡丹江师范学院
黑龙江省人民政府办公厅发布《关于印发黑龙江省“十四五”高等学校设置规划的通知》,明确“十四五”期间,黑龙江省拟更名大学项目2项,其中包括,牡丹江师范学院更名为牡丹江师范大学
牡丹江师范学院始建于1958年,是全国首批学士学位授予单位,2006年被批准为硕士学位授予单位。更名大学,将更有利于学校全面彰显教师教育特色,加强乡村和贫困地区教师队伍建设,推动学校事业高质量发展。
8、上海体育学院
上海市教育委员会发布了《关于拟向教育部申报2023年度第一批本科学校设置事项的公示》,市教委拟按程序提请上海市政府向教育部申报上海体育学院更名上海体育大学。
值得注意的是,国内体育类院校中,以“大学”命名的仅北京体育大学。若上海体育学院更名大学后,或将成为第二所“体育大学”。

二、全国即将改名的大学
除上述的8所即将更名大学的学院外,全国近期多所师范学院力争更名大学动态频繁。
近年来,教育部高度重视教师教育。在国家政策对于师范教育的重视之下,各省市也充分认识到师范院校发展之于区域不可替代的作用,对于师范学院更名大学的支持,不断加码!全国即将更名的大学包括:
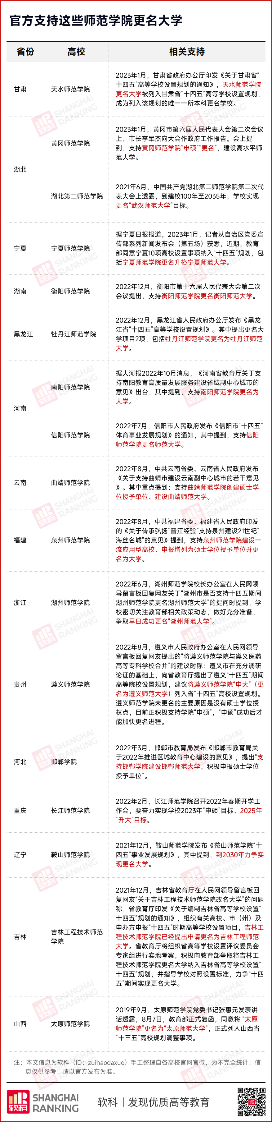
1、天水师范学院更名天水师范大学
2、黄冈师范学院→黄冈师范大学
3、湖北第二师范学院→湖北第二师范大学
4、宁夏师范学院→宁夏师范学大学
5、衡阳师范学院→衡阳师范大学
6、牡丹江师范学院→牡丹江师范大学
7、南阳师范学院→南阳师范大学
8、信阳师范学院→信阳师范大学
9、曲靖师范学院→曲靖师范大学
10、湖州师范学院→湖州师范大学
11、遵义师范学院→遵义师范大学
12、邯郸学院→邯郸师范大学
13、长江师范学院→长江师范大学
14、鞍山师范学院→鞍山师范大学
15、吉林工程技术师范学院→吉林工程技术师范大学
16、太原师范学院→太原师范大学
即将更名大学的学院名单:

同时圆梦志愿还可以通过大数据分析及云计算处理,为我们科学评估所有能上的大学以及被录取的概率,方便我们后续志愿填报选择学校参考!