2024年河南国家公费师范生最低录取分数线:文科584分、理科601分,各校各专业录取分数线具有差异。本文整理汇总全国六所大学公费师范生录取分数线,并附上河南公费师范生分配最新政策,一起来看看吧。

一、2024年河南公费师范生录取分数线
1、文科
2024年国家公费师范生在河南文科最低录取分数线是584分到627分,分数线最低的北京师范大学特殊教育专业、分数线最高的是北京师范大学汉语言文学专业。
六所免费师范大学文科最低录取分数线是:北京师范大学584分、东北师范大学590分、华东师范大学615分、华中师范大学599分、陕西师范大学589分、西南大学591分。
文科公费师范生各专业录取分数线一览表:
| 院校 | 专业 | 最低分 | 备注 |
|---|---|---|---|
| 华东师范大学 | 英语 | 615 | —— |
| 华东师范大学 | 思想政治教育 | 617 | —— |
| 华东师范大学 | 历史学 | 617 | —— |
| 华东师范大学 | 汉语言文学 | 620 | —— |
| 东北师范大学 | 地理科学 | 591 | —— |
| 东北师范大学 | 汉语言文学 | 594 | —— |
| 东北师范大学 | 历史学 | 591 | —— |
| 东北师范大学 | 思想政治教育 | 592 | —— |
| 东北师范大学 | 小学教育 | 590 | —— |
| 东北师范大学 | 学前教育 | 590 | —— |
| 东北师范大学 | 英语 | 593 | —— |
| 华中师范大学 | 汉语言文学 | 608 | —— |
| 华中师范大学 | 思想政治教育 | 602 | —— |
| 华中师范大学 | 学前教育 | 600 | —— |
| 华中师范大学 | 特殊教育 | 599 | —— |
| 华中师范大学 | 英语 | 605 | —— |
| 华中师范大学 | 地理科学 | 601 | —— |
| 西南大学 | 汉语言文学 | 600 | 北碚 |
| 西南大学 | 英语 | 593 | 北碚 |
| 西南大学 | 历史学 | 592 | 北碚 |
| 西南大学 | 思想政治教育 | 596 | 北碚 |
| 西南大学 | 学前教育 | 591 | 北碚 |
| 西南大学 | 特殊教育 | 591 | 北碚 |
| 西南大学 | 心理学 | 592 | 北碚 |
| 西南大学 | 地理科学 | 592 | 北碚 |
| 北京师范大学 | 特殊教育 | 584 | —— |
| 北京师范大学 | 地理科学 | 623 | 珠海 |
| 北京师范大学 | 汉语言文学 | 627 | 珠海 |
| 北京师范大学 | 英语 | 616 | 珠海 |
| 陕西师范大学 | 思想政治教育 | 604 | —— |
| 陕西师范大学 | 汉语言文学 | 604 | —— |
| 陕西师范大学 | 英语 | 598 | —— |
| 陕西师范大学 | 学前教育 | 589 | —— |
| 陕西师范大学 | 汉语言文学 | 598 | 国家专项 |
| 陕西师范大学 | 历史学 | 593 | 国家专项 |
| 陕西师范大学 | 思想政治教育 | 590 | 国家专项 |
2、理科
2024年国家公费师范生在河南理科最低录取分数线是601分到639分,分数线最低的是东北师范大学的地理科学专业、分数线最高的是北京师范大学物理学专业。
六所免费师范大学理科最低录取分数线是:北京师范大学625分、东北师范大学601分、华东师范大学628分、华中师范大学611分、陕西师范大学602分、西南大学605分。
理科公费师范生各专业录取分数线一览表:

想了解河南地方公费师范生录取分数线的考生,可点击【河南地方公费师范生2024分数线】查看。
二、河南公费师范生毕业分配去向
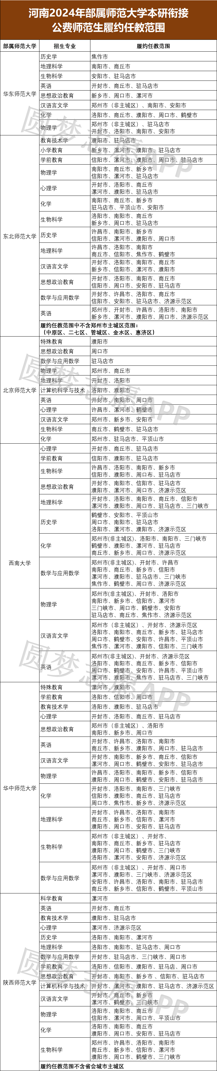
公费师范生最新政策:从2024年起国家公费师范生实施本硕连读。下面是河南国家公费师范生履约任教范围,请查阅。
河南国家公费师范生的毕业分配去向涵盖了多个地市和区域,各学校各专业分配去向不一样,分配去向较多的是焦作市、洛阳市、南阳市、商丘市、信阳市、周口市以及驻马店市等。
具体如下表所示:



