2023山西二模考试将于2023年4月21日进行考试,本文将在山西高三二模考试结束后为大家及时更新2023山西二模语文试卷及答案,下文为小编收集整理的2023山西二模语文试卷及答案,一起来看看山西二模2023语文试卷及参考答案吧!
山西二模考试按教育部教育考试院公布的2023年普通高等学校招生考试大纲的要求,由省招生考试院统一组织命题和制卷。此次考试山西省的同学都会参加,包括机构的复读学生。含金量非常高,数据参考也具有很大的意义,本文将为大家带来2023山西二模语文试卷及答案解析。
2023山西二模其他科目试卷及参考答案汇总:https://www.gk100.com/read_52121782.htm(点击查看)
一、2023山西二模语文试卷










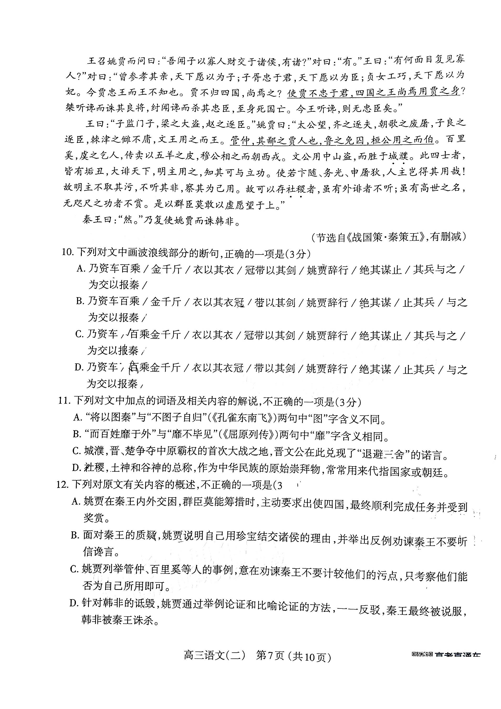
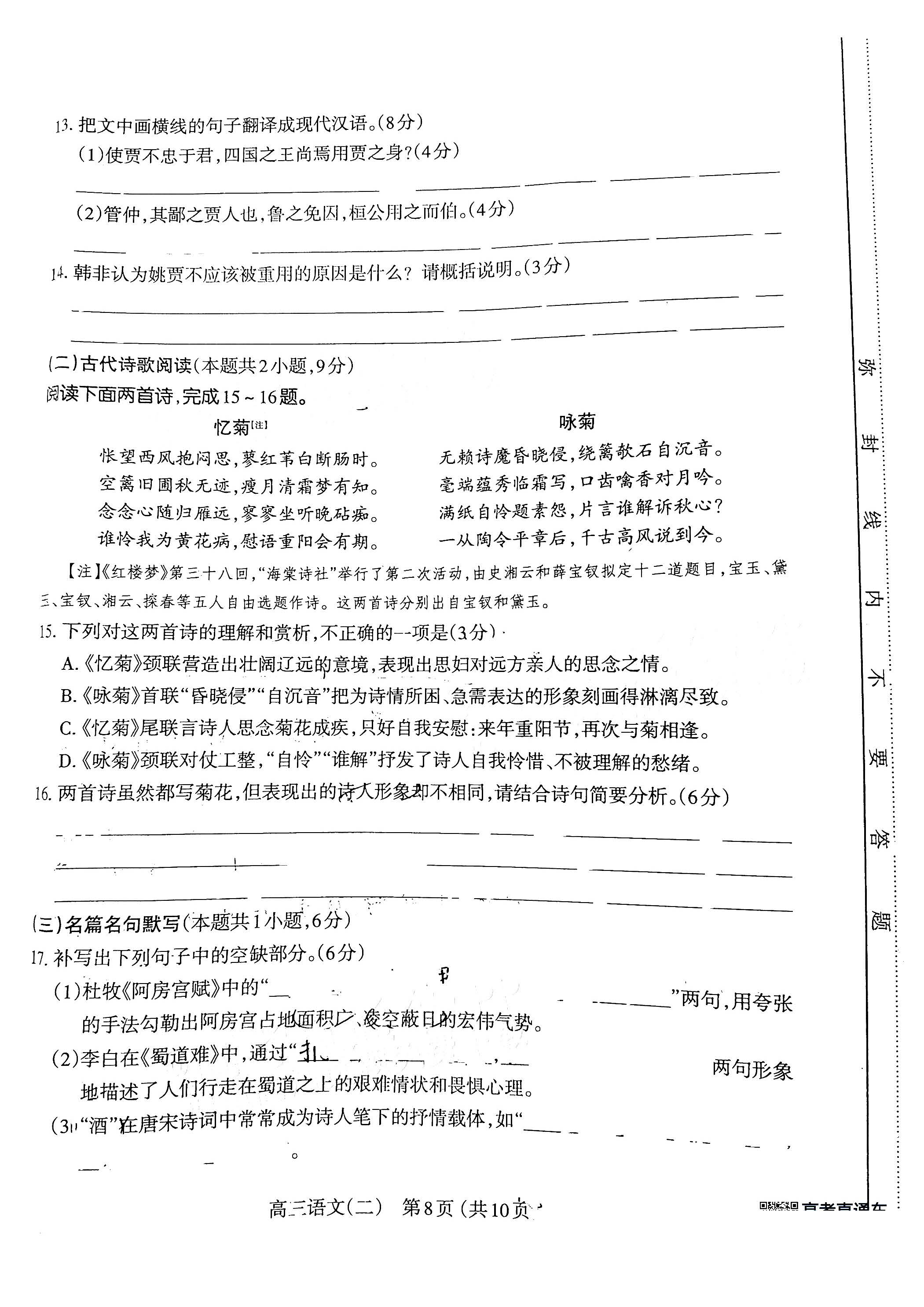
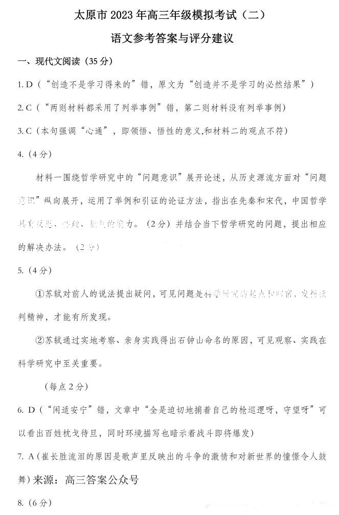
二、2023山西二模语文参考答案




