昆明高三5月模拟考试将于2023年5月9日进行考试,本文将在昆明高三三诊一模考试结束后及时更新2023昆明三诊一模考试各科答案及试卷,含2023昆明三诊一模语文、数学、英语等科目试题及答案解析,一起来看看昆明三诊一模5月模考答案解析及试卷汇总吧!
2023昆明高三市三统是2023届学生进入高三的一次非常重要的考试,昆明高三市三统考试将于2023年5月9日进行,对于昆明考生来说昆明高三市三统是高考前最后一次大型模考,希望大家认真对待昆明高三市三统,从而在更好的面对高考。
下文为三诊一模2023昆明高三市三统各科试卷及答案汇总:
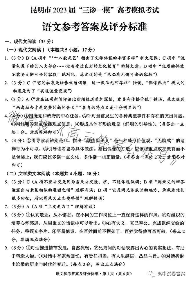
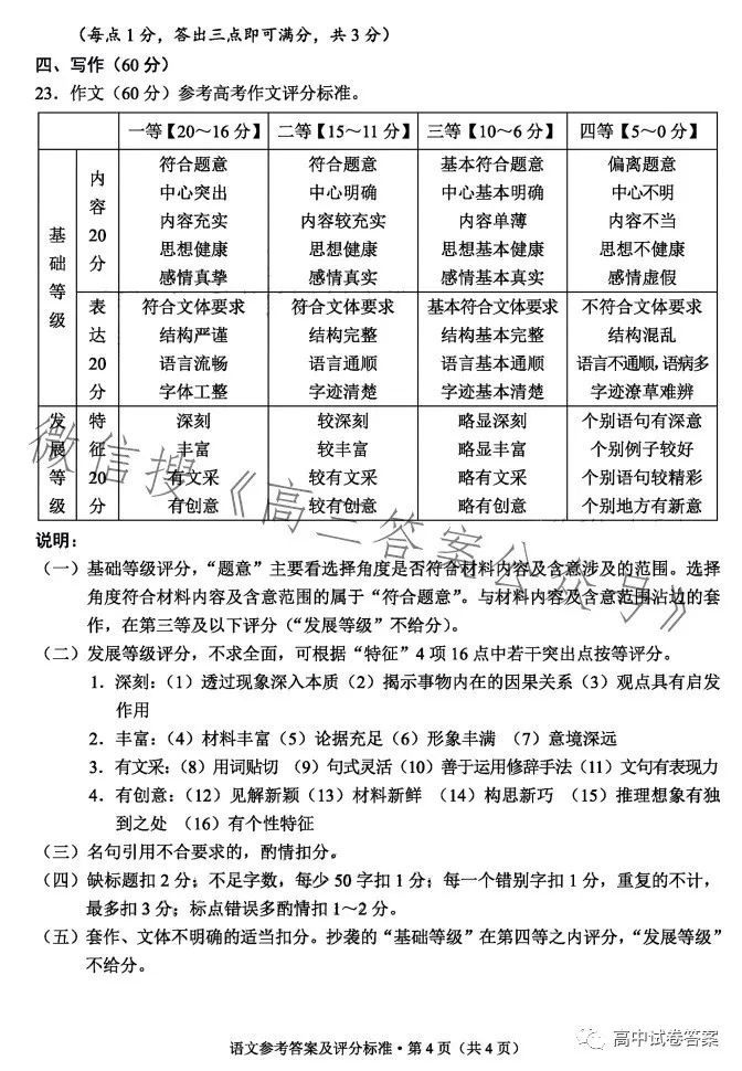
一、2023昆明三诊一模高三5月模考语文试卷及答案解析












二、2023昆明三诊一模高三5月模考数学试卷及答案解析












三、2023昆明三诊一模高三5月模考英语试卷及答案解析
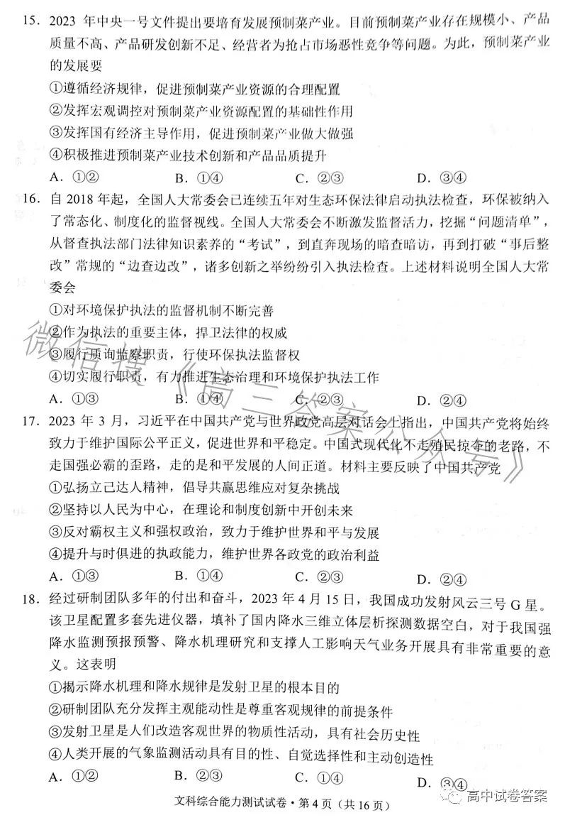
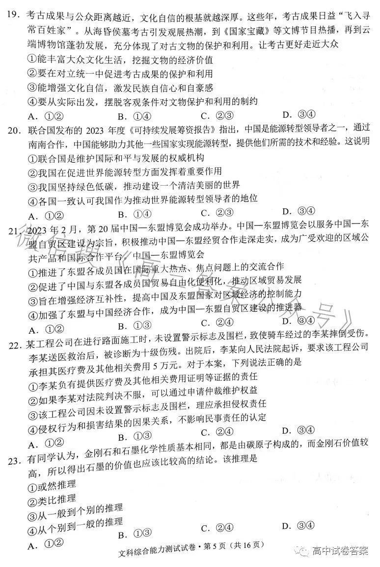
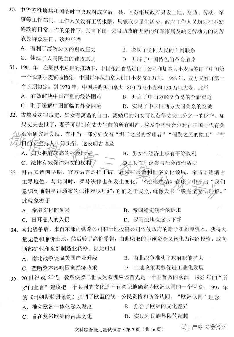
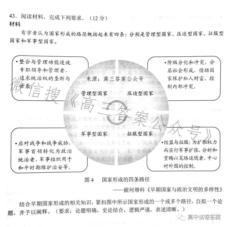
四、2023昆明三诊一模高三5月模考文综试卷及答案解析
















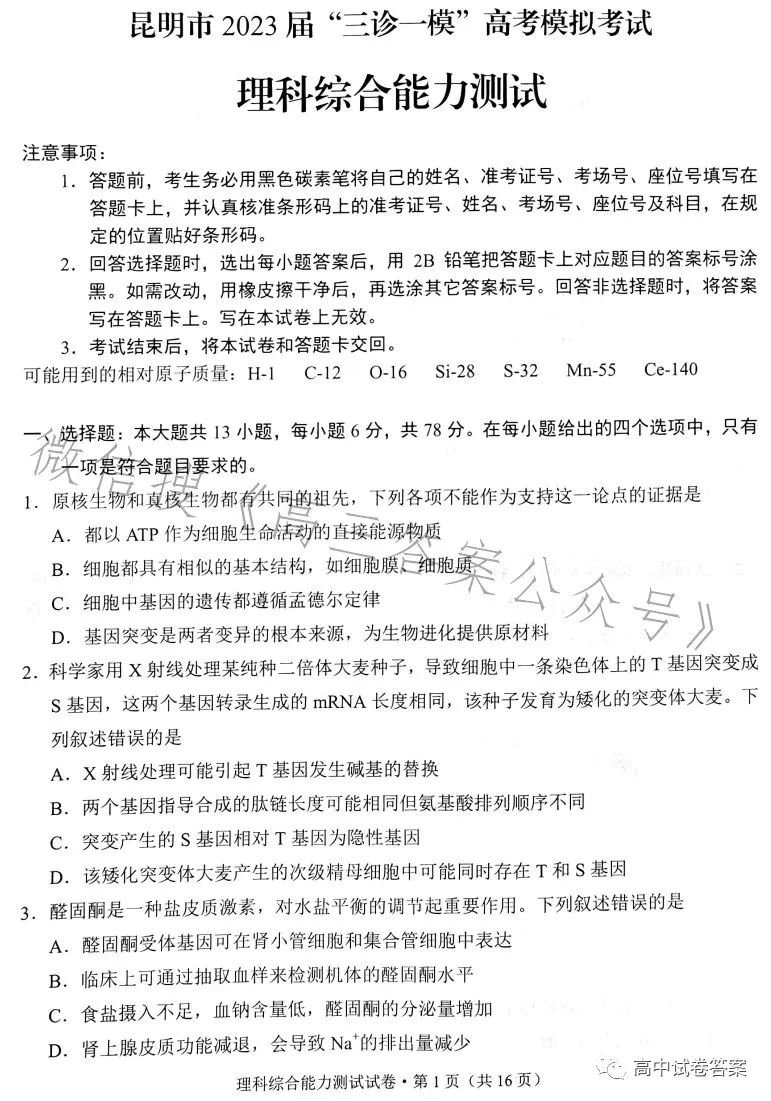
五、2023昆明三诊一模高三5月模考理综试卷及答案解析















