2023福建高三省质检4月诊断性联考,据悉,2023福建省质检考试将于4月6日-8日进行,本文将在考试结束后为大家更新2023福建高三省质检各科试卷及参考答案,包括福建高三省质检语文、数学、英语三科全省统考的科目,以及福建省部分地市2023届高三4月诊断性联考试卷及答案汇总。
据悉,2023福建高三省质检语文、数学、英语三科试卷由省教育厅普教室统一命制,称为“语文、数学、英语三科诊断性测试”,实行全省统考。2023年省联考还是只有三科统考,其余科目由各地自行出卷安排。本文将为大家整理2023福建高三省质检4月联考语文、数学、英语、物理、化学、生物、历史、政治、地理科目试卷及答案解析,供大家参考。
以下为2023福建省高三省质检4月诊断性联考各科试卷及答案汇总:
一、2023福建省高三省质检4月联考语文试卷及参考答案
https://www.gk100.com/read_3449132259.htm(点击查看)
二、2023福建省高三省质检4月联考数学试卷及参考答案
https://www.gk100.com/read_3449418940.htm(点击查看)
三、2023福建省高三省质检4月联考英语试卷及参考答案
https://www.gk100.com/read_3450251505.htm(点击查看)
四、2023福建省高三省质检4月联考物理试卷及参考答案












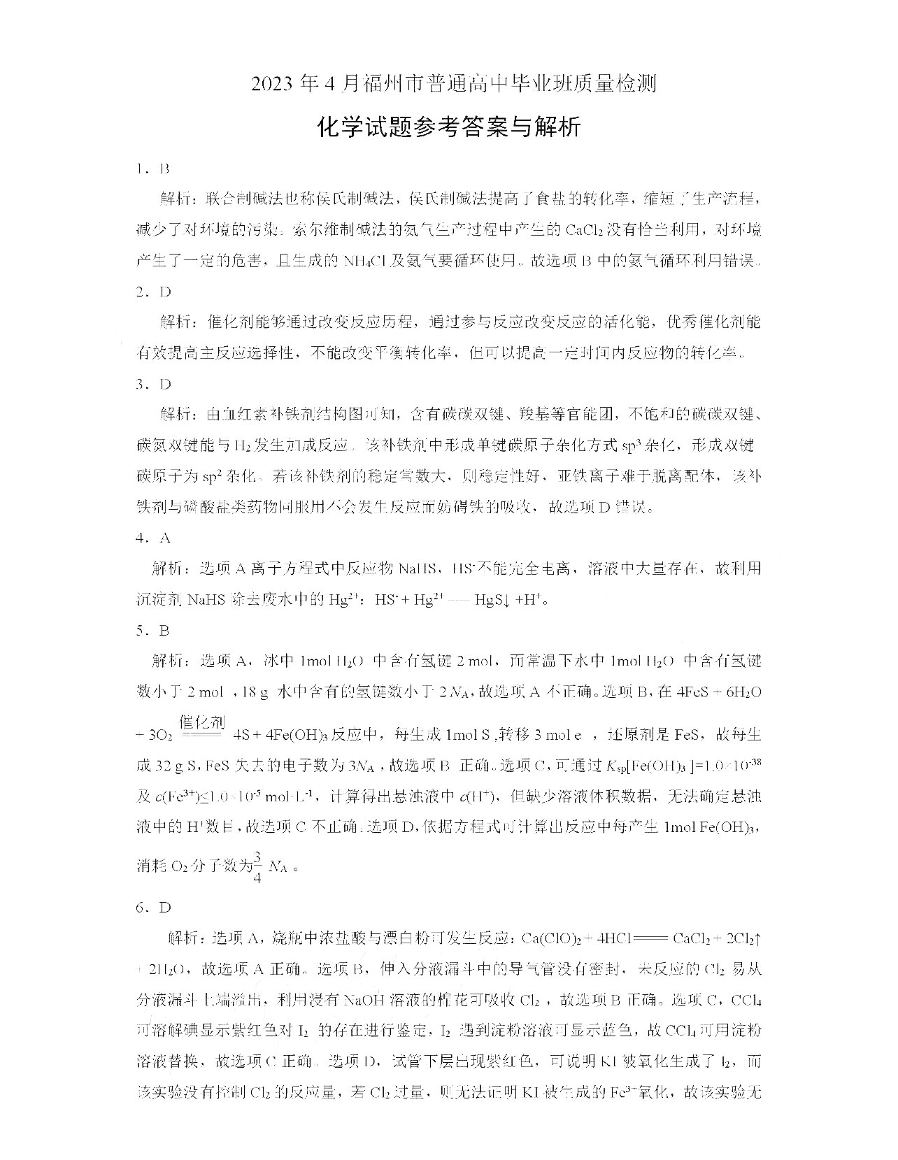
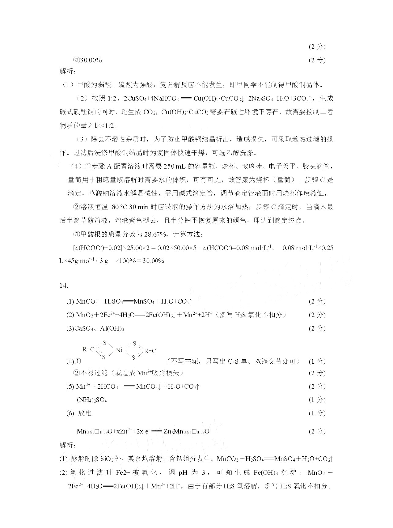
五、2023福建省高三省质检4月联考化学试卷及参考答案













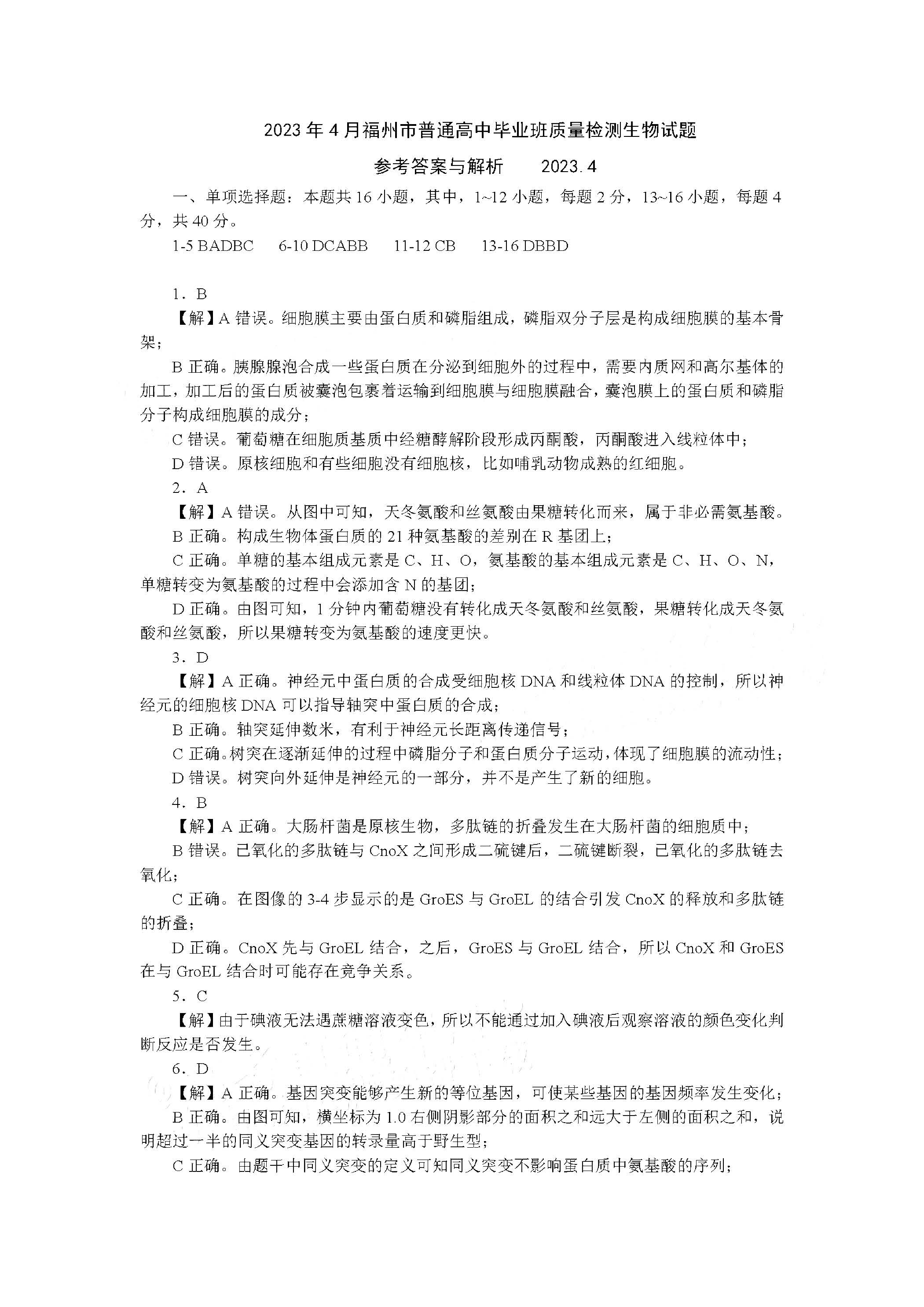
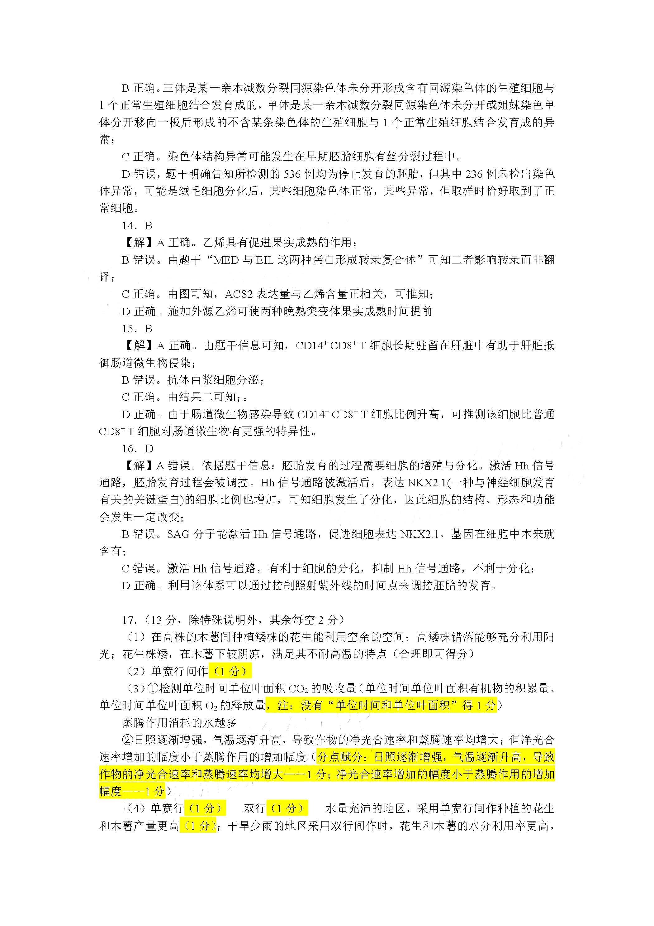
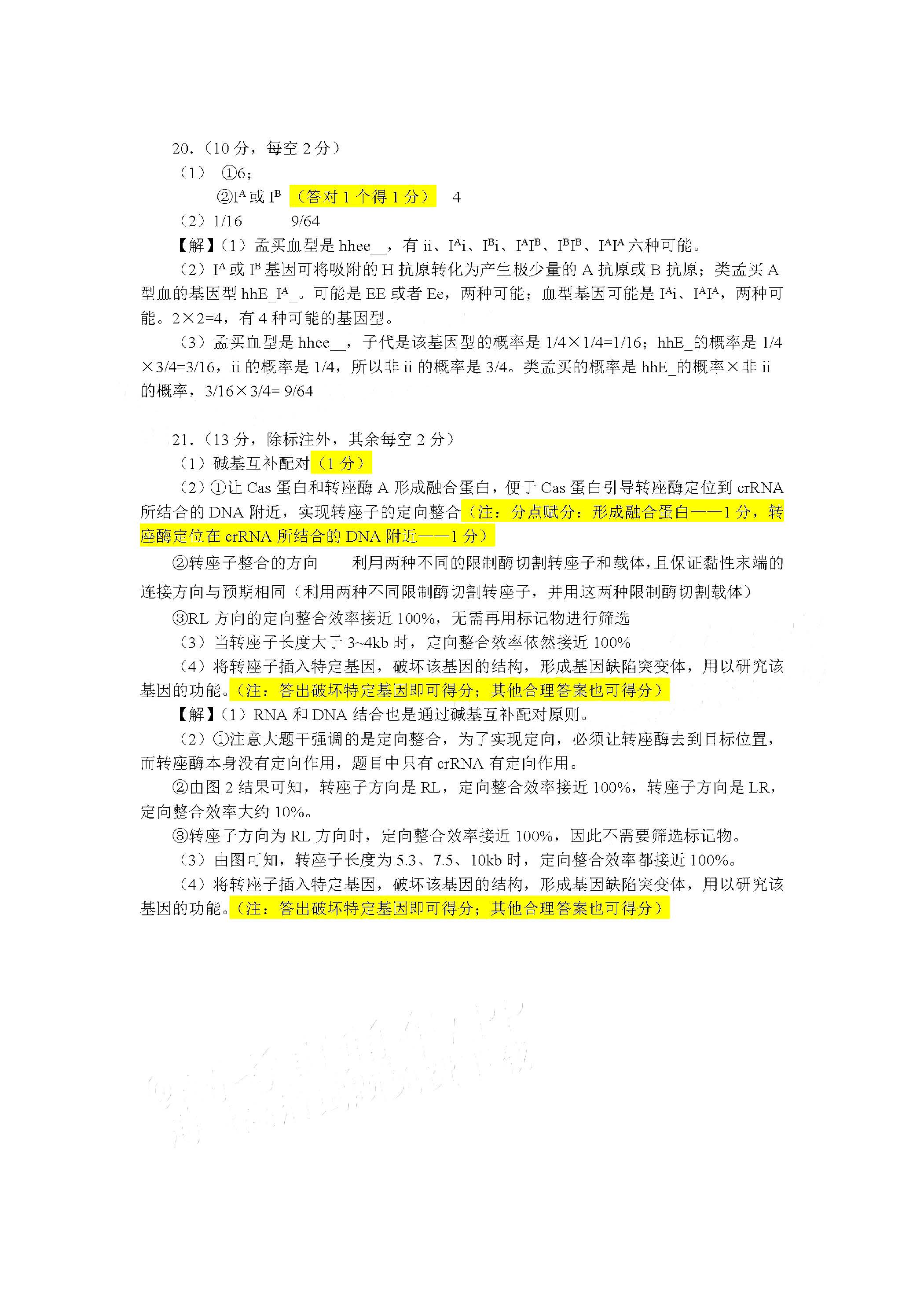
六、2023福建省高三省质检4月联考生物试卷及参考答案















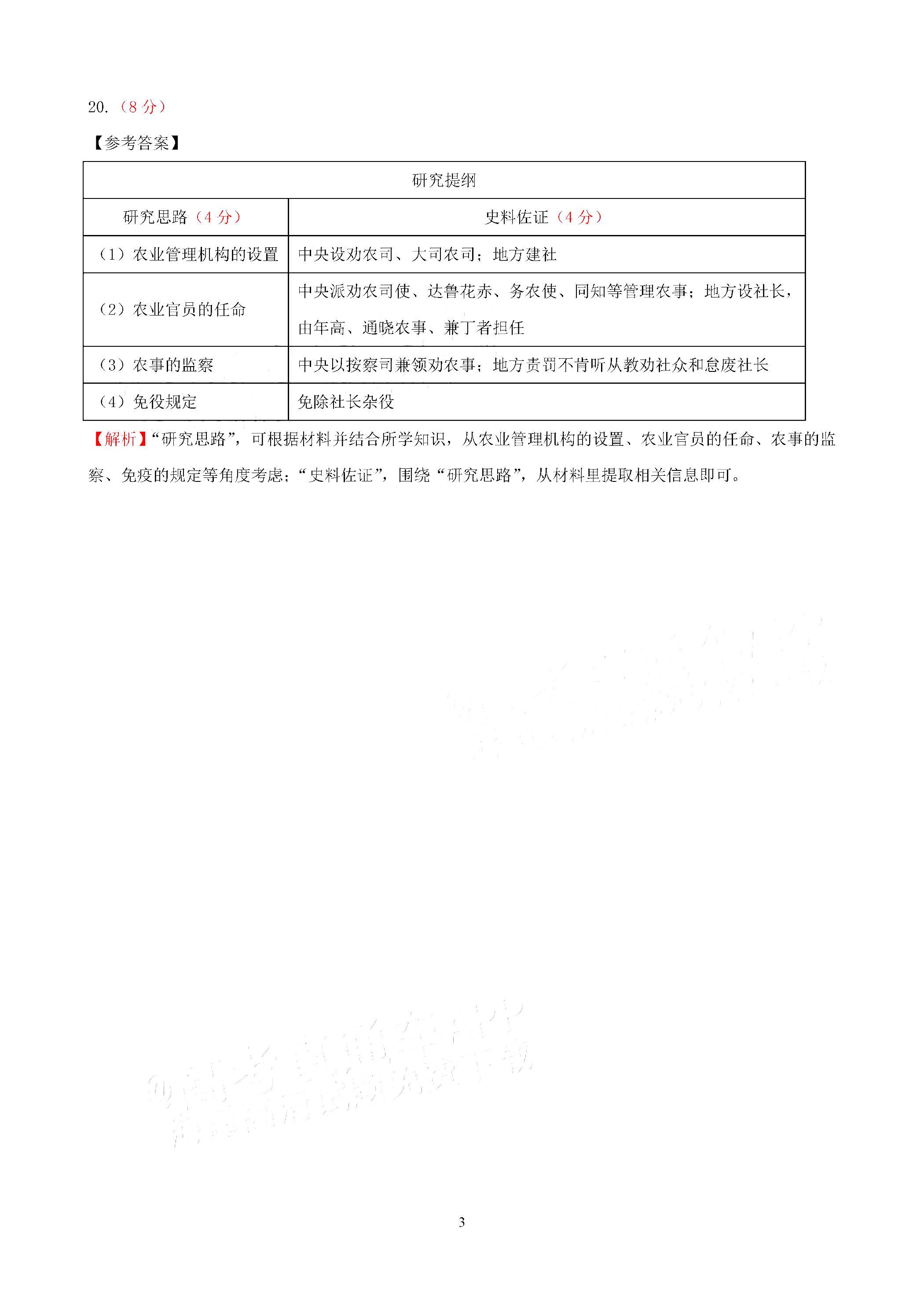
七、2023福建省高三省质检4月联考历史试卷及参考答案











八、2023福建省高三省质检4月联考政治试卷及参考答案









九、2023福建省高三省质检4月联考地理试卷及参考答案









同时圆梦志愿还可以通过大数据分析及云计算处理,为我们科学评估所有能上的大学以及被录取的概率,方便我们后续志愿填报选择学校参考!