成都零诊2024答案试卷各科汇总,2024成都零诊将于2023年7月5日进行考试,本文将在成都零诊考试结束后,为大家及时更新2024成都零诊考试各科试卷答案,含成都零诊语文、数学、英语等科目试卷及答案汇总。
以下为2024成都零诊各科试题及参考答案汇总:
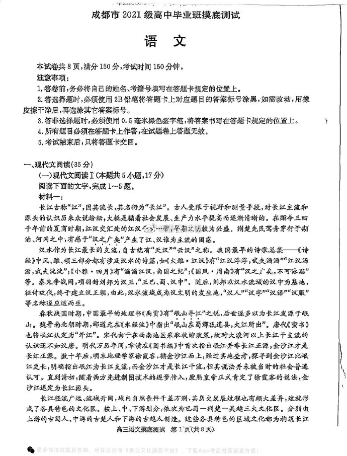
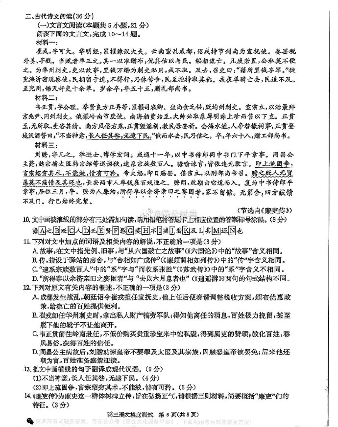
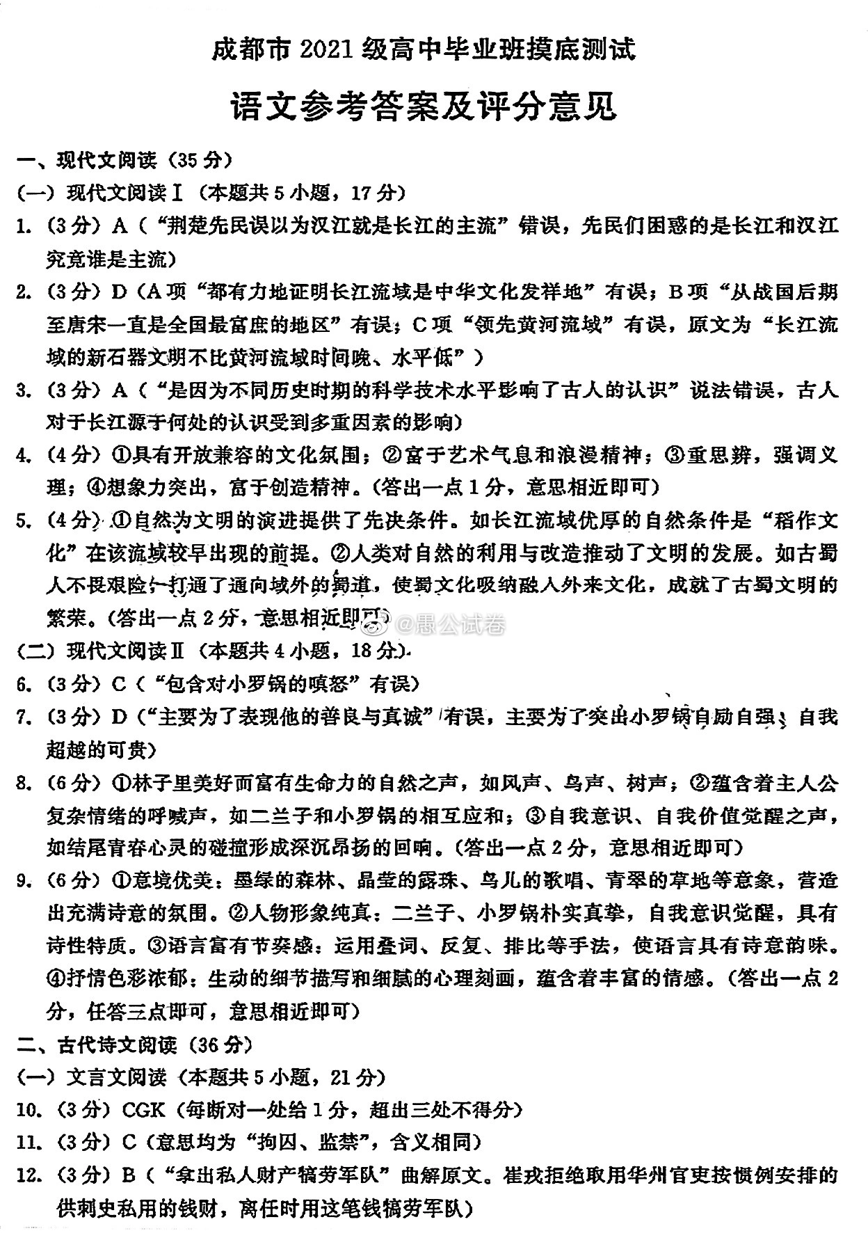
一、2024成都零诊语文试卷及答案解析









二、2024成都零诊文科数学试卷及答案解析








三、2024成都零诊理科数学试卷及答案解析








四、2024成都零诊英语试卷及答案解析












五、2024成都零诊物理试卷及答案解析












六、2024成都零诊化学试卷及答案解析










七、2024成都零诊生物试卷及答案解析


八、2024成都零诊历史试卷及答案解析
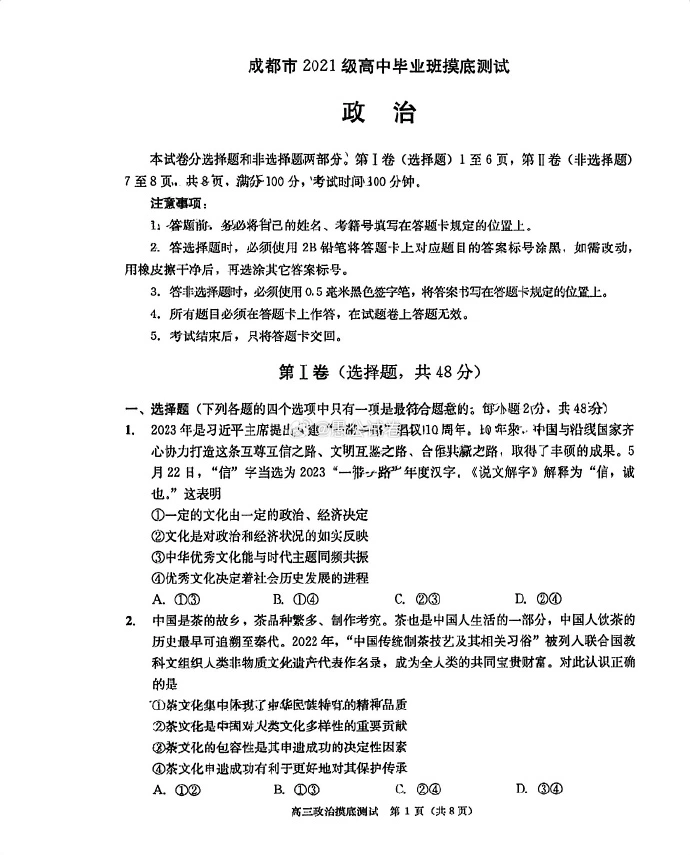
九、2024成都零诊政治试卷及答案解析










十、2024成都零诊地理试卷及答案解析







成都市教科院出题的诊断性考试试题基本按照全国卷出题大纲,可以很好的检验考生复习成果和全国卷背景下考生目前水平。全川约有70%考生都会参与。本次考试主要考试科目为语文、数学、英语、物理、化学、生物、政治、历史、地理,考试时间为2023年的7月5日开始,模拟考试可以为以后的复习打下基础,帮助同学们熟悉题型和考场,在考后还能找到自己复习的漏洞,加强学习自己没有记住的知识点。