2024年高考上海可以填报最多24个学校,每个志愿中设置4个专业。不过不同批次志愿填报规则不一样,比如零志愿批次3个志愿、提前批4个志愿、地方专项4个志愿等。

一、上海能填几个学校几个专业?
根据上海市教育考试院发布的《上海市2024年普通高等学校招生志愿填报与投档录取实施办法》,各批次志愿填报学校和专业数量如下:
(1)综合评价批次设置4个平行志愿。
(2)零志愿批次设置3个平行志愿。
(3)本科提前批次设置4个顺序志愿。
(4)本科艺体类设置甲、乙两个批次,各设1个顺序段志愿和10个平行段志愿。
(5)地方农村专项计划批次设置4个顺序志愿。
(6)高水平艺术团、高水平运动队等特殊类型招生针对零志愿批次设置1个志愿,针对本科普通批次设置3个平行志愿。
(7)本科普通批次设置24个平行志愿。
考生填报志愿时,可以填满各批次所有可填志愿,也可以只选择填报部分志愿。
每个院校专业组志愿内设4个专业志愿 。考生在每个院校专业组志愿中均须选择愿否服从专业志愿调剂。
总结:2024上海志愿填报本科批次可以填24个平行志愿,每个院校专业组志愿内可以填4个专业。

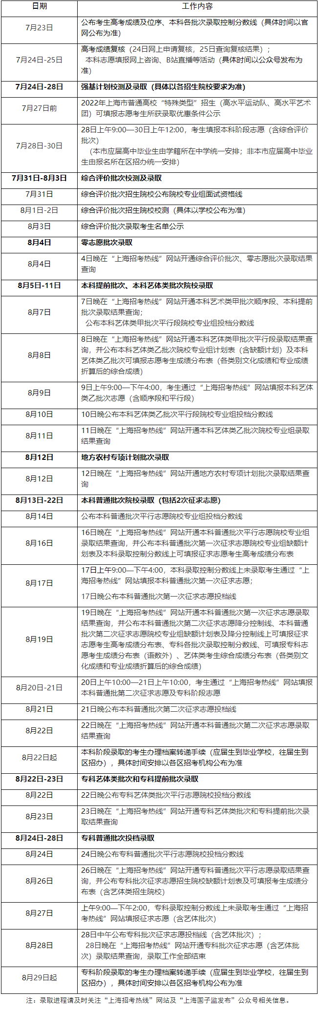
二、2024年上海志愿填报时间
1、本科批次志愿填报时间(含综合评价批次):7月28日上午9:00-30日上午12:00;
2、8月9日上午9:00—下午4:00,考生通过“上海招考热线”网站填报本科艺体类乙批次志愿(含顺序段和平行段);
3、8月17日上午9:00—下午4:00,本科录取控制分数线上未录取考生通过“上海招考热线”网站填报本科普通批次第一次征求志愿;
4、8月20日上午10:00—21日上午10:00,考 生通过“上海招考热线”网站填报本科普通批第二次征求志愿及专科阶段志愿;
5、8月27日上午9:00—下午2:00,专科录取控制分数线上未录取考生通过“上海招考热线”网站填报征求志愿(含艺体批次)。
下面是2023年高考上海招生录取时间安排表(仅供参考):



