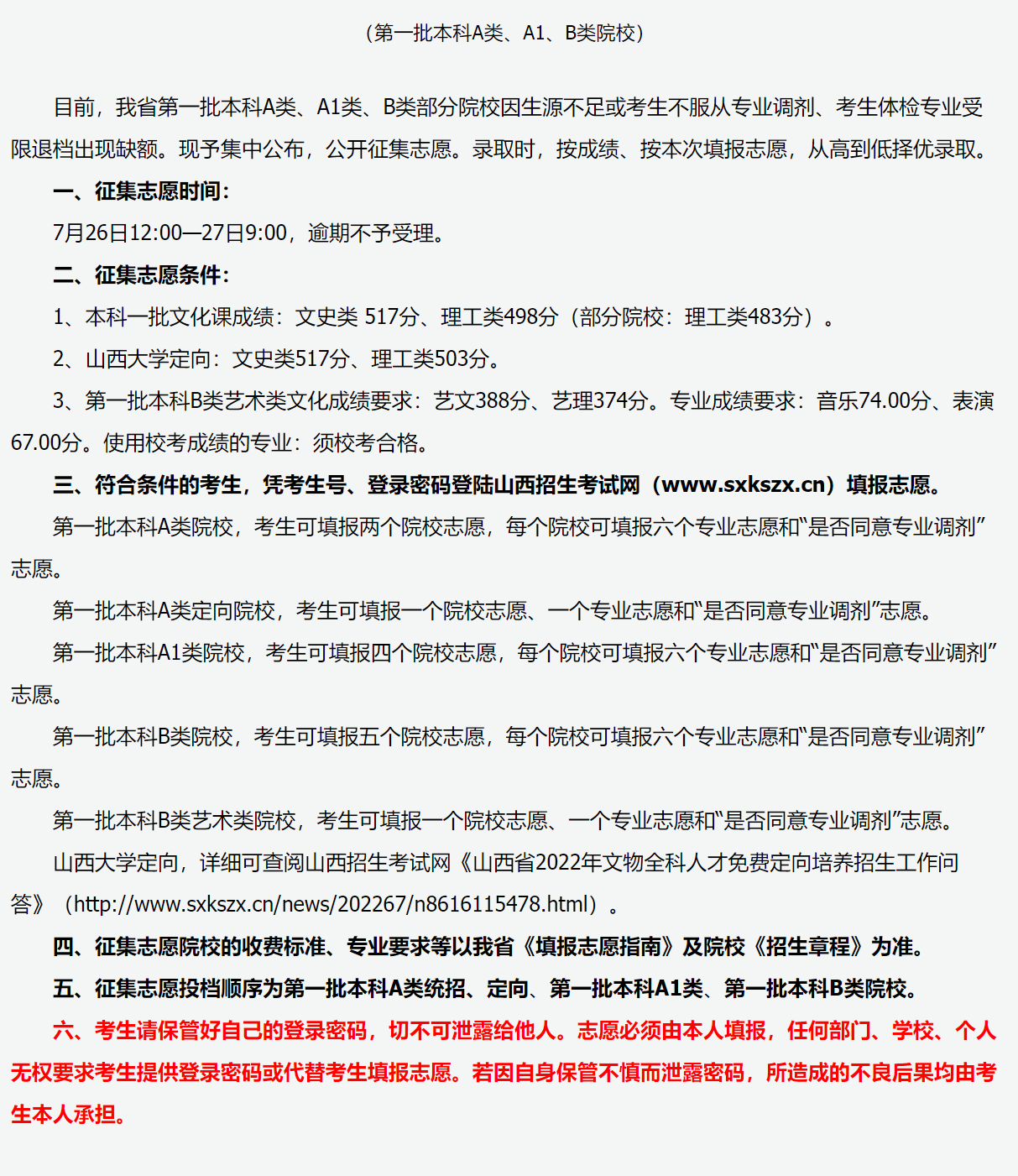
山西高考征集志愿大学有哪些?2022山西一本征集志愿什么时候填报?2022年山西第一批本科院校征集志愿有什么要求?本文为大家整理了2022年山西一本征集志愿院校名单,含第一批本科A类、A1类、B类院校、专业在理工、文史类的征集计划、以及征集志愿时间。
本文来源于:山西招生考试网









李娇老师
山西高考征集志愿大学有哪些?2022山西一本征集志愿什么时候填报?2022年山西第一批本科院校征集志愿有什么要求?本文为大家整理了2022年山西一本征集志愿院校名单,含第一批本科A类、A1类、B类院校、专业在理工、文史类的征集计划、以及征集志愿时间。
本文来源于:山西招生考试网








