2023届湖北新高三摸底考试在8月11日上午举行,考完试之后,同学们应该很想知道自己各科的试题以及答案,对自己的成绩有一个预估后,从而更加明确努力的方向。在本文,小编整理了2023届湖北新高三摸底百校联考语文试题及答案汇总,以供同学们参考。
一.2023届湖北新高三摸底百校联考语文试题
目前湖北新高三摸底考试正在进行中,待公布了试题之后,小编将会在本文及时更新。
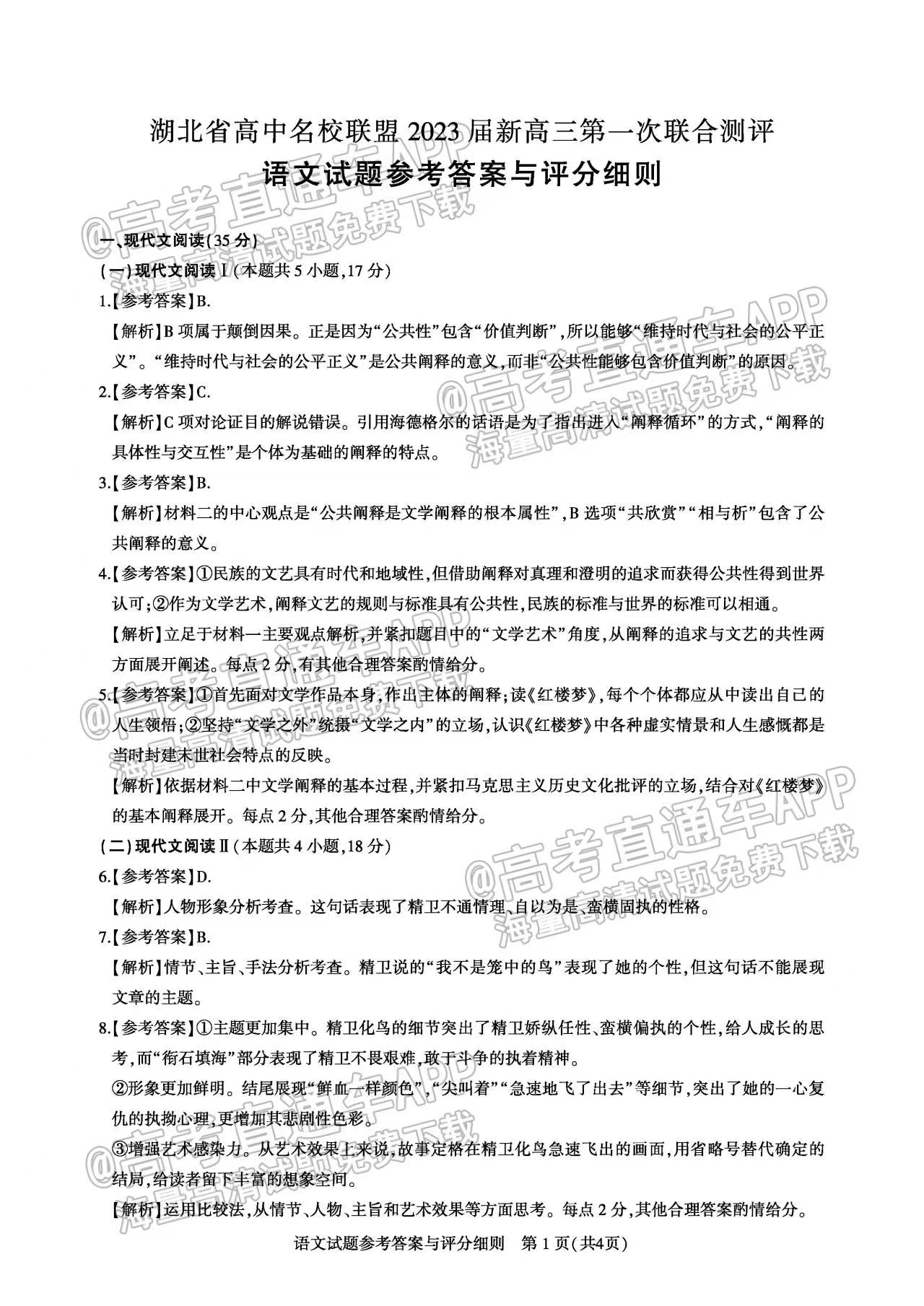
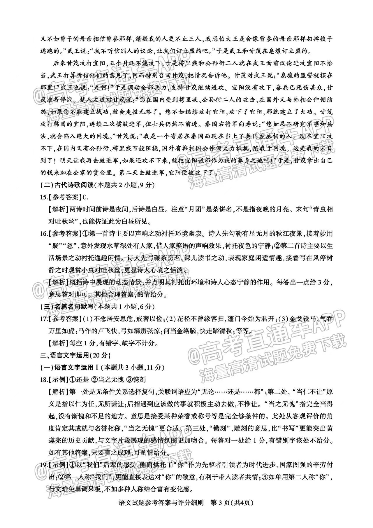
二.2023届湖北新高三摸底百校联考语文答案




铎老师
2023届湖北新高三摸底考试在8月11日上午举行,考完试之后,同学们应该很想知道自己各科的试题以及答案,对自己的成绩有一个预估后,从而更加明确努力的方向。在本文,小编整理了2023届湖北新高三摸底百校联考语文试题及答案汇总,以供同学们参考。
一.2023届湖北新高三摸底百校联考语文试题
目前湖北新高三摸底考试正在进行中,待公布了试题之后,小编将会在本文及时更新。
二.2023届湖北新高三摸底百校联考语文答案



