2022年山东省新高考生物试卷真题及参考答案已经公布,本期为大家整理了2022山东卷生物答案解析,一起来看看2022山东卷生物试题及答案,山东省2022年普通高中学业水平选择性考试试题及参考答案如下!
同时还可以查看圆梦志愿通过大数据分析及云计算处理,为我们科学评估出的分数对应的所有可以报考的院校,这对于新高三的考生备考复习冲刺都无比重要!
一. 山东省2022年普通高中学业水平选择性考试试题
注意事项:
1.答卷前,考生务必将自己的姓名、考生号等填写在答题卡和试卷指定位置。
2.回答选择题时,选出每小题答案后,用铅笔把答题卡上对应题目的答案标号涂黑。如需改动,用橡皮擦干净后,再选涂其他答案标号。回答非选择题时,将答案写在答题卡上。写在本试卷上无效。
3.考试结束后,将本试卷和答题卡一并交回。


















二. 山东省2022年普通高中学业水平选择性考试答案
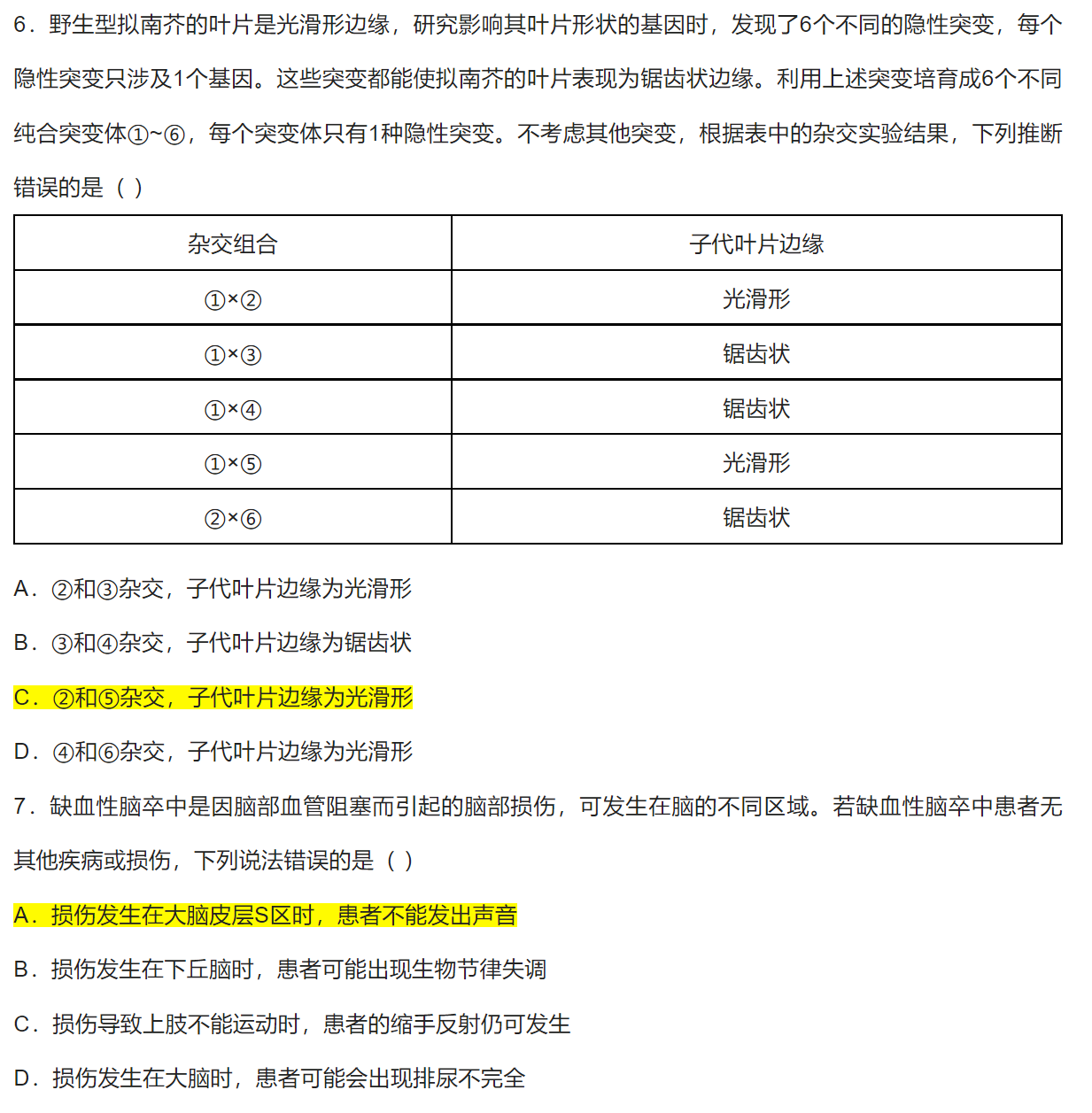
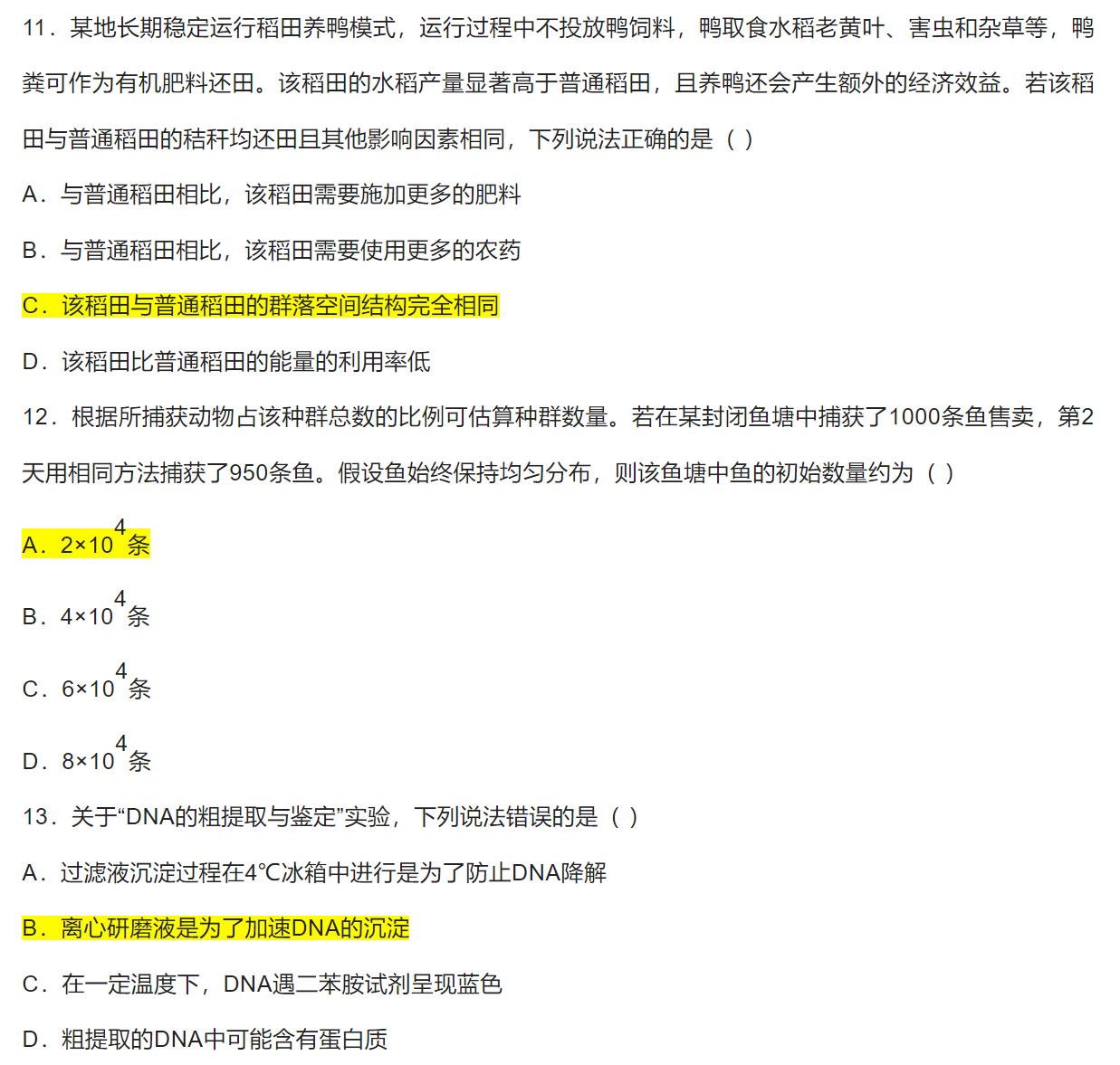
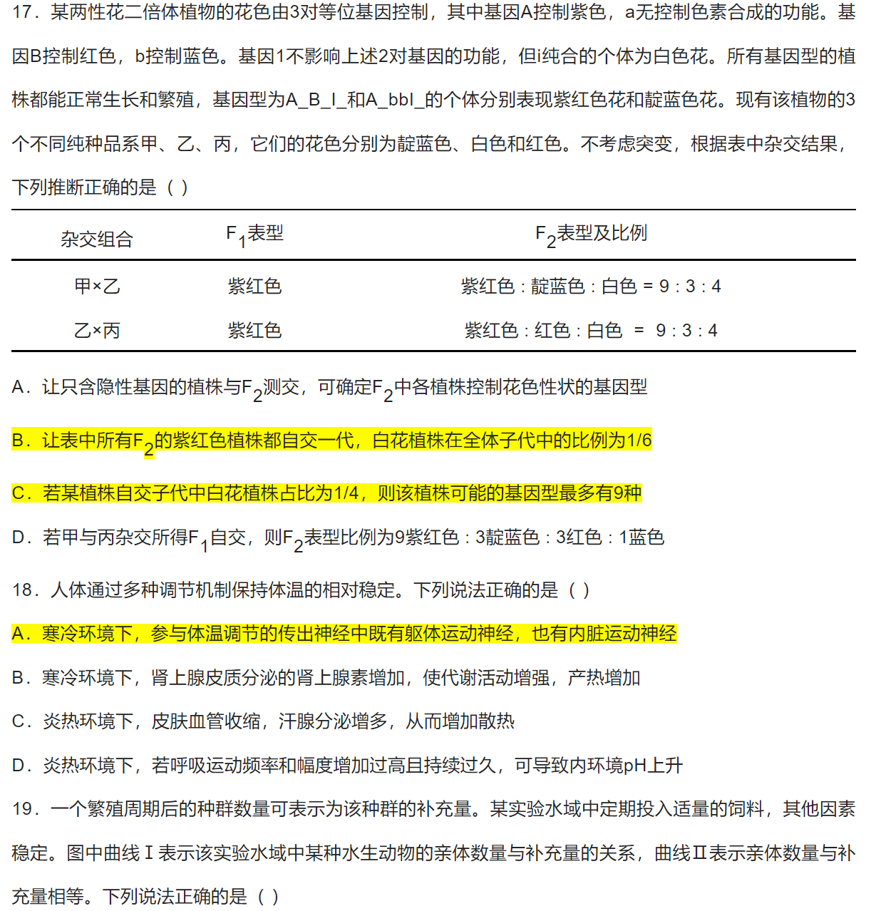
选择题答案为图中标黄选项。
21.答案
(1)蓝紫光
(2)①五碳化合物供应不足 ②CO2供应不足 ③强光照射后短时间内,光反应速率增强,水光解产生的氧气速率增强
(3)①减弱 ②促进光反应关键蛋白的合成
22.答案
(1)①伴Y遗传和伴X显性遗传 ②3/8
(2)①不能 ②不论是常染色体显性遗传、常染色体隐性遗传还是伴X隐性遗传,II-1和亲本杂交,后代雌雄性表型和比例相同
(3)①11-2和II-3杂交 ②若后代雌果蝇均为正常眼、雄果蝇有正常眼和无眼,只有雄果蝇有无眼性状,则无眼性状的遗传为伴X隐性遗传;若后代雌蝇、雄蝇既有正常眼也有无眼,则无眼性状的遗传为常染色体隐性遗传;若后代雌蝇、雄蝇都只有正常眼,则无眼性状的遗传为常染色体显性遗传
(4)①不能 ②若无眼性状的遗传伴X隐性遗传,PCR扩増后电泳的产物只有一条显示;若无眼性状的遗传常染色体隐性遗传,PCR扩增后电泳的产物有两条显示带;若无眼性状的遗传常染色体显性遗传,PCR扩增后电泳的产物有一条显示带
23.答案
(1)①副交感神经 ②可以使机体对外界刺激作出更精确的反应,使机体更好地适应环境的变化。
(2)①使蛋白质变性,有利于蛋白酶与之结合 ②提供胃蛋白酶发挥催化作用的适宜pH ③刺激小肠黏膜产生促胰液素,促进胰液分泌,进而促进消化
(3)①A抑制TNF-a分泌过程中内质网、高尔基体形成囊泡 ②A抑制肠巨噬细胞中TNF-a基因的转录 ③A抑制肠巨噬细胞中TNF-a基因的翻译
24.答案
(1)①E ②大 ③广 (2)200 (3)ABCD
(4)环境不断变化;生物本身不断的繁殖,迁移或者迁徙;种内与种间关系的改变;人类活动的干扰
25.答案
(1)①两种引物分别与两条模板链3'端的碱基序列互补配对 ②5'端
(2)①在转录出的mRNA中,限制酶识别序列对应的最后两个碱基与P基因对应的第一个碱基构成一个密码子,导致读码框改变,翻译出的氨基酸序列改变。 ②在EcoRI识别序列前后增加碱基,使其碱基数日加上FLAG的碱基数口为3的倍数
(3)①促进UBC与FLAG-P的结合 ②P△中缺失的特定序列是与UBC结合的关键序列
(4)药物A促进UBC与FLAG-P的结合,从而促进蛋白P被蛋白酶识别并降解,达到治疗的目的
三. 更多内容
此外,还可以查看圆梦志愿通过大数据分析和云计算,为大家科学评估出的分数对应的所有可以就读的大学。