2024上海高考将在6月7日举行,本期将整理2024高考上海卷各科真题及参考答案,包含语文、数学、外语三门科目的答案,同学们可通过核对各科的答案,对自身成绩进行预估。

上海市的九门科目采用的是自主命题,包含语文、数学、外语三门主科,以及六门等级考试科目,分别是物理、历史、政治、地理、生物、化学。由于等级考科目已经考完,本文主要整理的是语数外三科的答案。
在高考的这几天,对同学们来说最重要的是调整好心态,保证充足的睡眠,在考试的过程中仔细审题,争取发挥出自己的最好水平!
一、2024高考上海卷语文试卷真题及答案解析
考试时间:6月7日9:00-11:30
语文的真题答案在考试结束才会更新,届时小编将迅速收集答案并进行整理,同学们可收藏本文,以便后期通过这份资料及时知晓语文考得怎样。
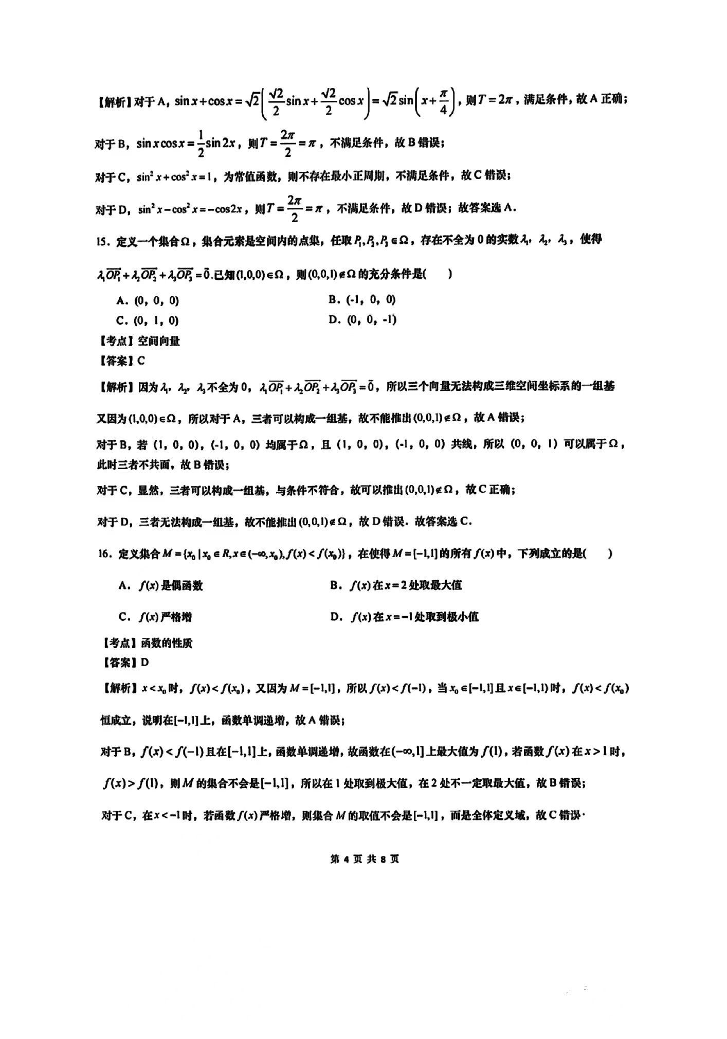
二、2024高考上海卷数学试卷真题及答案解析
非官方版,仅供参考












三、2024高考上海卷外语试卷真题及答案解析
非官方版,仅供参考





