2025年山西高考分数线为:特控线为534分、本科为443分、专科为100分,此为历史类批次线。 关于2025山西高考更多分数线及一分一段表详情,本文都进行了整理,供查阅。
一、2025年山西高考录取分数线
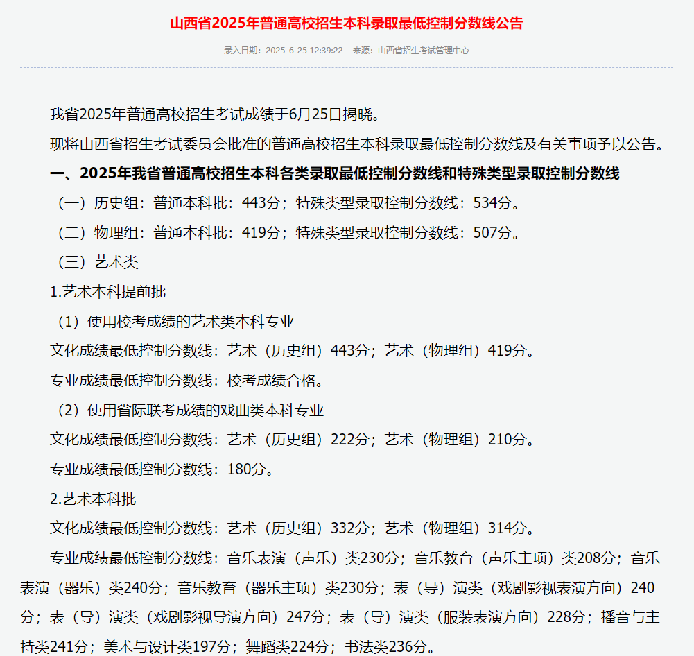
特控线:物理类507分、历史类534分;
本科:物理类419分、历史类443分;
专科:物理类100分、历史类100分。
二、2025年山西一分一段表
物理类考生中,分数在705分及以上的有10人,在670分及以上的有478人,在640分及以上的有2722人,在615分及以上的有6693人。
历史类考生中,分数在672分及以上的有8人,在670分及以上的有13人,在640分及以上的有256人,在615分及以上的有1033人。
(表格需滑动查阅)


三、2025年山西高考各大学录取分数线
由于各大学在山西的高考数据是很庞杂的,小编整理了2025年在山西本科和专科的录取分数线TOP100一览表,如下:
(一)本科
在山西本科批中,分数最高、最难考的五个院校专业组是北京大学(第301组,692分,物理类)、上海交通大学(第301组,690分,物理类)、清华大学(第302组,684分,物理类)、中国人民大学(第301组,682分,物理类)、上海交通大学医学院(第301组,681分,物理类)。
最低分是408分,对应最低分大学是长春光华学院(第301组,408分,物理类),该校为民办本科院校,2025年在山西录取未提供最低位次排名,结合批次线来看,考生压本科线报考就有机会被录取。
下面是山西本科录取分数线Top100汇总表:
| 学校名 | 首选 科目 |
专业组 | 2025 分数 |
2025 位次 |
|---|---|---|---|---|
| 北京大学 | 物理 | 第301组 | 692 | 64 |
| 上海交通大学 | 物理 | 第301组 | 690 | 84 |
| 清华大学 | 物理 | 第302组 | 684 | 150 |
| 中国人民大学 | 物理 | 第301组 | 682 | 183 |
| 上海交通大学医学院 | 物理 | 第301组 | 681 | 203 |
| 上海交通大学 | 物理 | 第302组 | 679 | 256 |
| 北京大学医学部 | 物理 | 第302组 | 678 | 279 |
| 中国科学院大学 | 物理 | 第301组 | 677 | 305 |
| 哈尔滨工业大学 | 物理 | 第302组 | 677 | 305 |
| 复旦大学 | 物理 | 第301组 | 677 | 305 |
| 复旦大学上海医学院 | 物理 | 第301组 | 677 | 305 |
| 浙江大学 | 物理 | 第301组 | 676 | 322 |
| 中国科学技术大学 | 物理 | 第301组 | 674 | 368 |
| 南京大学 | 物理 | 第301组 | 671 | 449 |
| 中国人民大学 | 物理 | 第302组 | 670 | 478 |
| 哈尔滨工业大学 | 物理 | 第303组 | 670 | 478 |
| 清华大学 | 物理 | 第303组 (国家专项) |
668 | 571 |
| 北京大学 | 物理 | 第303组 (国家专项) |
667 | 609 |
| 清华大学 | 历史 | 第002组 | 666 | 20 |
| 北京大学 | 物理 | 第302组 (国家专项) |
666 | 644 |
| 北京大学 | 历史 | 第002组 | 664 | 26 |
| 北京航空航天大学 | 物理 | 第301组 | 664 | 724 |
| 哈尔滨工业大学 (深圳) |
物理 | 第301组 | 664 | 724 |
| 北京大学医学部 | 物理 | 第301组 | 663 | 774 |
| 上海交通大学 | 历史 | 第001组 | 661 | 37 |
| 四川大学 | 物理 | 第304组 | 661 | 876 |
| 北京理工大学 | 物理 | 第301组 | 660 | 942 |
| 上海交通大学 | 物理 | 第303组 (合作办学) |
660 | 942 |
| 东南大学 | 物理 | 第301组 | 659 | 1017 |
| 中南大学 | 物理 | 第302组 | 658 | 1085 |
| 吉林大学 | 物理 | 第304组 | 656 | 1211 |
| 上海交通大学 | 物理 | 第304组 (国家专项) |
655 | 1278 |
| 武汉大学 | 物理 | 第302组 | 655 | 1278 |
| 西安交通大学 | 物理 | 第303组 | 655 | 1278 |
| 华中科技大学 | 物理 | 第302组 | 654 | 1340 |
| 复旦大学 | 历史 | 第001组 | 653 | 84 |
| 北京航空航天大学 | 物理 | 第303组 (国家专项) |
653 | 1415 |
| 同济大学 | 物理 | 第301组 | 653 | 1415 |
| 华中科技大学 | 物理 | 第301组 | 653 | 1415 |
| 中国人民大学 | 历史 | 第003组 | 652 | 92 |
| 中国人民大学 | 历史 | 第004组 | 652 | 92 |
| 北京邮电大学 | 物理 | 第301组 | 652 | 1512 |
| 天津医科大学 | 物理 | 第301组 | 651 | 1601 |
| 复旦大学 | 物理 | 第302组 (国家专项) |
650 | 1691 |
| 同济大学 | 物理 | 第303组 (合作办学) |
650 | 1691 |
| 浙江大学医学院 | 物理 | 第301组 | 650 | 1691 |
| 武汉大学 | 物理 | 第304组 | 650 | 1691 |
| 西北工业大学 | 物理 | 第301组 | 650 | 1691 |
| 南京大学 | 历史 | 第001组 | 649 | 123 |
| 南开大学 | 物理 | 第302组 | 648 | 1896 |
| 浙江大学 | 历史 | 第002组 | 647 | 140 |
| 同济大学 | 物理 | 第302组 | 647 | 2000 |
| 中国科学技术大学 | 物理 | 第302组 (国家专项) |
647 | 2000 |
| 武汉大学 | 物理 | 第303组 | 647 | 2000 |
| 重庆大学 | 物理 | 第301组 | 647 | 2000 |
| 北京航空航天大学 | 物理 | 第302组 (合作办学) |
646 | 2097 |
| 南京航空航天大学 | 物理 | 第301组 | 646 | 2097 |
| 西安交通大学 | 物理 | 第302组 | 646 | 2097 |
| 电子科技大学 (沙河校区) |
物理 | 第301组 | 645 | 2197 |
| 浙江大学 | 物理 | 第303组 (国家专项) |
644 | 2292 |
| 中山大学 | 物理 | 第302组 | 644 | 2292 |
| 四川大学 | 物理 | 第303组 | 644 | 2292 |
| 清华大学 | 历史 | 第003组 (国家专项) |
642 | 214 |
| 武汉大学 | 历史 | 第001组 | 642 | 214 |
| 武汉大学 | 历史 | 第002组 | 642 | 214 |
| 南开大学 | 物理 | 第301组 | 642 | 2498 |
| 大连理工大学 | 物理 | 第301组 | 642 | 2498 |
| 电子科技大学 | 物理 | 第301组 | 642 | 2498 |
| 西安交通大学 | 物理 | 第305组 (合作办学) |
642 | 2498 |
| 北京航空航天大学 | 历史 | 第001组 | 641 | 232 |
| 武汉大学 | 物理 | 第301组 | 641 | 2601 |
| 天津大学 | 物理 | 第302组 | 640 | 2722 |
| 山东大学 | 物理 | 第301组 | 640 | 2722 |
| 中山大学 | 物理 | 第301组 | 640 | 2722 |
| 北京师范大学 | 历史 | 第001组 | 639 | 274 |
| 南开大学 | 历史 | 第002组 | 639 | 274 |
| 同济大学 | 历史 | 第002组 | 639 | 274 |
| 北京交通大学 | 物理 | 第301组 | 639 | 2840 |
| 北京邮电大学 | 物理 | 第302组 | 639 | 2840 |
| 哈尔滨工程大学 | 物理 | 第308组 | 639 | 2840 |
| 华东师范大学 | 物理 | 第304组 | 639 | 2840 |
| 哈尔滨工业大学 (威海) |
物理 | 第301组 | 639 | 2840 |
| 电子科技大学 | 物理 | 第302组 (国家专项) |
639 | 2840 |
| 北京大学 | 历史 | 第003组 (国家专项) |
638 | 290 |
| 南开大学 | 物理 | 第303组 (国家专项) |
638 | 2959 |
| 上海交通大学医学院 | 物理 | 第303组 (国家专项) |
638 | 2959 |
| 吉林大学 | 历史 | 第004组 | 637 | 306 |
| 南京大学 | 物理 | 第302组 (国家专项) |
637 | 3077 |
| 东南大学 | 物理 | 第303组 (国家专项) |
637 | 3077 |
| 北京交通大学 | 物理 | 第302组 | 636 | 3186 |
| 华东师范大学 | 物理 | 第303组 | 636 | 3186 |
| 中国人民大学 (苏州校区) |
物理 | 第302组 (合作办学) |
636 | 3186 |
| 北京师范大学 (珠海校区) |
物理 | 第304组 | 636 | 3186 |
| 华北电力大学 (保定) |
物理 | 第304组 (国家专项) |
635 | 3325 |
| 哈尔滨工程大学 | 物理 | 第302组 | 635 | 3325 |
| 浙江大学 | 物理 | 第302组 (国家专项) |
635 | 3325 |
| 哈尔滨工业大学 (威海) |
物理 | 第302组 | 635 | 3325 |
| 中国人民大学 | 物理 | 第304组 (国家专项) |
634 | 3440 |
| 哈尔滨工程大学 | 物理 | 第303组 | 634 | 3440 |
| 山东大学 | 物理 | 第302组 | 634 | 3440 |
(二)专科(位次不与本科同列)
在山西专科高职批中,分数最高、最难考的五个院校专业组是重庆医药高等专科学校(第002组,480分,历史类)、长沙卫生职业学院(第003组,478分,历史类)、山西省财政税务专科学校(第001组(高本贯通),475分,历史类)、长沙卫生职业学院(第002组,472分,历史类)、重庆医药高等专科学校(第003组,468分,历史类)。
最低分是101分,共有1个院校专业组在该分数上,对应最低分大学是阳泉师范高等专科学校(第002组,101分,历史类),该校为公办专科院校,2025年在山西录取最低位次排名为52027名,结合批次线来看,考生压专科线报考就有机会被录取。
下面是山西专科录取分数线Top100汇总表:
| 学校名 | 首选 科目 |
专业组 | 2025 分数 |
2025 位次 |
|---|---|---|---|---|
| 重庆医药高等专科学校 | 历史 | 第002组 | 480 | 3025以内 |
| 长沙卫生职业学院 | 历史 | 第003组 | 478 | 3025以内 |
| 山西省财政税务专科学校 | 历史 | 第001组 (高本贯通) |
475 | 3025以内 |
| 长沙卫生职业学院 | 历史 | 第002组 | 472 | 3025以内 |
| 重庆医药高等专科学校 | 历史 | 第003组 | 468 | 3025以内 |
| 岳阳职业技术学院 | 历史 | 第001组 | 466 | 3025以内 |
| 山西金融职业学院 | 历史 | 第001组 (高本贯通) |
466 | 3025以内 |
| 晋中职业技术学院 | 历史 | 第001组 (高本贯通) |
466 | 3025以内 |
| 河北轨道运输职业技术学院 | 物理 | 第301组 | 466 | 9283以内 |
| 上海农林职业技术学院 | 历史 | 第001组 | 465 | 3025以内 |
| 山西省财政税务专科学校 | 历史 | 第002组 (高本贯通) |
465 | 3025以内 |
| 天津市职业大学 | 历史 | 第001组 | 464 | 3025以内 |
| 四川交通职业技术学院 | 历史 | 第001组 | 464 | 3025以内 |
| 山西经贸职业学院 | 历史 | 第001组 (高本贯通) |
464 | 3025以内 |
| 山西经贸职业学院 | 历史 | 第002组 (高本贯通) |
464 | 3025以内 |
| 河北轨道运输职业技术学院 | 历史 | 第001组 | 462 | 3025以内 |
| 郑州铁路职业技术学院 | 历史 | 第001组 | 462 | 3025以内 |
| 重庆电力高等专科学校 | 历史 | 第001组 | 462 | 3025以内 |
| 北京信息职业技术学院 | 历史 | 第001组 | 461 | 3025以内 |
| 重庆城市管理职业学院 | 历史 | 第002组 | 461 | 3025以内 |
| 江西信息应用职业技术学院 | 历史 | 第001组 | 460 | 3025以内 |
| 武汉电力职业技术学院 | 历史 | 第001组 | 460 | 3025以内 |
| 武汉铁路职业技术学院 | 历史 | 第004组 | 458 | 3025以内 |
| 湖南铁道职业技术学院 | 历史 | 第004组 | 458 | 3025以内 |
| 郑州铁路职业技术学院 | 物理 | 第301组 | 458 | 9283以内 |
| 山西经贸职业学院 | 历史 | 第003组 (高本贯通) |
457 | 3025以内 |
| 天津铁道职业技术学院 | 历史 | 第002组 | 456 | 3025以内 |
| 山西工程职业学院 | 历史 | 第001组 (高本贯通) |
456 | 3025以内 |
| 石家庄职业技术学院 | 历史 | 第002组 | 455 | 3025以内 |
| 苏州卫生职业技术学院 | 历史 | 第001组 | 455 | 3025以内 |
| 长沙电力职业技术学院 | 历史 | 第001组 | 455 | 3025以内 |
| 益阳医学高等专科学校 | 物理 | 第302组 | 454 | 9283以内 |
| 天津铁道职业技术学院 | 历史 | 第004组 | 453 | 3025以内 |
| 湖南石油化工职业技术学院 | 历史 | 第001组 | 453 | 3025以内 |
| 南京机电职业技术学院 | 历史 | 第001组 | 452 | 3025以内 |
| 武汉铁路职业技术学院 | 历史 | 第003组 | 451 | 3025以内 |
| 石家庄铁路职业技术学院 | 历史 | 第001组 | 449 | 3025以内 |
| 湖南高速铁路职业技术学院 | 历史 | 第002组 | 449 | 3025以内 |
| 黑龙江交通职业技术学院 | 历史 | 第001组 | 447 | 3025以内 |
| 湖南铁道职业技术学院 | 历史 | 第001组 | 447 | 3025以内 |
| 山西林业职业技术学院 | 历史 | 第001组 (高本贯通) |
447 | 3025以内 |
| 山西铁道职业技术学院 | 历史 | 第001组 (高本贯通) |
447 | 3025以内 |
| 天津铁道职业技术学院 | 历史 | 第001组 | 446 | 3025以内 |
| 常州机电职业技术学院 | 历史 | 第001组 | 445 | 3025以内 |
| 湖北铁道运输职业学院 | 历史 | 第001组 | 445 | 3025以内 |
| 长沙卫生职业学院 | 历史 | 第001组 | 444 | 3025以内 |
| 重庆城市管理职业学院 | 历史 | 第001组 | 444 | 3025以内 |
| 陕西铁路工程职业技术学院 | 历史 | 第001组 | 444 | 3025以内 |
| 襄阳职业技术学院 | 历史 | 第002组 | 443 | 3025 |
| 湖北水利水电职业技术学院 | 历史 | 第001组 | 443 | 3025 |
| 湖南铁道职业技术学院 | 历史 | 第003组 | 443 | 3025 |
| 重庆水利电力职业技术学院 | 历史 | 第001组 | 443 | 3025 |
| 长沙卫生职业学院 | 物理 | 第303组 | 443 | 9283以内 |
| 山西省财政税务专科学校 | 物理 | 第301组 (高本贯通) |
443 | 9283以内 |
| 北京工业职业技术学院 | 历史 | 第001组 | 442 | 3230 |
| 四川护理职业学院 | 历史 | 第001组 | 442 | 3230 |
| 运城幼儿师范高等专科学校 | 历史 | 第001组 (高本贯通) |
442 | 3230 |
| 苏州工业园区服务外包职业学院 | 历史 | 第001组 | 441 | 3412 |
| 安徽审计职业学院 | 历史 | 第001组 | 441 | 3412 |
| 江西电力职业技术学院 | 历史 | 第001组 | 441 | 3412 |
| 广州民航职业技术学院 | 历史 | 第002组 | 441 | 3412 |
| 天津铁道职业技术学院 | 物理 | 第302组 | 441 | 9283以内 |
| 河北政法职业学院 | 历史 | 第001组 | 440 | 3609 |
| 包头铁道职业技术学院 | 历史 | 第001组 | 440 | 3609 |
| 湖南高速铁路职业技术学院 | 历史 | 第001组 | 440 | 3609 |
| 陕西国防工业职业技术学院 | 历史 | 第001组 | 440 | 3609 |
| 西安航空职业技术学院 | 历史 | 第001组 | 440 | 3609 |
| 西安铁路职业技术学院 | 历史 | 第001组 | 440 | 3609 |
| 枣庄职业学院 | 历史 | 第001组 | 439 | 3804 |
| 武汉铁路职业技术学院 | 历史 | 第002组 | 439 | 3804 |
| 武汉铁路职业技术学院 | 历史 | 第005组 | 438 | 4027 |
| 天津铁道职业技术学院 | 物理 | 第305组 | 438 | 9283以内 |
| 郑州铁路职业技术学院 | 物理 | 第302组 | 438 | 9283以内 |
| 西安电力高等专科学校 | 物理 | 第301组 | 438 | 9283以内 |
| 石家庄职业技术学院 | 历史 | 第004组 | 437 | 4221 |
| 山东中医药高等专科学校 | 历史 | 第001组 | 437 | 4221 |
| 柳州铁道职业技术学院 | 历史 | 第001组 | 437 | 4221 |
| 湖北中医药高等专科学校 | 物理 | 第303组 | 437 | 9283以内 |
| 北京经济管理职业学院 | 历史 | 第002组 | 436 | 4417 |
| 益阳医学高等专科学校 | 历史 | 第001组 | 436 | 4417 |
| 黑龙江交通职业技术学院 | 物理 | 第301组 | 436 | 9283以内 |
| 长沙电力职业技术学院 | 物理 | 第301组 | 436 | 9283以内 |
| 陕西铁路工程职业技术学院 | 物理 | 第302组 (合作办学) |
436 | 9283以内 |
| 山西省财政税务专科学校 | 物理 | 第303组 (高本贯通) |
436 | 9283以内 |
| 连云港职业技术学院 | 历史 | 第001组 | 435 | 4615 |
| 山东职业学院 | 历史 | 第001组 | 435 | 4615 |
| 武汉铁路职业技术学院 | 物理 | 第303组 | 435 | 9283以内 |
| 重庆医药高等专科学校 | 物理 | 第302组 | 435 | 9283以内 |
| 重庆医药高等专科学校 | 物理 | 第304组 | 435 | 9283以内 |
| 沧州医学高等专科学校 | 历史 | 第002组 | 434 | 4833 |
| 安徽中医药高等专科学校 | 历史 | 第001组 | 434 | 4833 |
| 湖南交通职业技术学院 | 历史 | 第001组 | 434 | 4833 |
| 山西药科职业学院 | 物理 | 第301组 (高本贯通) |
434 | 9283以内 |
| 天津铁道职业技术学院 | 历史 | 第003组 | 433 | 5028 |
| 湖北中医药高等专科学校 | 历史 | 第001组 | 433 | 5028 |
| 武汉铁路职业技术学院 | 历史 | 第006组 | 433 | 5028 |
| 长沙民政职业技术学院 | 历史 | 第001组 | 433 | 5028 |
| 武汉铁路职业技术学院 | 物理 | 第304组 | 433 | 9283以内 |
| 山西工程职业学院 | 物理 | 第301组 (高本贯通) |
433 | 9283以内 |
| 沧州医学高等专科学校 | 历史 | 第003组 | 432 | 5213 |


