2023高三湖北十一校第二次联考将于2023年3月29日进行考试,考试结束后本文将为大家更新湖北十一校高三第二次联考语文答案及试卷,下文为小编为大家收集整理的2023高三湖北十一校第二次联考语文试卷及答案汇总,供大家参考。
2023湖北十一校高三第二次联考是一次逼真的高考实战演练。湖北十一校高三联考素有高考风向标之称,不仅鄂南高中、黄冈中学、黄石二中、荆州中学、龙泉中学、武汉二中、孝感高中、襄阳四中、襄阳五中、宜昌一中、夷陵中学等多所学校的高三学生都会参加,而且题型和难度上也接近高考,多年来都是湖北考生预演高考的重磅模考。
2023高三湖北十一校第二次联考其他科目试卷及答案解析汇总:https://www.gk100.com/read_724156783.htm(点击查看)
一、湖北十一校高三第二次联考语文试卷









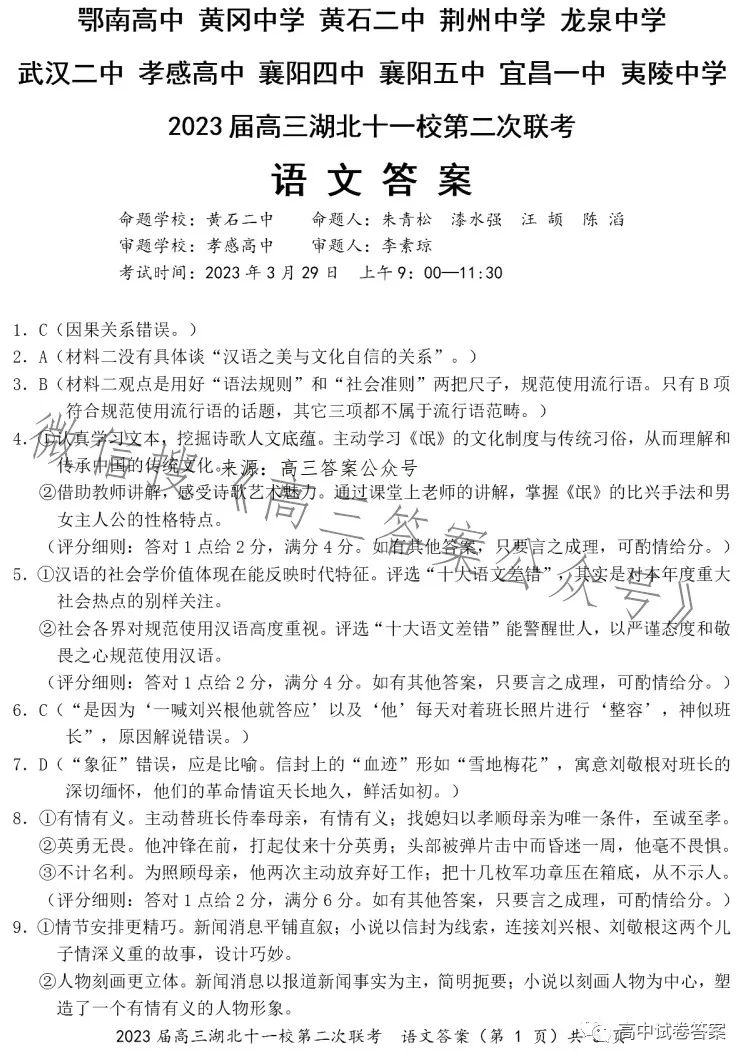
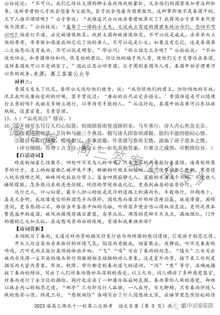
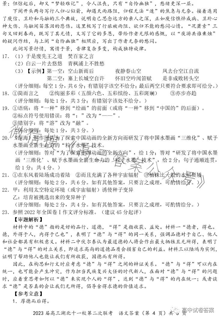
二、湖北十一校高三第二次联考语文答案解析




同时圆梦志愿还可以通过大数据分析及云计算处理,为我们科学评估所有能上的大学以及被录取的概率,方便我们后续志愿填报选择学校参考!