八省联考2025山西各科考试时间安排在1月3日-5日,本文收集汇总了此次适应性考试的语文、数学、英语、物理、化学、生物、历史、政治、地理九科的试卷及答案,山西考生可在各科考试结束后前来查阅核对。

注意事项:本文各科试卷及答案只会在考后出炉,各位考生千万不要相信任何可考前购买试卷及答案的信息。
下面是山西2025新高考适应性考试的具体科目时间安排:

一、八省联考2025山西各科试卷及答案
1、八省联考2025山西语文试题及答案
















2、八省联考2025山西数学试题及答案












3、八省联考2025山西英语试题及答案











4、八省联考2025山西物理试题及答案








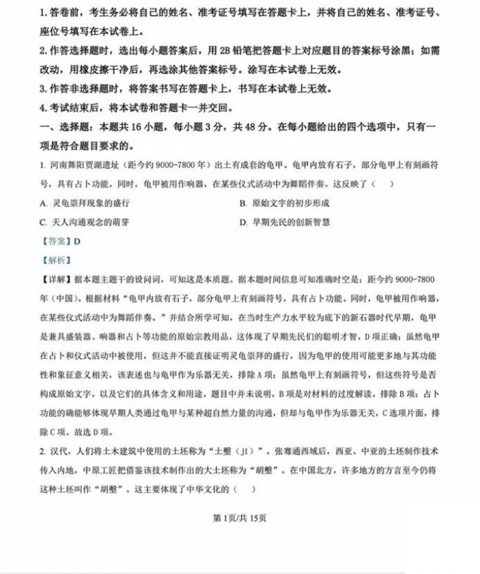
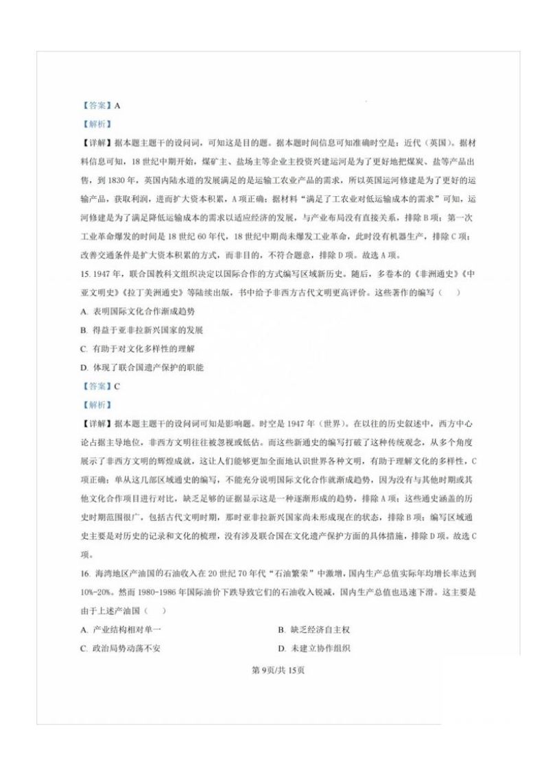
5、八省联考2025山西历史试题及答案















6、八省联考2025山西化学试题及答案(与陕西同卷)





















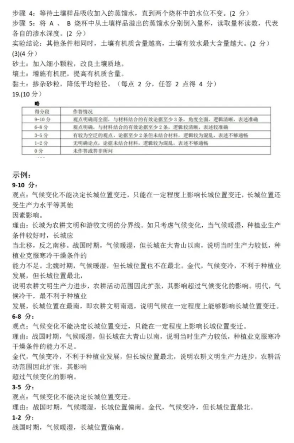
7、八省联考2025山西地理试题及答案








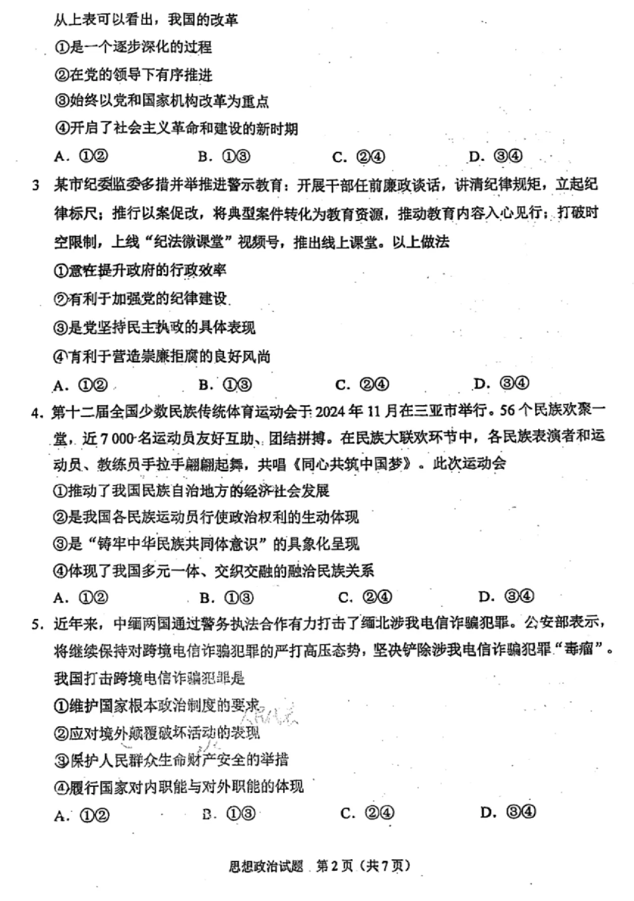
8、八省联考2025山西政治试题及答案









9、八省联考2025山西生物试题及答案










二、山西新高考志愿填报规则
此次适应性考试结束,山西省教育考试院会组织考生进行模拟志愿填报工作,为帮助大家了解新高考志愿填报的规则,下面进行简单介绍:
山西 2025 新高考采用 “3+1+2” 模式,志愿填报规则如下:
1、报考科类分为物理科目组、历史科目组的普通类、艺术类、体育类及单独招生考试等 7 类。
2、采用院校 + 专业组的志愿设置模式,预估每个考生可填 35 个志愿,高校按专业要求划分为若干专业组,每个专业组有不同选科要求和招生计划。
3、投档依据平行志愿投档原则,按分数优先检索。同分排序规则待定,可能按语数外及再选科目单科成绩等确定投档顺序。