高考三大专项是指国家专项、地方专项、高校专项。目前湖南省已正式官宣,2026年高考三大专项计划资格申报时间为2月2日-6日或2月27日-3月6日。
本文将系统梳理2026年湖南省三大专项申报时间、报考条件、实施区域及院校名单,供2026届考生与家长参考。
一、2026湖南高考三大专项申报时间
2026年2月2日,湖南省教育考试院发布《关于做好2026年普通高校招生考生优惠加分资格、专项计划资格、少数民族预科班和民族班资格申报审核工作的通知》,通知中明确:
符合湖南省2026年三大专项计划资格且有意愿享受相关政策的考生须于2026年2月2日至2月6日或2月27日至3月6日期间通过指定系统在网上进行申报,未申报或审核未通过的考生不能享受相应的招生优惠政策。
1、资格申报网址:湖南省普通高校招生考试考生综合信息平台
2、资格申报APP:“潇湘高考”APP
安卓、苹果各大app应用商店均可下载。
3、详细申报流程可查阅下方链接:
https://mp.weixin.qq.com/s/pVjUk26rh3iwe05Jofdg3g
4、三大专项计划资格申报答疑如下:
https://mp.weixin.qq.com/s/TLCOG4hE6o_YK-hdr8vlug

二、2026湖南三大专项报考条件、实施地区、院校名单
注:2026年湖南省参与三大专项计划招生的院校名单暂未公布,下文院校名单根据2025年招生计划整理。
(一)国家专项
1、报考条件
(1)符合湖南省2026年统一高考报名条件并已参加当年高考报名;
(2)本人具有湖南省实施区域当地连续3年以上户籍,其父亲或母亲或法定监护人具有当地户籍;
(3)本人具有户籍所在县(市)高中连续3年学籍并实际就读。
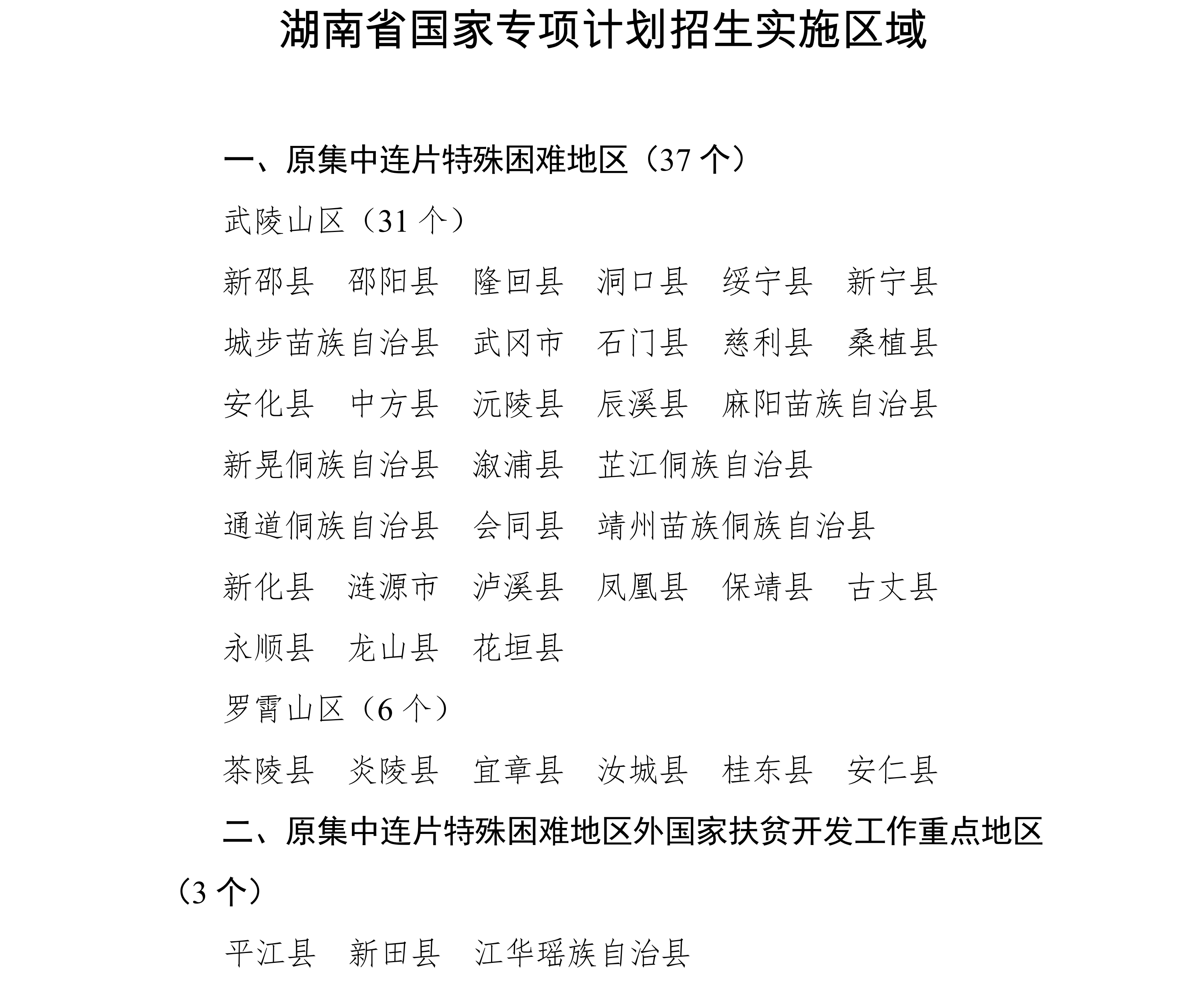
2、实施地区
湖南省国家专项计划招生实施区域为原集中连片特殊困难地区县(市)、原国家扶贫开发工作重点县,共计40个县(市)。详细名单如下:

3、院校名单
面向湖南省国家专项计划招生的院校共计183所,其中面向历史组招生的院校86所,面向物理组招生的院校182所。
(1)历史类86所

(2)物理类182所

(二)地方专项
1、报考条件
(1)符合湖南省2026年统一高考报名条件并已参加当年高考报名。
(2)考生户籍在城乡分类代码确定的湖南省省乡村区域(2024版统计用区划代码和城乡划分代码中城乡分类代码首位为“2”),或在湖南省户籍制度改革实施时(2015年12月31日)户籍为湖南省农业户口。
2、实施地区
湖南省所有乡村区域。
3、院校名单
面向湖南省地方专项计划招生的院校共有14所,这14所高校面向历史组与物理组均有招生。

(三)高校专项
1、报考条件
(1)符合湖南省2026年统一高考报名条件并已参加当年高考报名;
(2)考生本人及其父亲或母亲或法定监护人户籍在湖南省实施区域且城乡分类代码确定为乡村区域(2024版统计用区划代码和城乡划分代码中城乡分类代码首位为“2”),或在湖南省省户籍制度改革实施时(2015年12月31日)户籍为湖南省实施区域的农业户口,其中考生本人须具有当地连续3年以上户籍。
(3)考生本人具有户籍所在县(市、区)高中连续3年学籍并实际就读。在此基础上,有关高校可提出其他报考要求并在招生简章中明确。
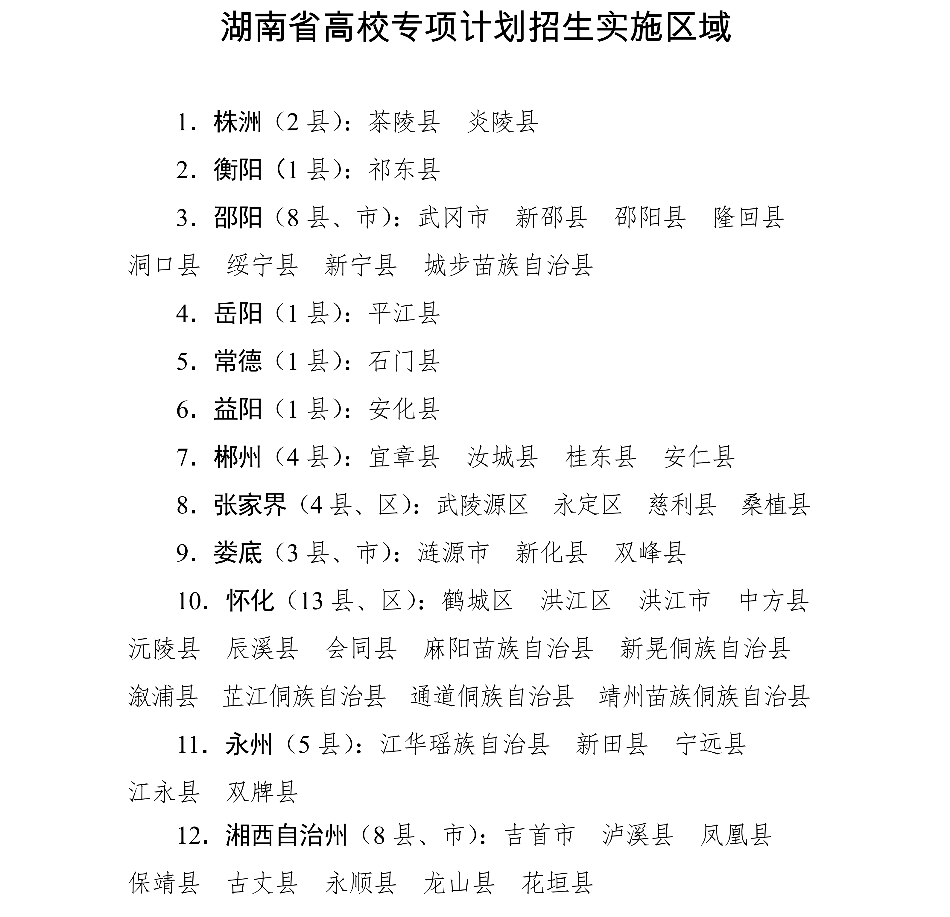
2、实施地区
湖南省实施高校专项计划的区域为茶陵县、平江县、石门县、安化县等51个县(市、区)。

3、院校名单
95所高校专项院校名单如下:
