相信每年高考选择专业都是令考生和家长最头大的事情,很多人都会随着大流报考自己不喜欢的专业,到最后才发现时为时已晚。其实同学们在困扰自己选择什么专业时,不妨看看市场缺什么专业。所以本期小编根据2022年全国最缺工的100个职业排名情况,为大家整理了目前国家最紧缺的十大专业人才排名,希望能够帮助到大家。
一、2022年最缺工的100个职业排名
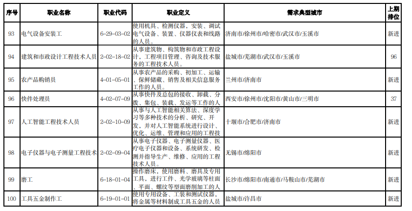
2022年7月人社部发布了2022年第二季度全国招聘大于求职“最缺工”的100个职业排行。这100个职业都是目前国家最紧缺的行业,同学们可以根据自己的实际情况来选择报考。
在本次的100个职业排名中,不难发现位于前十的职业分别是:营销员、快递员、车工、商品营业员、市场营销专业人员、餐厅服务员、保安员、家政服务员、电子产品制版工、保洁员。这些专业由于报考人数较少,一度成为目前最缺工的100个职业榜首。
与2022年第一季度相比,招聘需求和求职人数持续回升,制造业缺工状况持续,电子信息产业缺工情况较为突出,“集成电路工程技术人员”“半导体芯片制造工”“电子仪器与电子测量工程技术人员”等职业新进排行,“半导体分立器件和集成电路装调工”“计算机网络工程技术人员”缺工程度加大,“电子产品制版工”进入排行“前十”位列第9。
以下为2022年第二季度全国招聘大于求职“最缺工”的100个职业排行:











二、中国紧缺人才专业排名前十
结合上文100个缺工行业以及网上讨论度较高的专业,小编整理了目前国家十大紧缺职业人才,同学们在报考时可作参考。
1、机械制造工程技术人员
2、计算机软件工程技术人员
3、机械设计工程技术人员
4、集成电路工程技术人员
5、计算机网络工程技术人员
6、广告设计师
7、计算机程序设计员
8、半导体芯片制造工
9、人工智能工程技术人员
10、电子仪器与电子测量工程技术
目前针对行业来说以上10大紧缺职业人才男女均有涉及,如果是男生小编将以偏向技术,女生则建议偏向管理方面。而且这些专业都属于目前的热门又高薪的专业,考生在校期间学有所成,毕业之后是不用太担心就业问题的。当然除了以上专业之外,还有很多高薪的专业,比如国际商务专业人员、互联网营销师都是非常不错的。
注:这里小编仅仅进行推荐,考生还是要结合自己的个人兴趣爱好做选择。


