2023四川九市二诊将在2023年3月28日左右开考,本次2023四川九市二诊参考城市有广元、遂宁、眉山、广安、雅安、内江等地,很多同学都非常关注本次四川九市二诊的各科试题及答案解析,本文将为大家整理2023四川九市二诊考试各科答案及试卷汇总。
2023四川九市二诊覆盖的参考城市包括广元、遂宁、眉山、广安、雅安、内江、乐山、自贡、资阳等地,四川九市二诊考试也是很接近高考的一次模拟考试,能够让同学们提前感受到高考考场的气氛和考场布局。本次九市二诊考试主要科目为语文、数学、英语、物理、文科综合、理科综合,本文将在考试后为大家整理九市二诊语文答案、九市二诊数学答案、九市二诊英语答案,供大家参考,考后对答案。
以下为2023四川九市二诊试卷及参考答案各科汇总:
一、2023四川九市二诊语文试卷及答案










二、2023四川九市二诊文科数学试卷及答案









三、2023四川九市二诊理科数学试卷及答案










四、2023四川九市二诊英语试卷及答案











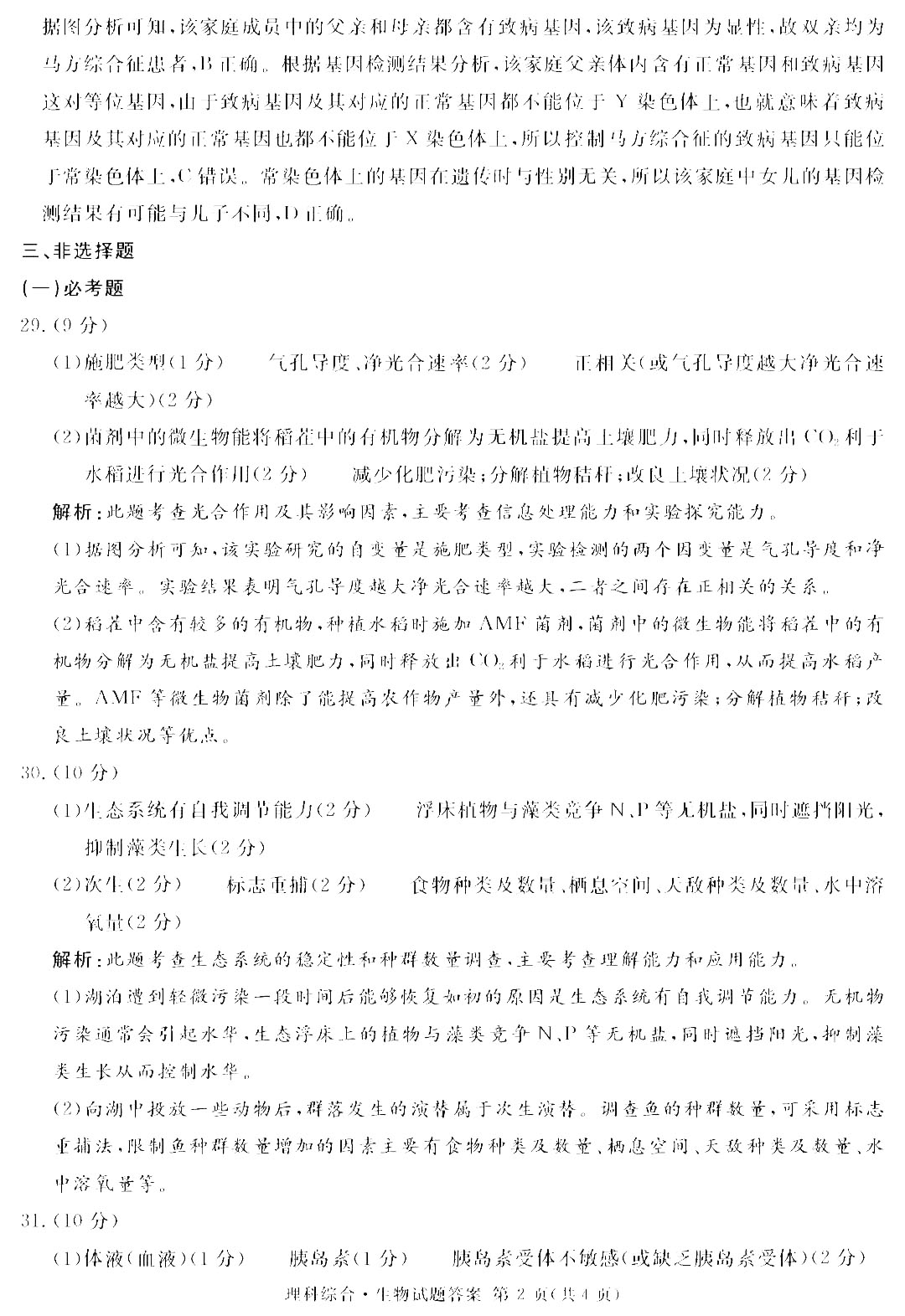
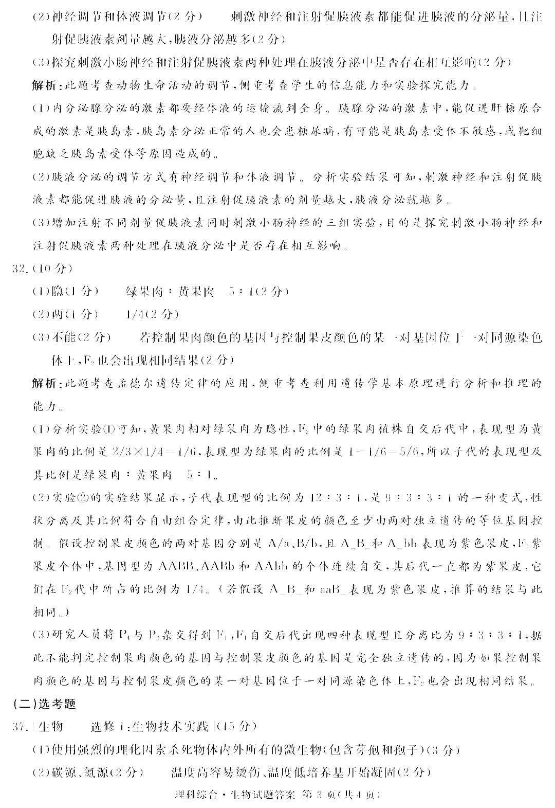
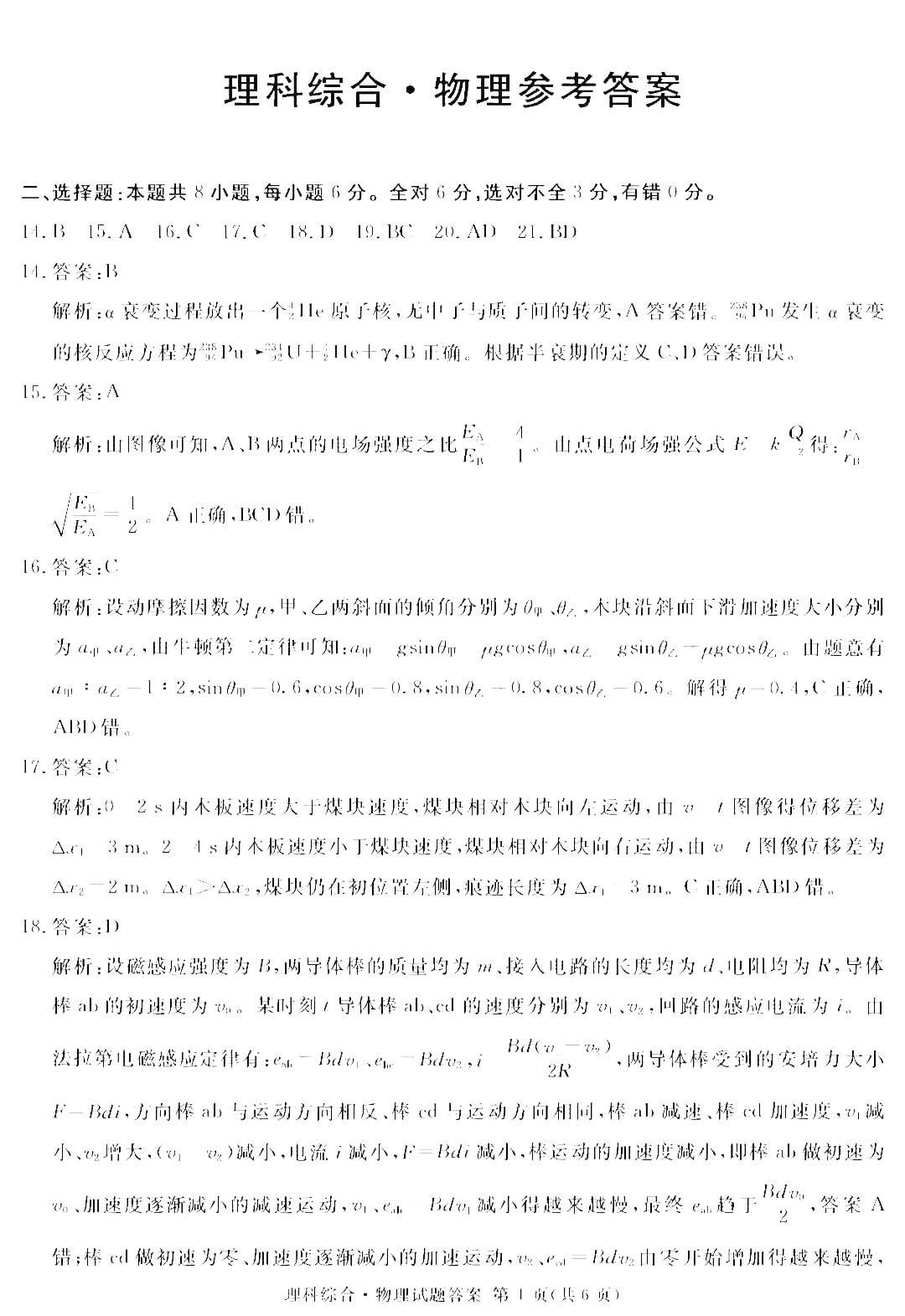
五、2023四川九市二诊理综试卷及答案

































六、2023四川九市二诊文综试卷及答案






















同时圆梦志愿还可以通过大数据分析及云计算处理,为我们科学评估所有能上的大学以及被录取的概率,方便我们后续志愿填报选择学校参考!