2023成都蓉城名校联盟联考是高三大型综合考试,试题质量和水平对其他地区学生来说有很值得借鉴。本文小编整理出2023成都蓉城名校联盟联考语文试题及答案,希望对高三学生有所帮助。
一、2023成都蓉城名校联盟联考文科数学试题




二、2023成都蓉城名校联盟联考文科数学试题答案解析



三、2023成都蓉城名校联盟联考理科数学试题




四、2023成都蓉城名校联盟联考理科数学试题答案解析





2023成都蓉城名校联盟联考文综试题答案解析:https://www.gk100.com/read_76825.htm
2023成都蓉城名校联盟联考理综试题答案解析:https://www.gk100.com/read_76821.htm
2023成都蓉城名校联盟联考语文试题答案解析:https://www.gk100.com/read_76808.htm
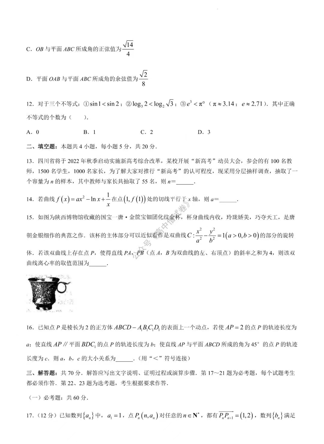
2023成都蓉城名校联盟联考英语试题答案解析:https://www.gk100.com/read_76816.htm