51所二本医科大学排行榜中,各所高校的排名情况是哈尔滨医科大学第一名、温州医科大学第二名、重庆医科大学第三名等,在本文老师就为各位具体展示出二本医科大学全部名单及排名,并为大家提供全国二本医科大学录取分数线。
注:本文排名、分数内容均参考2025年官方发布数据,2026年以最新公告为准。
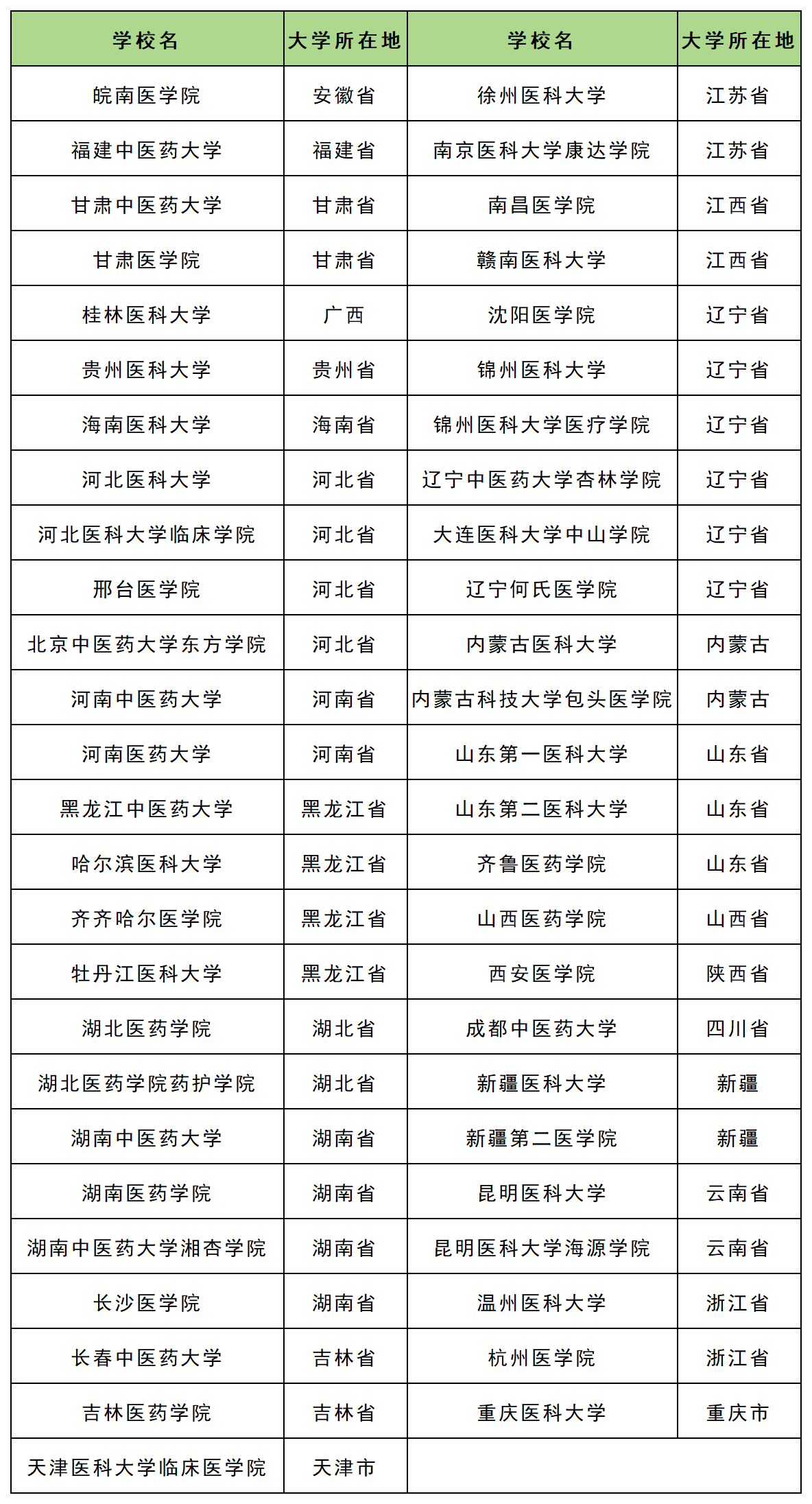
一、二本医科大学全部名单
中国二本医科大学一共有51所,分布在不同的省份。每一所都有自己的特色与优势,下面是二本医科大学分布省份情况。
安徽省:皖南医学院。
贵州省:贵州医科大学。
广西:桂林医科大学。
黑龙江省:黑龙江中医药大学、哈尔滨医科大学、齐齐哈尔医学院
新疆:新疆医科大学、新疆第二医学院
下面是二本医科高校分布各省情况:
二、2025全国二本医科大学排名
根据2025年软科医药类排名可知,二本医科大学排名第一的是哈尔滨医科大学,位居第二的是温州医科大学。
二本医科大学排名前十名如下:
第一名:哈尔滨医科大学
第二名:温州医科大学
第三名:重庆医科大学
第四名:河北医科大学
第五名:徐州医科大学
第六名:山东第一医科大学
第七名:昆明医科大学
第八名:新疆医科大学
第九名:山东第二医科大学
第十名:湖北医药学院
2025年二本医科大学排行榜已整理如下:
| 排名 | 学校名称 | 主榜参 考排名 |
|---|---|---|
| 7 | 哈尔滨医科大学 | 76 |
| 9 | 温州医科大学 | 80 |
| 11 | 重庆医科大学 | 86 |
| 12 | 河北医科大学 | 104 |
| 18 | 徐州医科大学 | 158 |
| 19 | 山东第一医科大学 | 163 |
| 24 | 昆明医科大学 | 205 |
| 25 | 新疆医科大学 | 208 |
| 27 | 山东第二医科大学 | 219 |
| 29 | 湖北医药学院 | 224 |
| 30 | 内蒙古医科大学 | 229 |
| 31 | 贵州医科大学 | 230 |
| 32 | 海南医科大学 | 248 |
| 34 | 锦州医科大学 | 259 |
| 37 | 沈阳医学院 | 274 |
| 40 | 杭州医学院 | 298 |
| 41 | 皖南医学院 | 299 |
| 43 | 赣南医科大学 | 326 |
| 47 | 牡丹江医科大学 | 357 |
| 48 | 齐齐哈尔医学院 | 360 |
| 50 | 西安医学院 | 367 |
| 52 | 内蒙古科技大学 包头医学院 |
376 |
| 55 | 吉林医药学院 | 439 |
| 56 | 南昌医学院 | 468 |
| 56+ | 甘肃医学院 | 500+ |
| 56+ | 湖南医药学院 | 500+ |
| 56+ | 新疆第二医学院 | 500+ |
三、全国二本医科大学录取分数线
2025年新疆理科高考录取中,分数线最低的二本医科大学有辽宁何氏医学院、昆明医科大学海源学院、长沙医学院,2025年最低分280分。
2025年新疆文科高考录取中,分数线最低的二本医科大学是齐鲁医药学院,2025年分数为343分。
如下为各位展示的是2025年新疆二本医科大学的录取分及位次情况:



