2023安徽顶尖计划天一大联考于2022-10-07开考,目前考试已经结束,部分科目试题和参考答案已更新,下文为小编搜集整理的2023安徽顶尖计划天一大联考政治试题原卷及参考答案解析汇总,供大家参考。
模拟考试的重要性很大,也为同学们复习提供方向,有着查缺补漏的作用,让我们同学在高考的考场上更好地发挥自己的水平,所以希望同学们最好认真对待每次的模拟考试。高三任何一场考试对于同学们来说都有重要的参考价值,从而在一场场考试中走向高考。
高考的取胜除了平时必要的学习外,还要有一定的答题技巧和良好心态。此外,通过模拟考试还能增强学生们面对高考的信心,希望考生们能够重视模拟考试。同时也祝愿各位准考生们都能考出好成绩,预祝大家金榜题名!
本文搜集整理了2023安徽顶尖计划天一大联考政治试题原卷及参考答案汇总,如需查询本次考试相关科目,可点击下方单独科目链接进行查看
本次考试其他各科试题及参考答案汇总:2023安徽顶尖计划天一大联考其他科目试题原卷及参考答案汇总(各科汇总,点击查看)
一、2023安徽顶尖计划天一大联考政治试题原卷
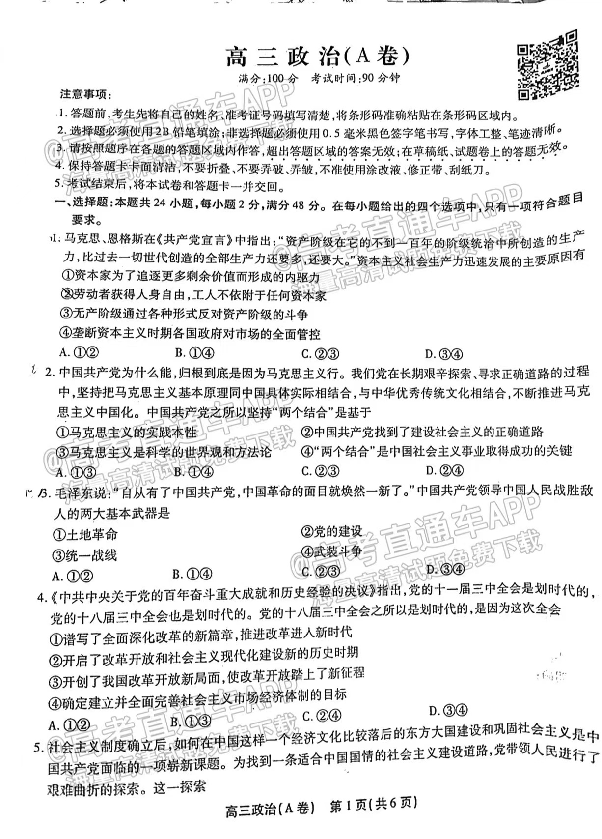
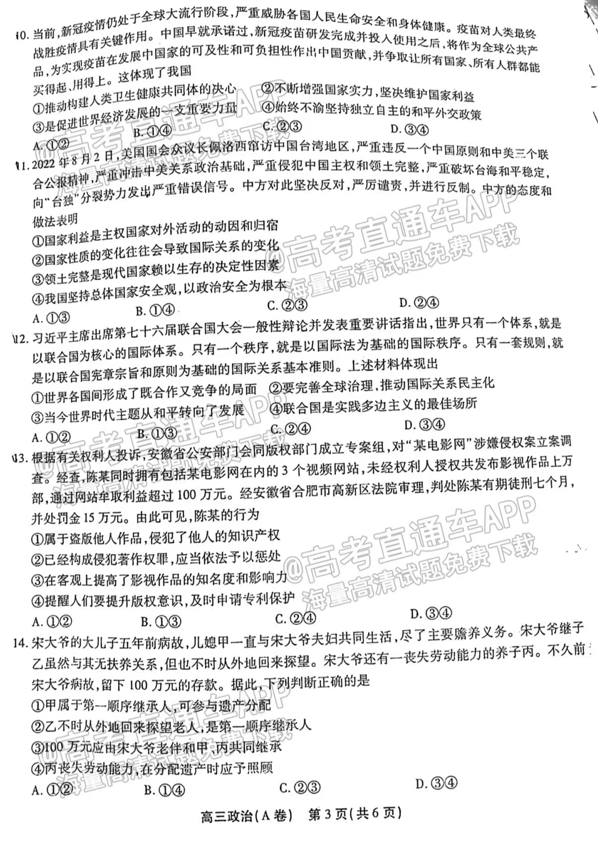
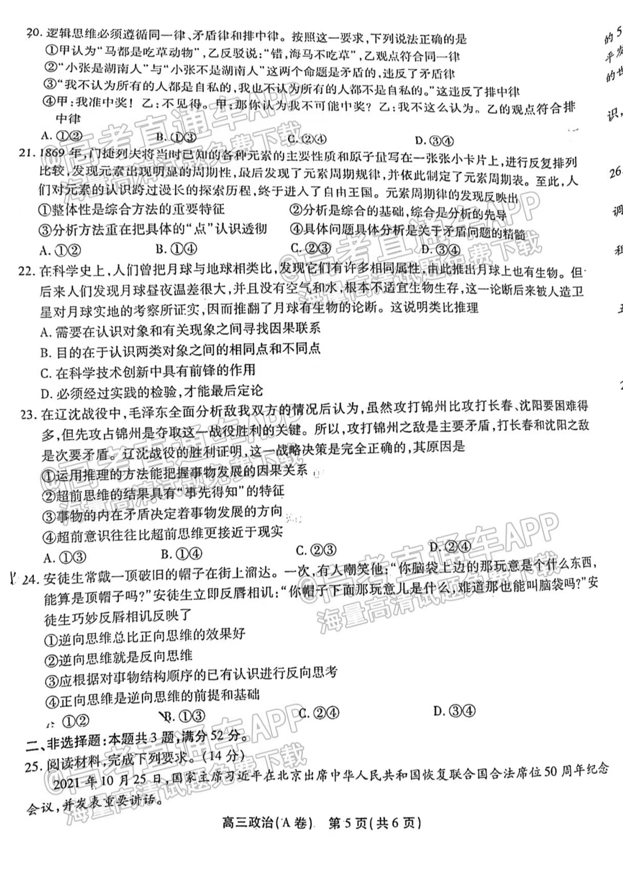
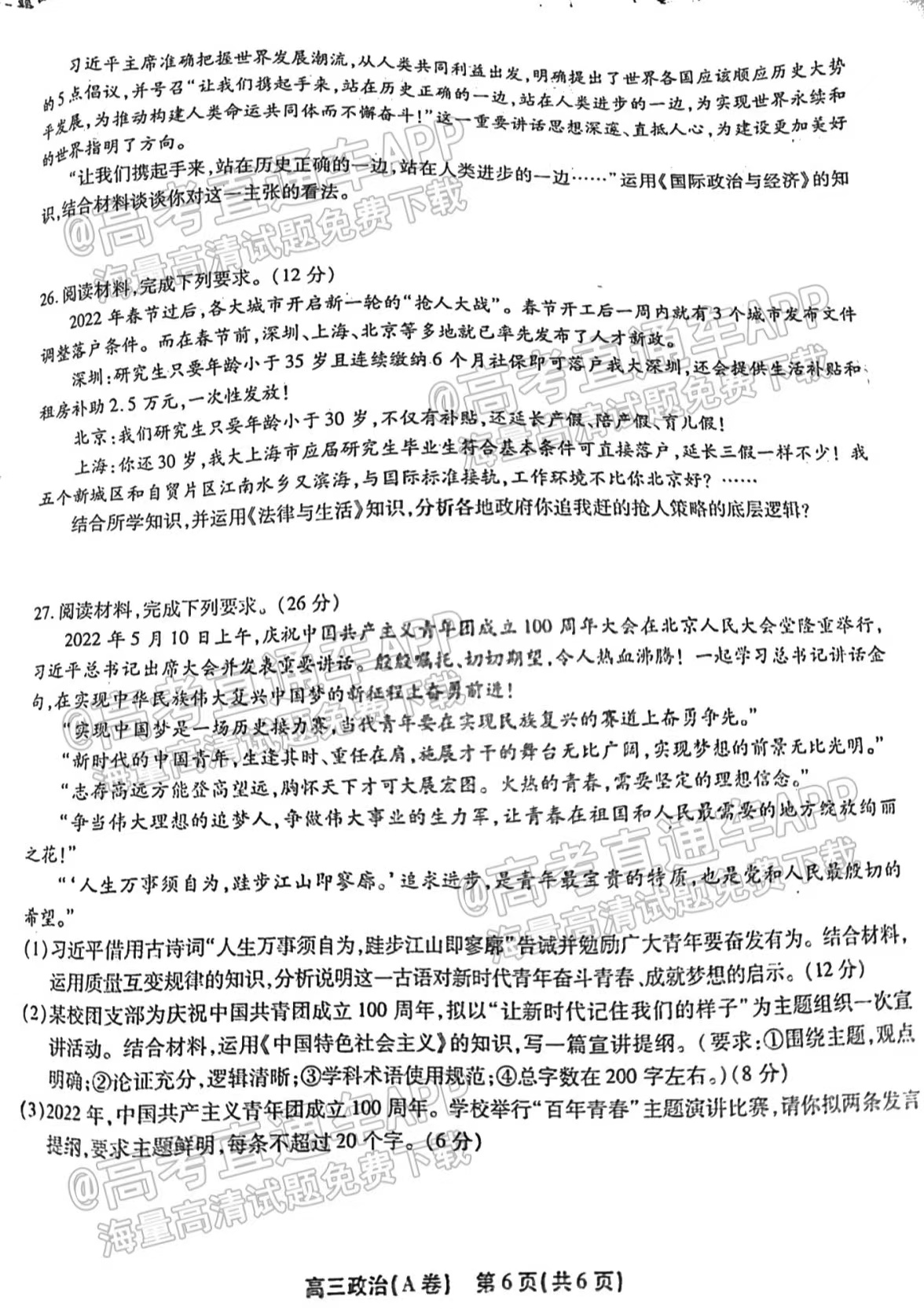
1、政治A卷






2、政治B卷











二、2023安徽顶尖计划天一大联考政治参考答案
关注高考100网,考试结束后将及时更新