2024年绵阳三诊于4月19日开考,考试持续时间为2天,考试科目包括语数外、文/理综,试卷模式依照2023年高考全国甲卷进行命制。
为帮助考生做好最后阶段复习成果的查漏补缺工作,本文会将此次考试的各科试题及答案解析进行汇总,以供参考。

2024年绵阳三诊各科试题及答案
此次考试具体时间为4月19日-20日,考试依旧采用老高考模式,且数学会分文理科卷进行针对性测试。三模虽然是高考前最后一场大型模拟考试,但同学们也要注意总结问题,加强基础知识的巩固力度,争取不在简单题上失分。
1、2024年绵阳三诊语文试题及答案







2、2024年绵阳三诊数学试题及答案
理科数学:












文科数学:










3、2024年绵阳三诊英语试题及答案













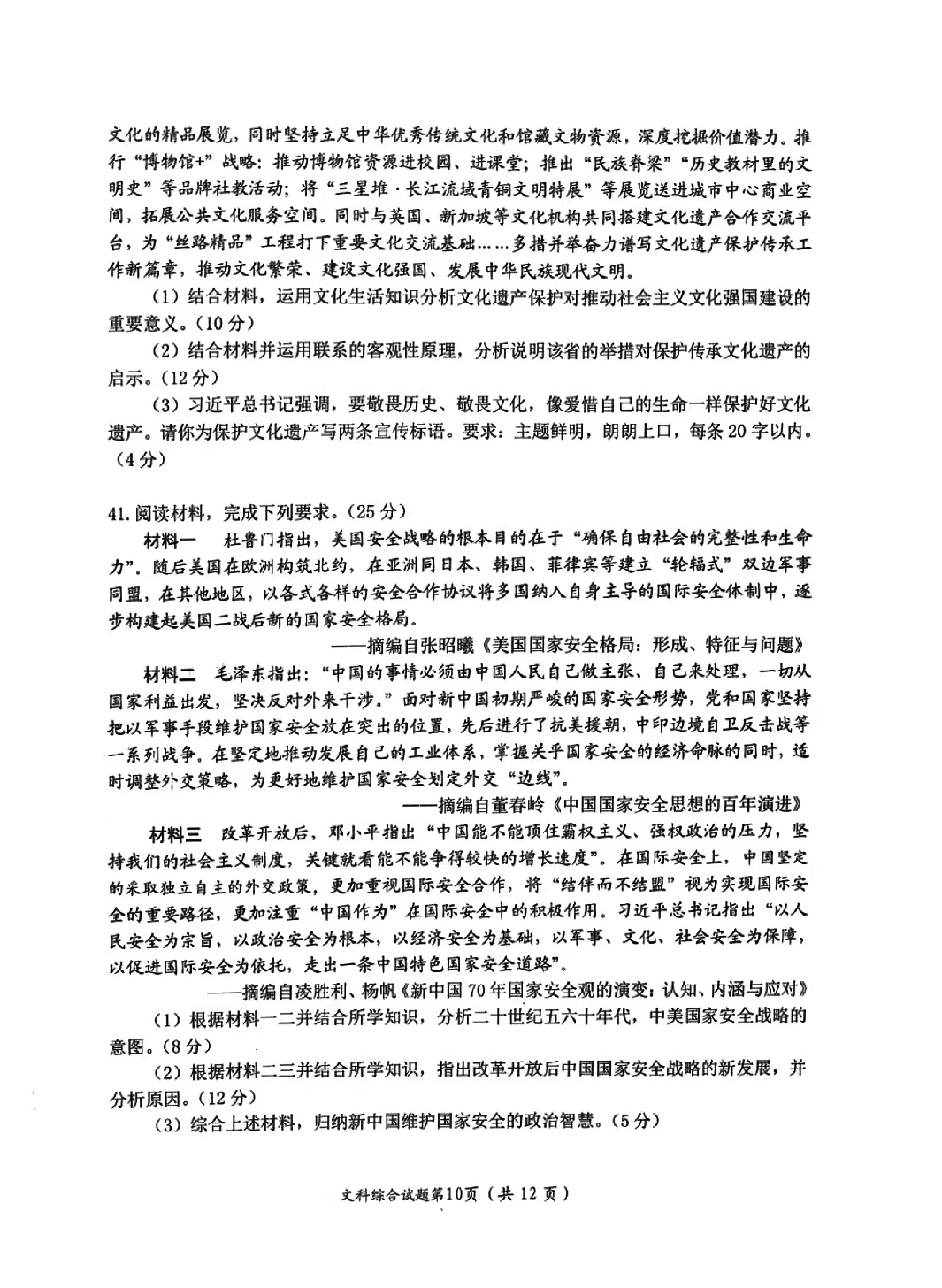
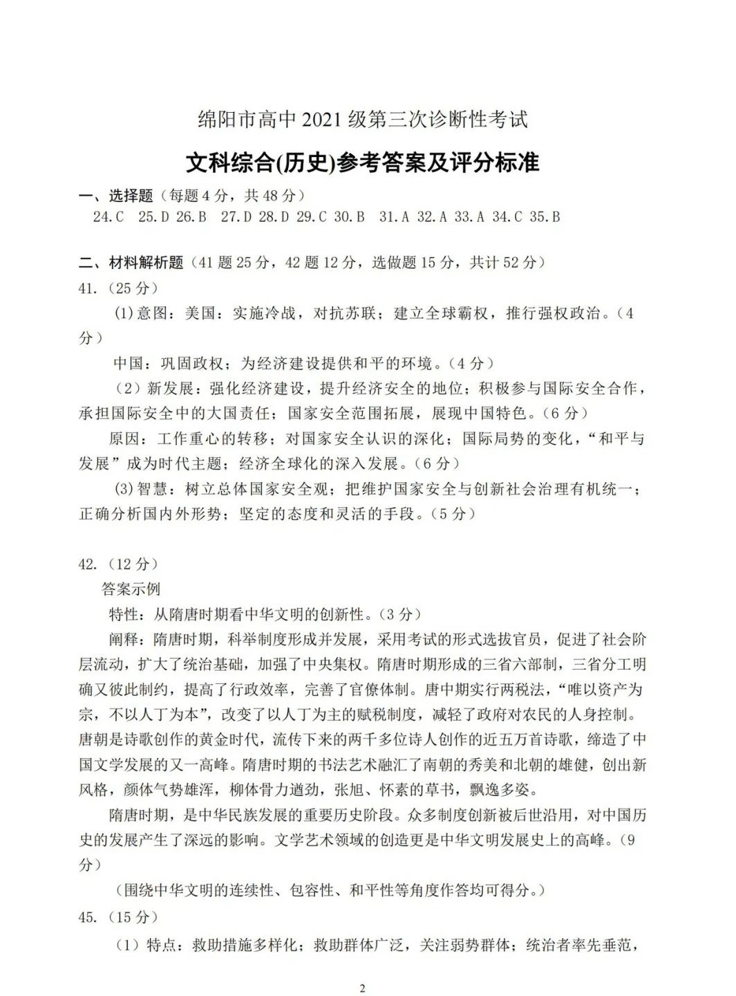
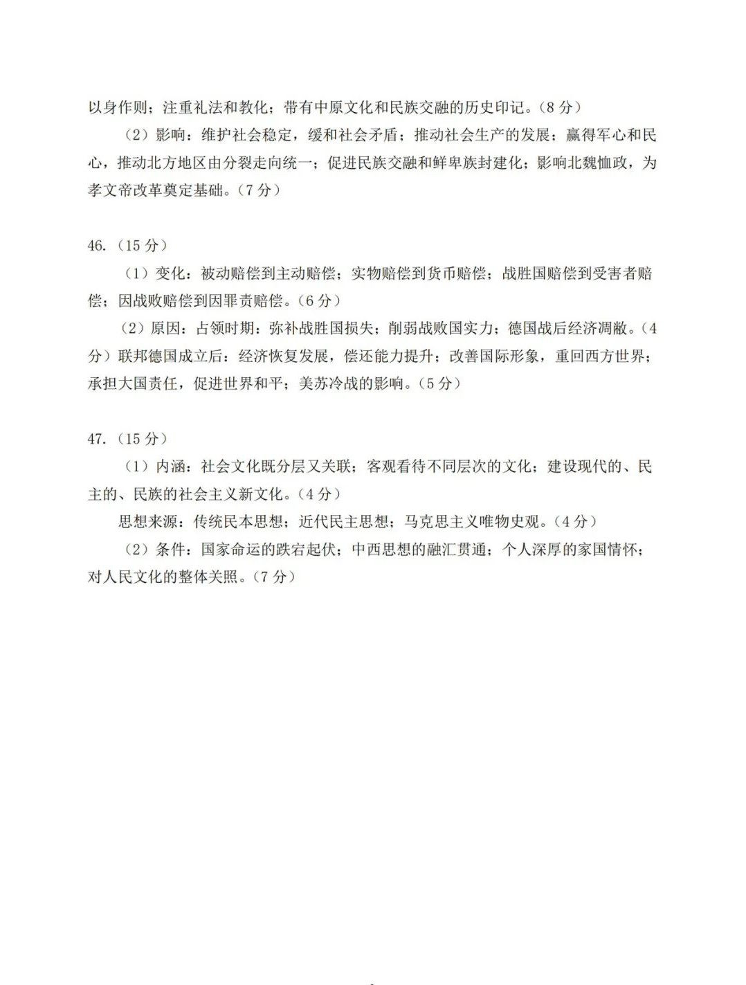
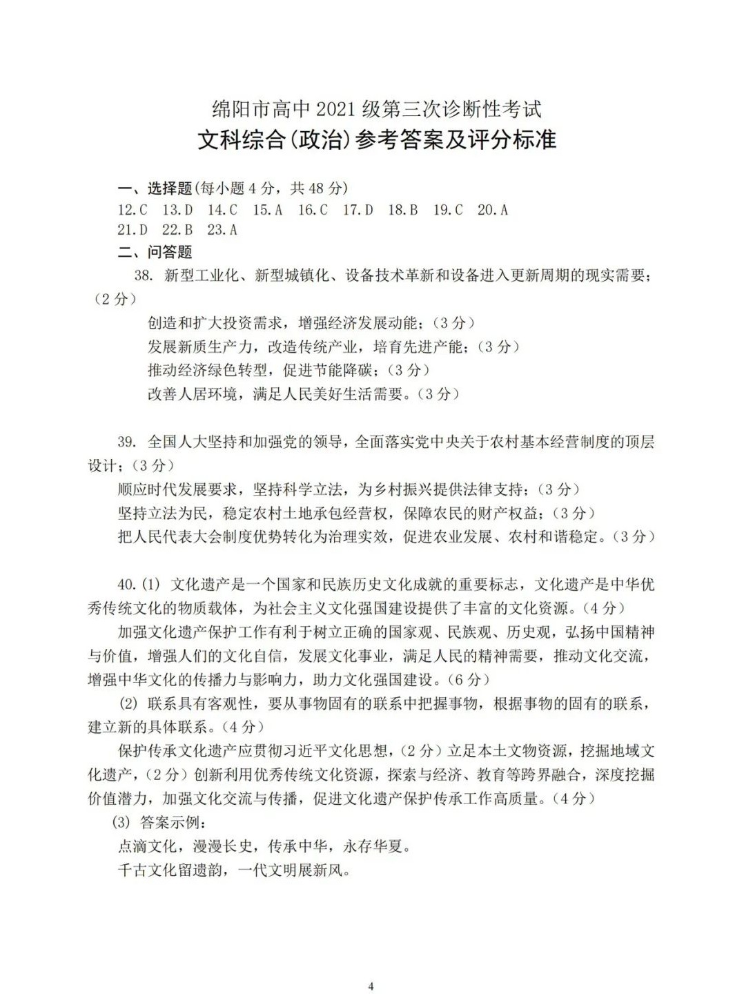
4、2024年绵阳三诊文综试题及答案
















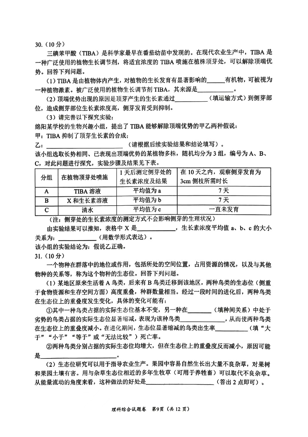
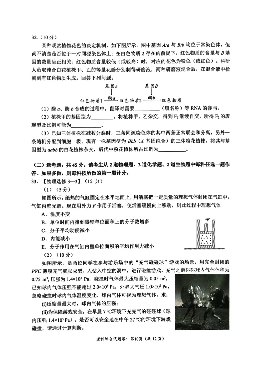
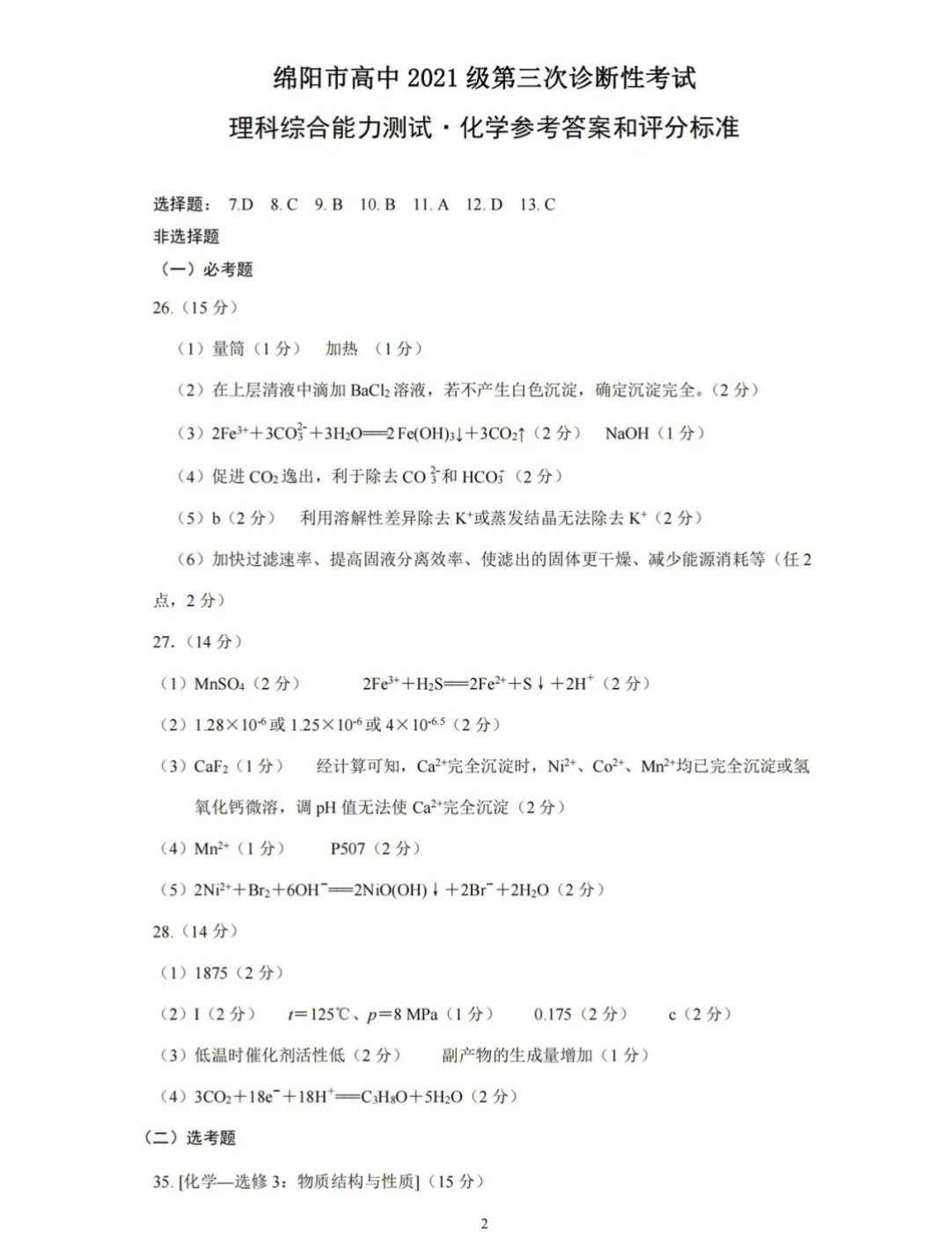
5、2024年绵阳三诊理综试题及答案




















6、2024年绵阳三诊日语答案

