2023山东菏泽一模于2月20日开考,本文将在考后更新,2023山东菏泽一模所有科目试卷及答案,包括菏泽一模语文试卷及答案、菏泽一模数学试卷及答案、菏泽一模英语试卷及答案、菏泽一模物理试卷及答案等,供大家参考,以便于考生估分,查漏补缺。
2023山东各地一模考试试卷及答案汇总:https://www.gk100.com/read_808755269.htm (点击查看)
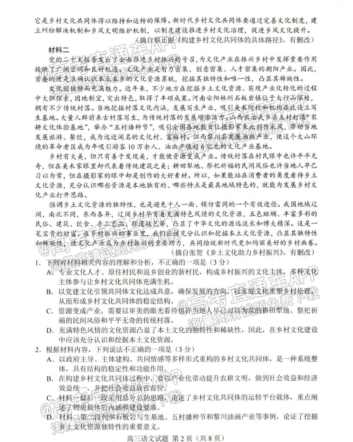
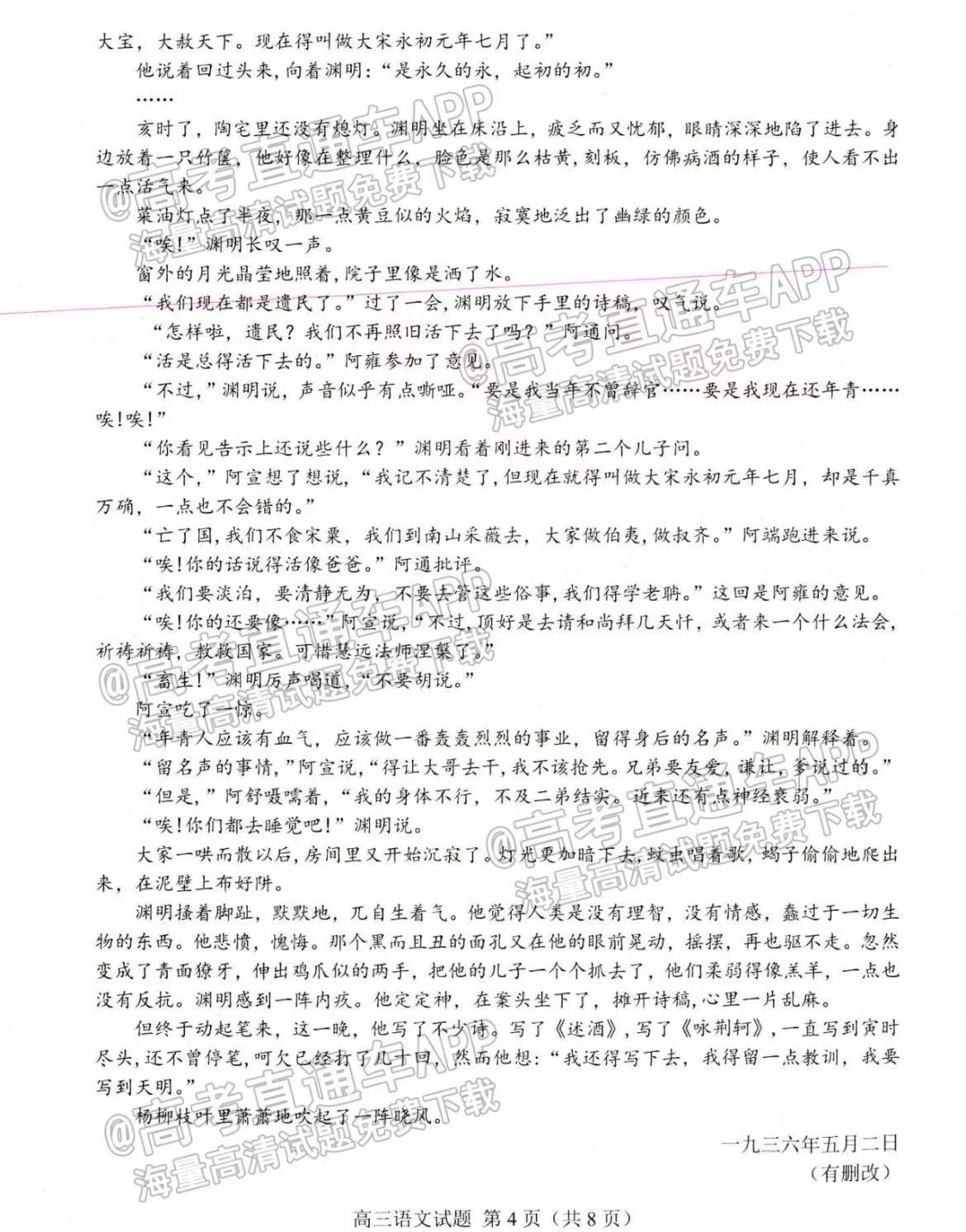
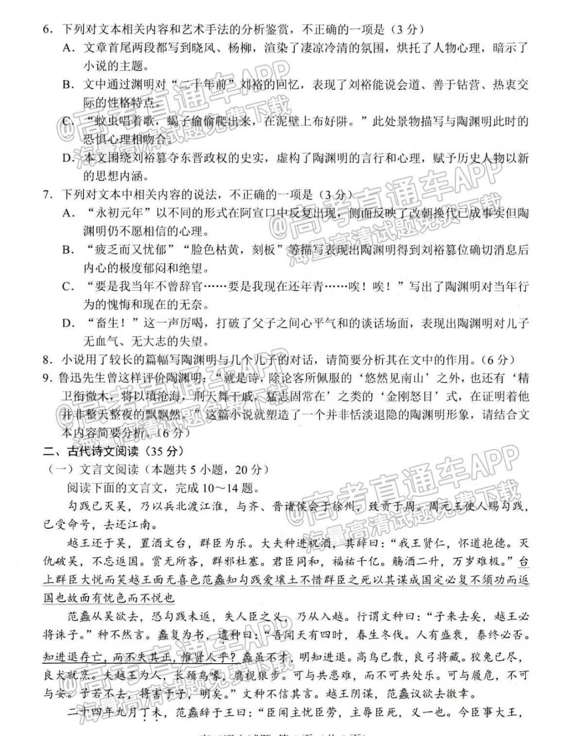
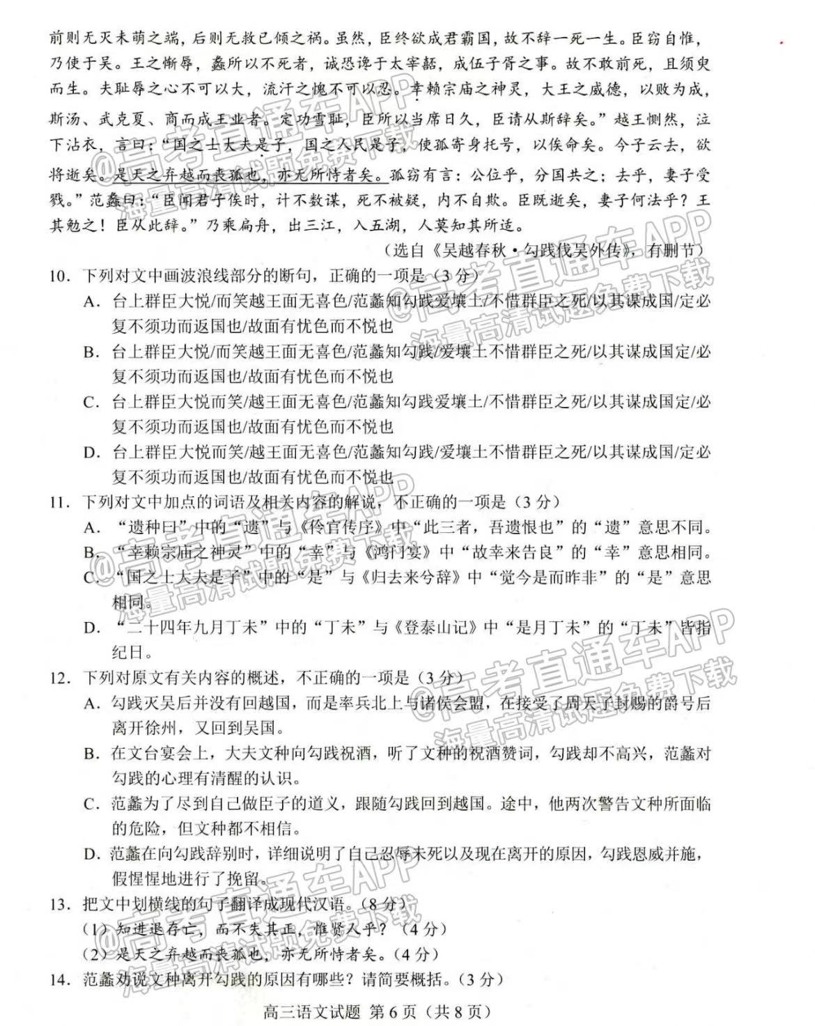
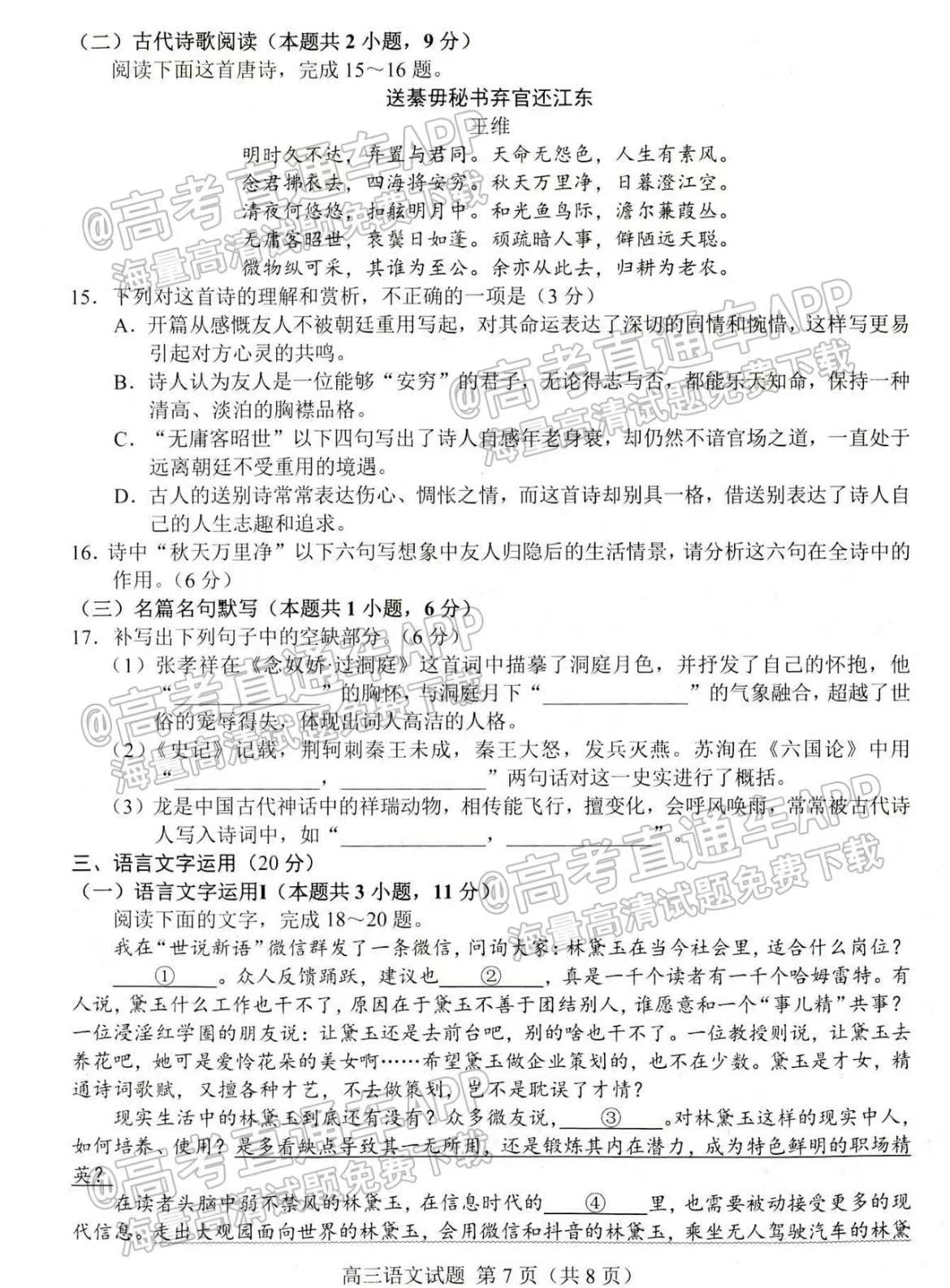
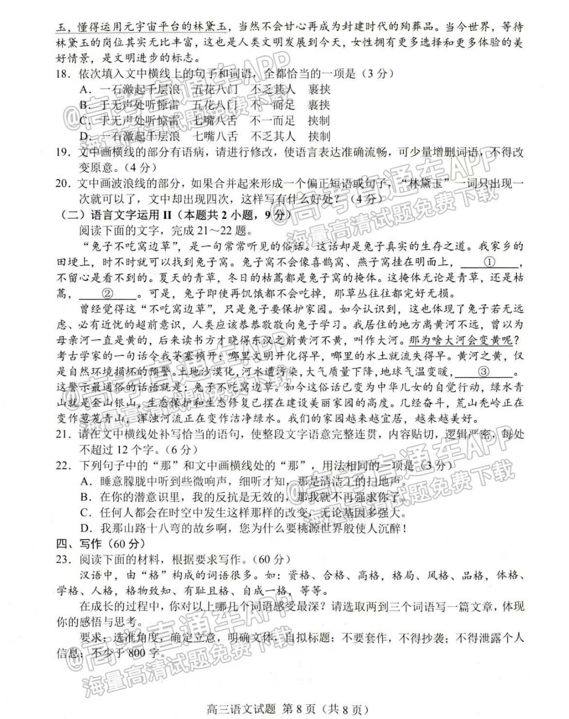
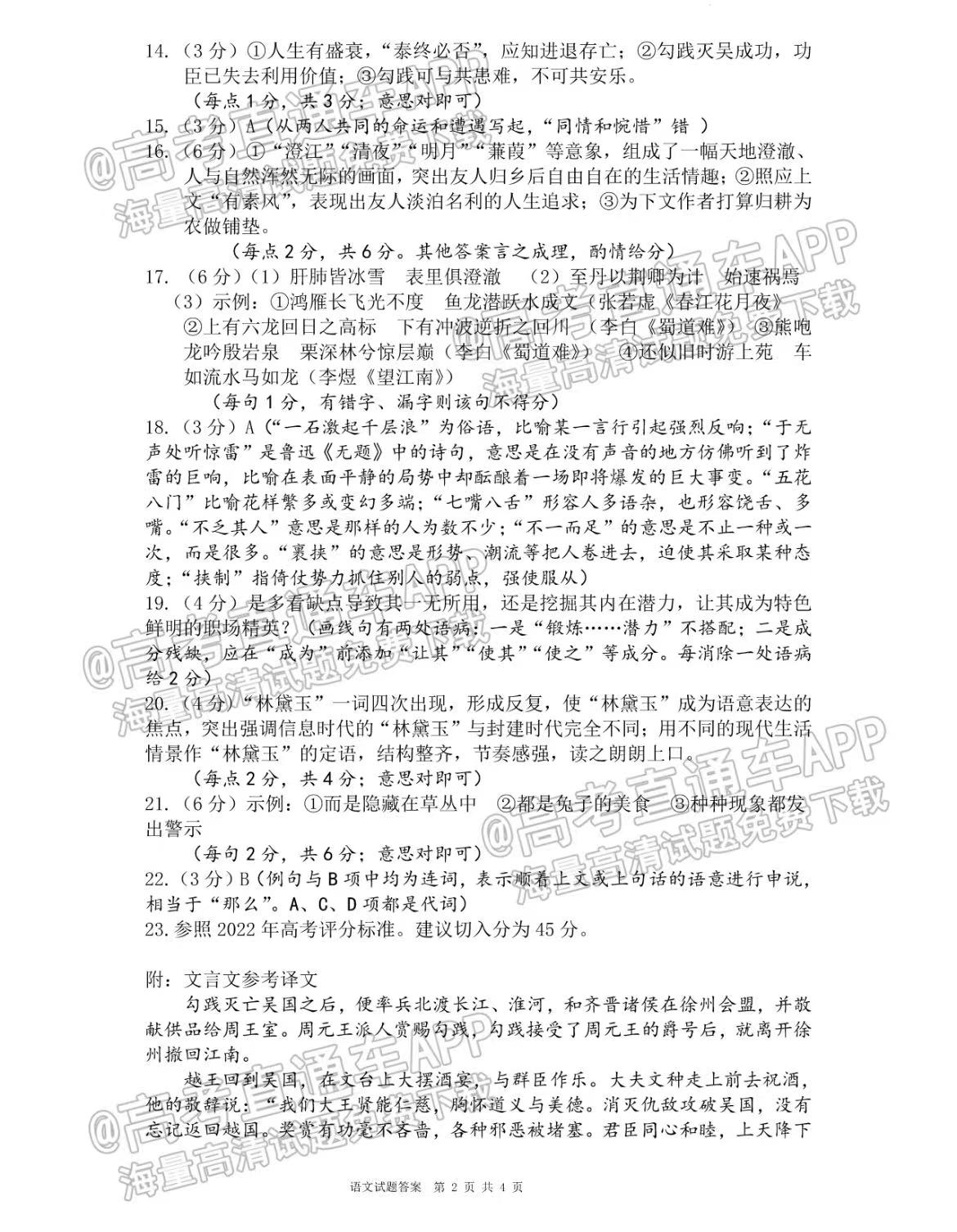
一、2023菏泽一模语文试题及答案










二、2023菏泽一模数学试题及答案











三、2023菏泽一模英语试题及答案








四、2023菏泽一模物理试题及答案












五、2023菏泽一模化学试题及答案











六、2023菏泽一模生物试题及答案








七、2023菏泽一模政治试题及答案








八、2023菏泽一模历史试题及答案






九、2023菏泽一模地理试题及答案





