2023届江西高三10月大联考(二)于2022年10月27日开考,此次考试为金太阳试卷,本文将在考后公布2023届江西高三10月大联考(二)历史试题及参考答案,供大家查阅。
高中联考,也就是意味着你的高考在即,在考试中查漏补缺,更好的攻克重难点。模拟考试的重要性很大,也为同学们复习提供方向,有着查缺补漏的作用,让同学们在高考的考场上更好地发挥自己的水平,所以你必须要适应这种强大的压迫感,还有⼀点就是,因为是多所学校⼀起统考,其实间接的让学生们看清自己目前的实力。
长风破浪会有时,直挂云帆济沧海。高考是同学们通向理想的道路,距离高考仅剩200多天的时间,只有不放弃,坚持到底,才能守得云开见月明。
所有科目试题及参考答案汇总:https://www.gk100.com/read_80005.htm
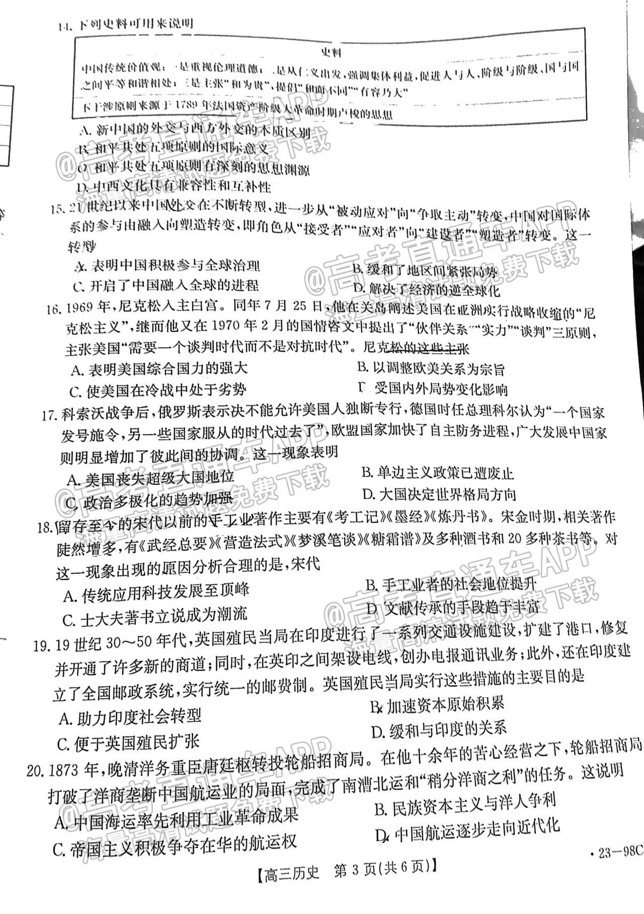
一、2023江西高三10月大联考(二)历史试题





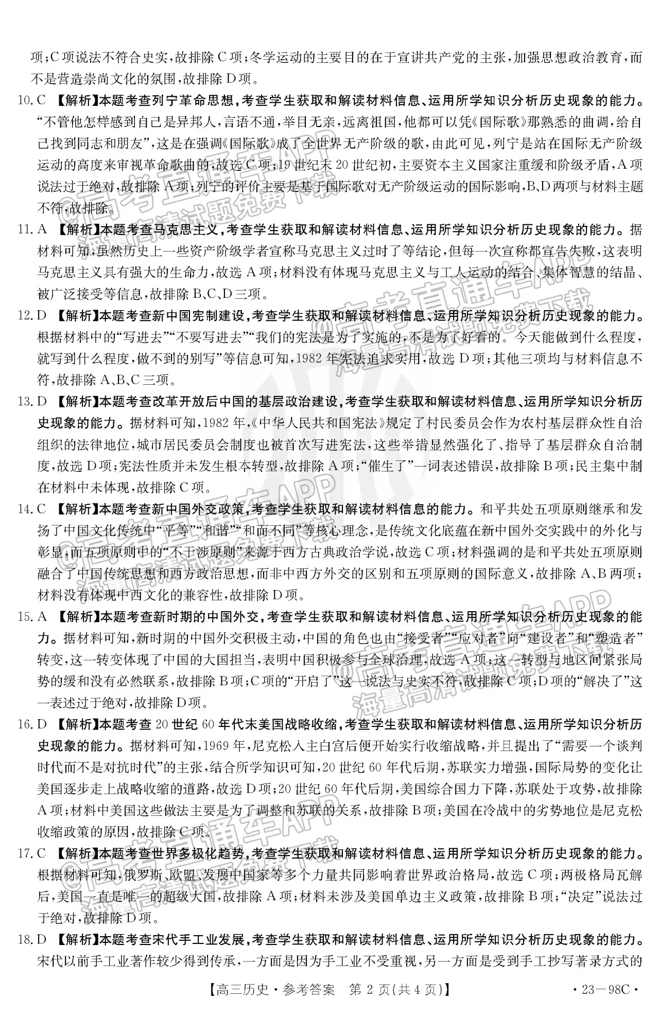
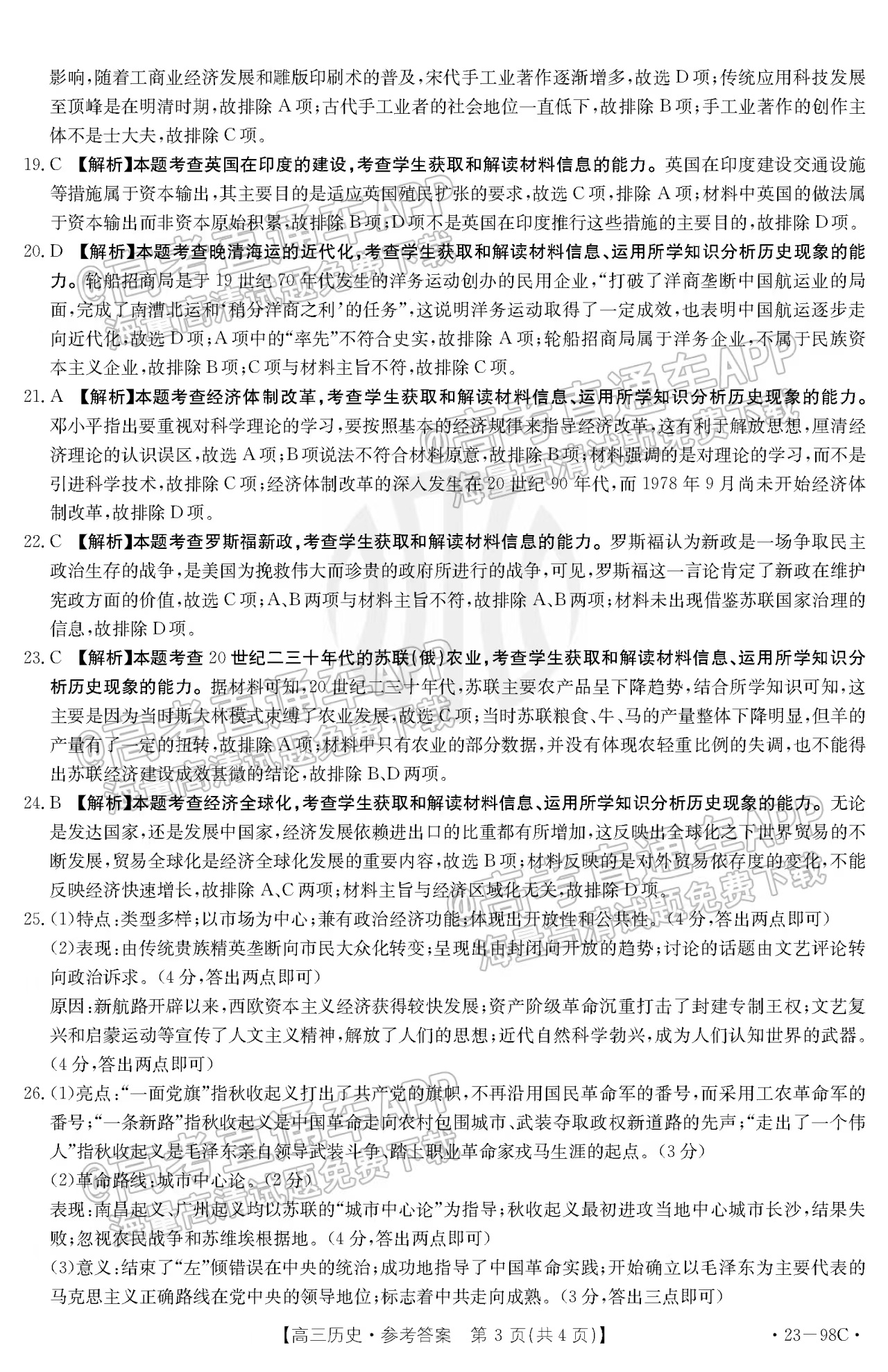
二、2023江西高三10月大联考(二)历史参考答案



