各位2025届高考生及家长注意啦!东北林业大学2025年高校专项计划招生简章已发布,本文为您全面解析招生专业范围、2024年录取分数线参考及报考策略,助力精准填报!

一、东北林业大学高校专项计划招生专业有哪些
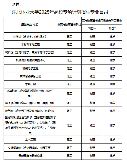
2025年东北林大高校专项计划共招生14个专业,涵盖林业、工学、理学等多个领域。具体专业如下:
林学类:含林学、森林保护,特色王牌专业。
材料类专业:木材科学与工程、材料类:含材料化学、高分子材料与工程。
机械设计制造及其自动化:工科热门方向。
新增专业:机械电子工程、生物科学类(含国家理科基础科学研究和教学人才培养基地)。
其他专业:农林智能装备工程、车辆工程、计算机类、电子信息类、电气类、土木工程、交通运输类、智能建造与智慧交通。

二、东北林业大学高校专项计划录取分数线
2024年东北林业大学高校专项计划录取分数线范围是396分到654分,收分最低在青海、收分最高在浙江。下面是各省最低录取分数线一览表:
| 招生省份 | 科类/首 选科目 |
专业名称 | 最低分 |
|---|---|---|---|
| 河北 | 物理 | 木材科学与工程 | 569 |
| 河北 | 物理 | 土木工程 | 571 |
| 河北 | 物理 | 材料类 | 574 |
| 河北 | 物理 | 农林智能装备工程 | 574 |
| 河北 | 物理 | 智能建造 与智慧交通 |
580 |
| 河北 | 物理 | 交通运输类 | 581 |
| 河北 | 物理 | 机械设计制造 及其自动化 |
582 |
| 河北 | 物理 | 电气类 | 585 |
| 河北 | 物理 | 计算机类 | 585 |
| 河北 | 物理 | 电子信息类 | 600 |
| 山西 | 理科 | 机械设计制造 及其自动化 |
566 |
| 内蒙古 | 理科 | 木材科学与工程 | 537 |
| 内蒙古 | 理科 | 农林智能装备工程 | 566 |
| 内蒙古 | 理科 | 机械设计制造 及其自动化 |
570 |
| 内蒙古 | 理科 | 电气类 | 577 |
| 辽宁 | 物理 | 土木工程 | 556 |
| 辽宁 | 物理 | 农林智能装备工程 | 561 |
| 辽宁 | 物理 | 智能建造 与智慧交通 |
572 |
| 辽宁 | 物理 | 车辆工程 | 581 |
| 辽宁 | 物理 | 机械设计制造 及其自动化 |
584 |
| 辽宁 | 物理 | 电子信息类 | 591 |
| 吉林 | 物理 | 车辆工程 | 543 |
| 黑龙江 | 物理 | 土木工程 | 565 |
| 黑龙江 | 物理 | 智能建造与 智慧交通 |
568 |
| 黑龙江 | 物理 | 材料类 | 571 |
| 黑龙江 | 物理 | 交通运输类 | 573 |
| 黑龙江 | 物理 | 机械设计制造 及其自动化 |
575 |
| 黑龙江 | 物理 | 车辆工程 | 576 |
| 黑龙江 | 物理 | 林学类 | 583 |
| 黑龙江 | 物理 | 电气类 | 589 |
| 黑龙江 | 物理 | 电子信息类 | 594 |
| 黑龙江 | 物理 | 计算机类 | 600 |
| 江苏 | 物理 | 农林智能装备工程 | 530 |
| 浙江 | 综合改革 | 智能建造与 智慧交通 |
606 |
| 浙江 | 综合改革 | 机械设计制造 及其自动化 |
613 |
| 安徽 | 物理 | 材料类 | 571 |
| 安徽 | 物理 | 机械设计制造 及其自动化 |
587 |
| 福建 | 物理 | 土木工程 | 576 |
| 福建 | 物理 | 电子信息类 | 585 |
| 江西 | 物理 | 材料类 | 573 |
| 江西 | 物理 | 机械设计制造 及其自动化 |
574 |
| 山东 | 综合改革 | 林学类 | 561 |
| 山东 | 综合改革 | 木材科学与工程 | 564 |
| 山东 | 综合改革 | 农林智能装备工程 | 571 |
| 山东 | 综合改革 | 土木工程 | 581 |
| 山东 | 综合改革 | 材料类 | 582 |
| 山东 | 综合改革 | 智能建造与 智慧交通 |
587 |
| 山东 | 综合改革 | 电子信息类 | 587 |
| 山东 | 综合改革 | 计算机类 | 587 |
| 山东 | 综合改革 | 机械设计制造 及其自动化 |
588 |
| 山东 | 综合改革 | 电气类 | 594 |
| 河南 | 理科 | 木材科学与工程 | 566 |
| 河南 | 理科 | 交通运输类 | 566 |
| 河南 | 理科 | 土木工程 | 569 |
| 河南 | 理科 | 林学类 | 570 |
| 河南 | 理科 | 智能建造与 智慧交通 |
579 |
| 河南 | 理科 | 车辆工程 | 580 |
| 河南 | 理科 | 电子信息类 | 583 |
| 河南 | 理科 | 计算机类 | 586 |
| 河南 | 理科 | 电气类 | 588 |
| 河南 | 理科 | 材料类 | 590 |
| 湖北 | 物理 | 车辆工程 | 576 |
| 湖南 | 物理 | 农林智能装备工程 | 570 |
| 湖南 | 物理 | 交通运输类 | 570 |
| 湖南 | 物理 | 电气类 | 578 |
| 重庆 | 物理 | 电子信息类 | 565 |
| 四川 | 理科 | 木材科学与工程 | 581 |
| 四川 | 理科 | 智能建造与 智慧交通 |
582 |
| 四川 | 理科 | 交通运输类 | 584 |
| 四川 | 理科 | 电子信息类 | 602 |
| 贵州 | 物理 | 林学类 | 538 |
| 云南 | 理科 | 车辆工程 | 506 |
| 陕西 | 理科 | 木材科学与工程 | 499 |
| 陕西 | 理科 | 智能建造与 智慧交通 |
508 |
| 陕西 | 理科 | 电子信息类 | 548 |
| 甘肃 | 物理 | 车辆工程 | 535 |
| 青海 | 理科 | 车辆工程 | 396 |
| 新疆 | 理科 | 交通运输类 | 414 |
三、报考建议
注意:
选考科目要求:高考综合改革省份需选“物理+化学”,非改革省份限理科生。专业可能随政策调整,及时关注东北林大招生网动态。
东北林业大学2025年高校专项计划为农村考生提供了低分上特色林业院校的机会,但需关注以下关键点:
资格审核:户籍、学籍需连续3年在实施区域,4月20日前通过教育部平台报名。
分省计划:后续将公布具体分省分专业计划,需及时关注东北林大招生网动态。
最后提醒:考生需结合自身成绩、全省排名及专业倾向,合理填报志愿。预祝各位学子圆梦东北林大!
