在高考招生中,报考特殊类型招生计划的学生通常会在提前批填报志愿,那么提前批有哪些学校和专业?提前批报考时间和截止时间是多久?提前批报考需要什么条件?什么考生适合提前批?400多分能报提前批吗?本期,小编就以上问题为大家解答,供参考。
一.提前批有哪些学校和专业?
本科提前批招生的专业主要分为六类,即军事院校、公安司法院校的相关特殊类专业、航海院校或专业、师范院校或专业;国家公费师范生、其他院校或专业。
1.军事院校
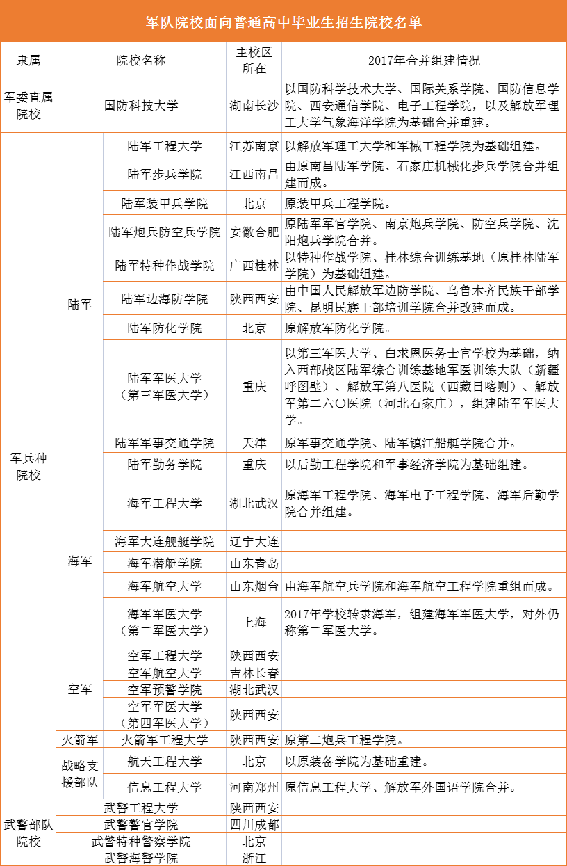
全国面向普通高中生招生的院校共有27所,这些院校大致可分为三类,即军委直属院校、军兵种院校和武警部队院校。关于院校的具体名单如下:

2.公安司法院校
全国的本科警校有26所,警校在本科提前批招生的主要是公安类相关专业,除了分数要达标外,还需要通过关提前和面试才能被予以录取。关于警校的具体名单如下:
| 全国排名 | 学校名称 | 星级 | 办学层次 |
|---|---|---|---|
| 249 | 中国人民公安大学 | 6★ | 世界高水平大学 |
| 326 | 中国刑事警察学院 | 5★ | 中国一流大学 |
| 393 | 四川警察学院 | 3★ | 区域一流大学 |
| 402 | 中国人民警察大学 | 4★ | 中国高水平大学 |
| 417 | 中央司法警官学院 | 4★ | 中国高水平大学 |
| 426 | 江苏警官学院 | 3★ | 区域一流大学 |
| 426 | 云南警官学院 | 3★ | 区域一流大学 |
| 453 | 广东警官学院 | 3★ | 区域一流大学 |
| 466 | 吉林警察学院 | 3★ | 区域一流大学 |
| 472 | 福建警察学院 | 3★ | 区域一流大学 |
| 472 | 河南警察学院 | 3★ | 区域一流大学 |
| 472 | 湖南警察学院 | 3★ | 区域一流大学 |
| 483 | 湖北警官学院 | 3★ | 区域一流大学 |
| 483 | 江西警察学院 | 3★ | 区域一流大学 |
| 483 | 南京森林警察学院 | 3★ | 区域一流大学 |
| 501 | 浙江警察学院 | 2★ | 区域高水平大学 |
| 501 | 重庆警察学院 | 2★ | 区域高水平大学 |
| 505 | 上海公安学院 | 2★ | 区域高水平大学 |
| 505 | 新疆警察学院 | 2★ | 区域高水平大学 |
| 508 | 北京警察学院 | 3★ | 区域一流大学 |
| 508 | 山东警察学院 | 2★ | 区域高水平大学 |
| 509 | 铁道警察学院 | 2★ | 区域高水平大学 |
| 511 | 广西警察学院 | 2★ | 区域高水平大学 |
| 511 | 贵州警察学院 | 2★ | 区域高水平大学 |
| 511 | 辽宁警察学院 | 2★ | 区域高水平大学 |
| 511 | 山西警察学院 | 2★ | 区域高水平大学 |
3.航海院校
航海院校在本科提前批招生的主要是院校的航海类专业,如航海技术、轮机工程等。招收的院校有大连海事大学、大连海洋大学、上海海事大学、天津理工大学、浙江海洋大学、集美大学、武汉理工大学、广东海洋大学重庆交通大学、烟台大学、北部湾大学、宁波大学等。
4.国家公费师范生
国家公费师范生的招生院校是教育部直属的六所师范大学,即北京师范大学、华东师范大学、东北师范大学、华中师范大学、陕西师范大学和西南大学。国家公费师范生在毕业之后,原则上需灰生源地就业,如果自愿到中西部经济较落后地区任教也是可以的。
5.空军、海军、民航三大招飞
招飞院校主要是培养飞行员的,除了分数要达标外,对身体素质要求也是极为严格。空军飞行员是在空军航空大学,海军飞行员是在海军航空大学。民航的招生院校有北京航空航天大学、南京航空航天大学、中国民航大学滨州学院、沈阳航空航天大学、中国民用航空飞行学校、上海工程技术大学、南昌航空大学、黑龙江八一农垦大学、安阳工学院、烟台南山学院等。
6.其他院校或专业
1)非通用语种
部分学校的外语类专业也会在提前批招生,这类专业的招生院校有北京外国语大学,上海外国语大学,北京语言大学,北京第二外国语学院,四川外国语大学等。
2)特殊类型院校
这类招生的院校有北京外国语大学,上海外国语大学,北京语言大学,北京第二外国语学院,四川外国语大学等,这类院校一般对政治考核的要求会比较高。
3)港校
提前批的港校有香港中文大学、香港城市大学、香港中文大学深圳等。
4)医学定向生
医学定向生报考有户籍限制,毕业之后在基层的服务时间不少于六年,和公费师范生相似,招生定向医学生的高校一般都是本省的院校。
二.400多分能报提前批吗?
提前批分为本科提前批和专科提前批,从历年本科提前批的录取分数线来看,提前批通常需要超过本科线80分左右才能报考,因而对于本科线在340分左右的省份来说,400多分可能能报本科提前批;但对于本科线在430分的省份来说,400多分是不能报考本科提前批的。
而由于绝大部分省份的专科线在150-220分之间,报考专科提前批的话需要超过专科线100分左右,因而400多分通常是能报专科提前批的。


