2023届江西九师联盟高三10月联考预计于10月26日开考,各科试题及答案已更新,很多同学关注此次考试的试卷和答案。本文将公布2023江西九师联盟高三10月联考地理试题及答案,希望大家能够通过此次考试查漏补缺,更好迎接下一次考试。
高考前的模拟考试对于考生来说非常具有参考价值,可以查漏补缺,更有利于后续复习,还可以帮助考生合理规划考试时间、提高做题效率等。长风破浪会有时,直挂云帆济沧海,预祝全国考生圆梦大学,圆梦高考!
所有科目试题及答案汇总:https://www.gk100.com/read_82967.htm (点击查看)
2023江西高三10月大联考(二)各科试题及参考答案汇总(点击查看)
一、2023江西九师联盟高三10月联考地理试卷





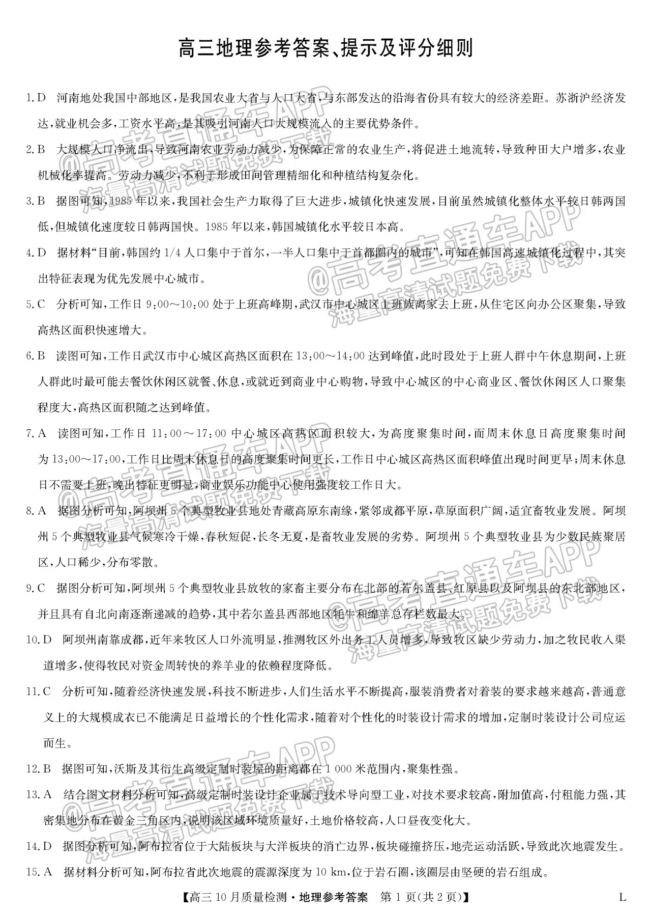
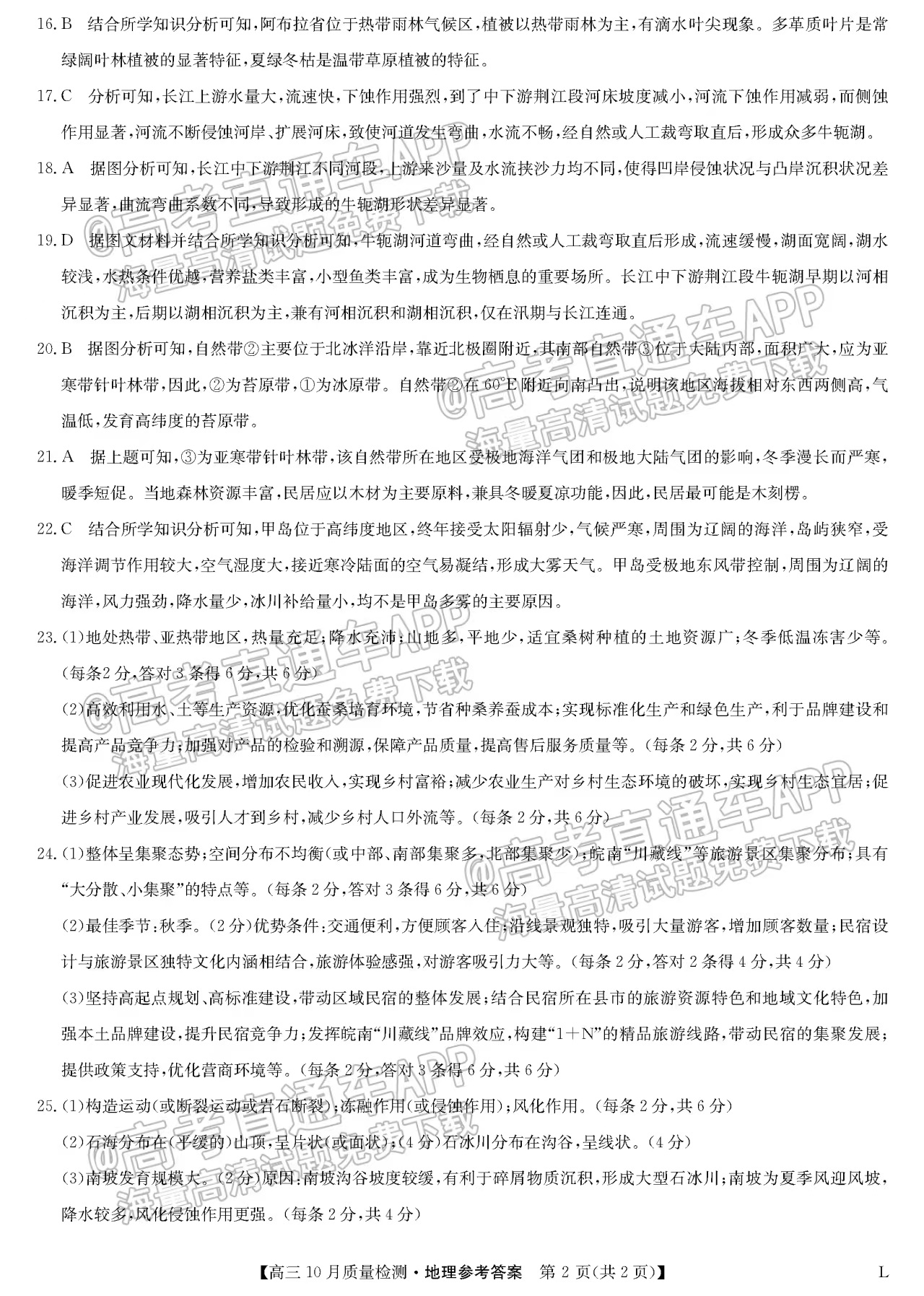
二、2023江西九师联盟高三10月联考地理参考答案

