2023绵阳一诊考试将于2022年11月1日开考,考试结束后本文将更新绵阳市2023届高三第一次诊断性考试英语答案及试卷,下文为小编搜集整理的绵阳一诊英语2023试题及答案解析,供大家参考。
2023年绵阳一诊考试是2023届学生进入高三的一次非常重要的考试,模拟考试的重要性很大,能为同学们的复习提供方向,有着查缺补漏的作用,让我们同学在高考的考场上更好地发挥自己的水平,所以希望同学们最好认真对待每次的模拟考试。高三任何一场考试对于同学们来说都有重要的参考价值,从而在一场场考试中走向高考。
本次考试其他科目(语文、数学、文理综)一键查阅快捷入口:绵阳市一诊考试答案汇总-2023绵阳一诊各科试卷及答案详情 (gk100.com)
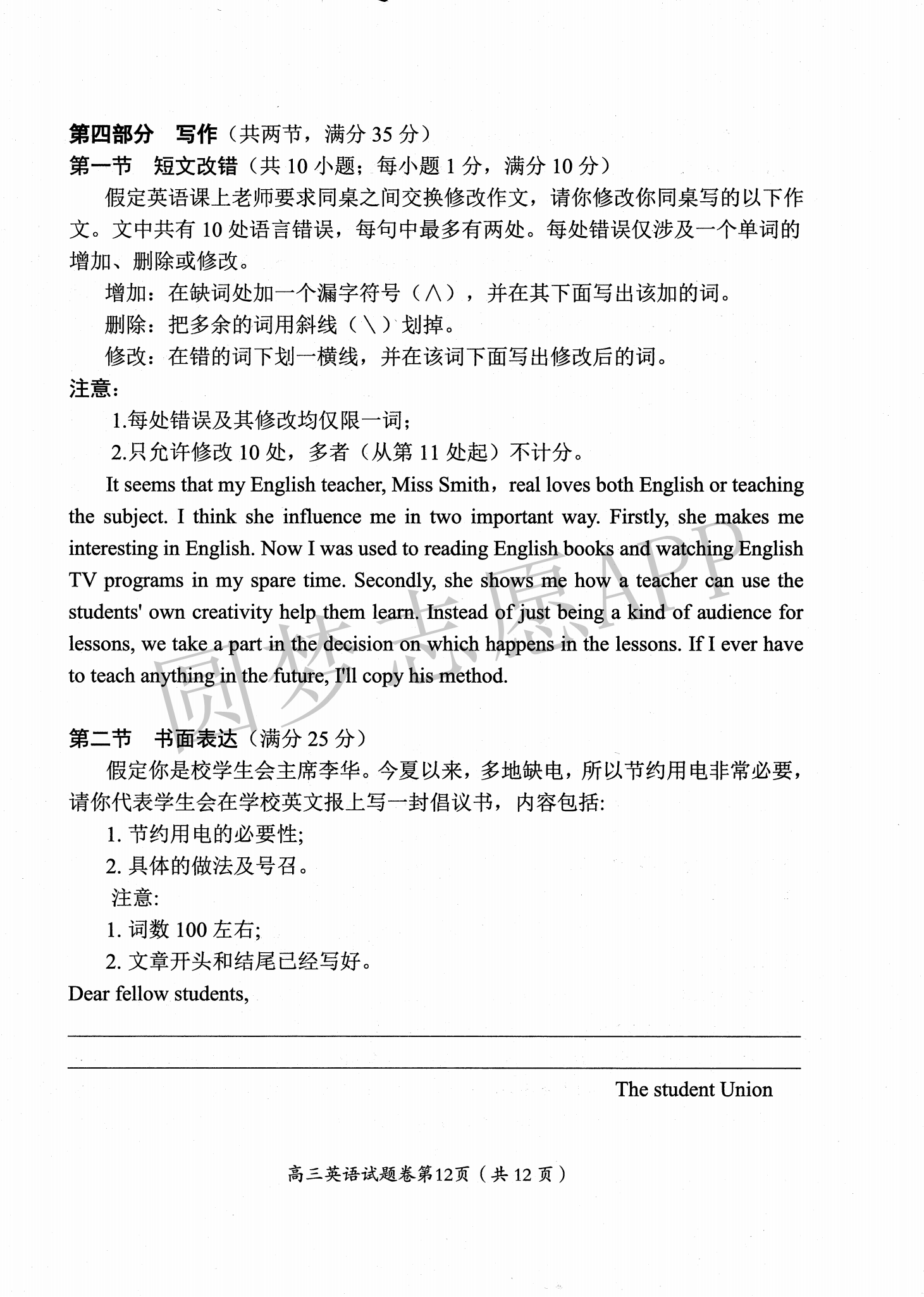
一、2023绵阳一诊英语试题试卷












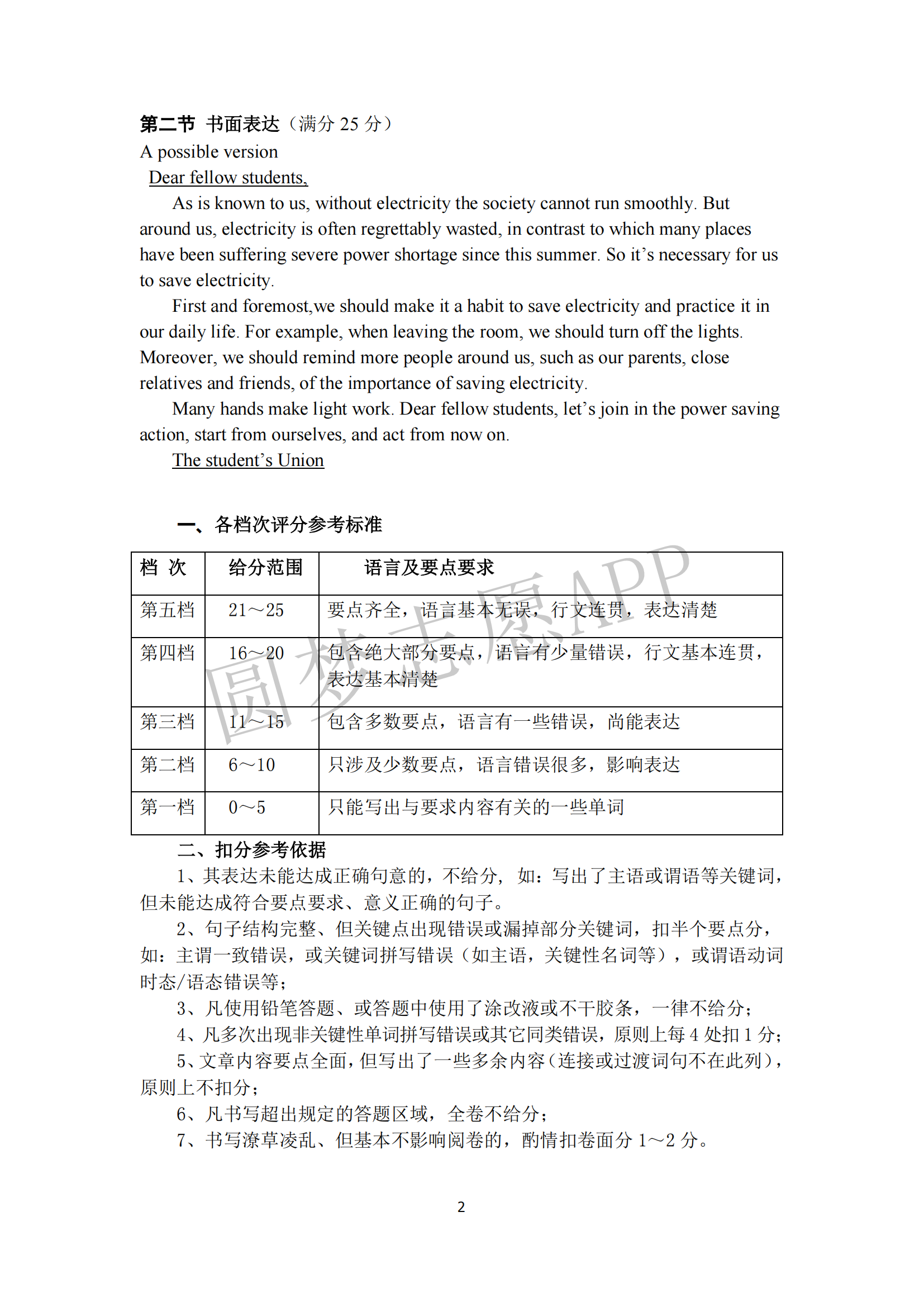
二、2023绵阳一诊英语答案解析


三、更多内容
