2023湖南三湘名校联盟高三第一次联考于2022年10月27日开考,所有科目试卷及答案正在更新中,此次考试非常重要本文将在考后第一时间更新。
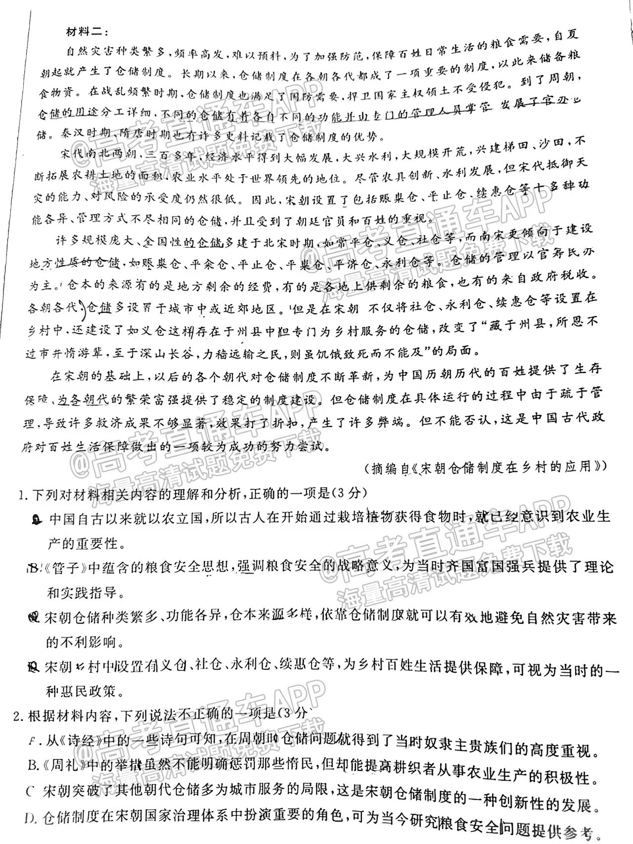
此次三湘名校联盟联考对于湖南省的高考生来说非常重要,不仅是对近期学习成果的检验,而且可以看到自己与其他同学的差距,以便于查漏补缺,调整复习计划。希望同学们通过此次考试,能够尽快调整状态,预祝全国考生高考成功!
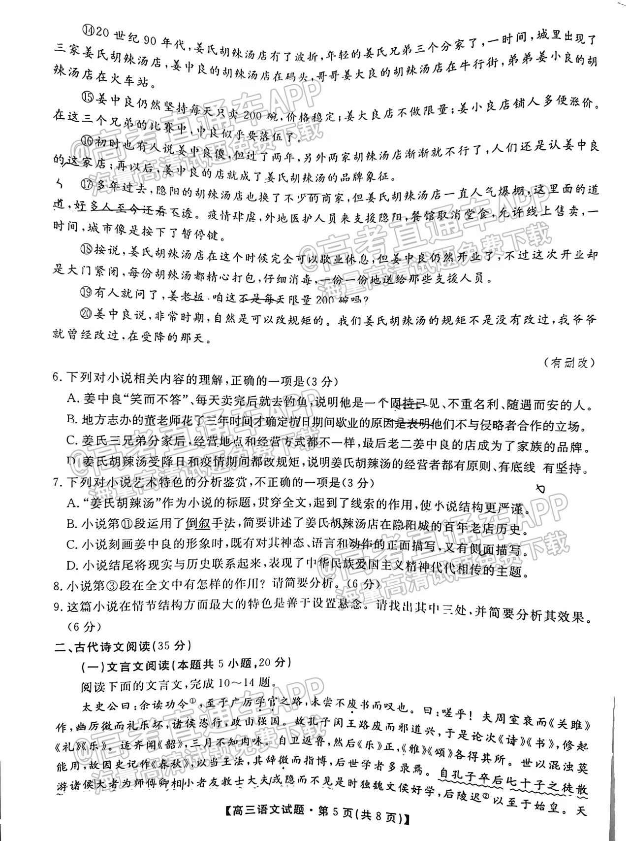
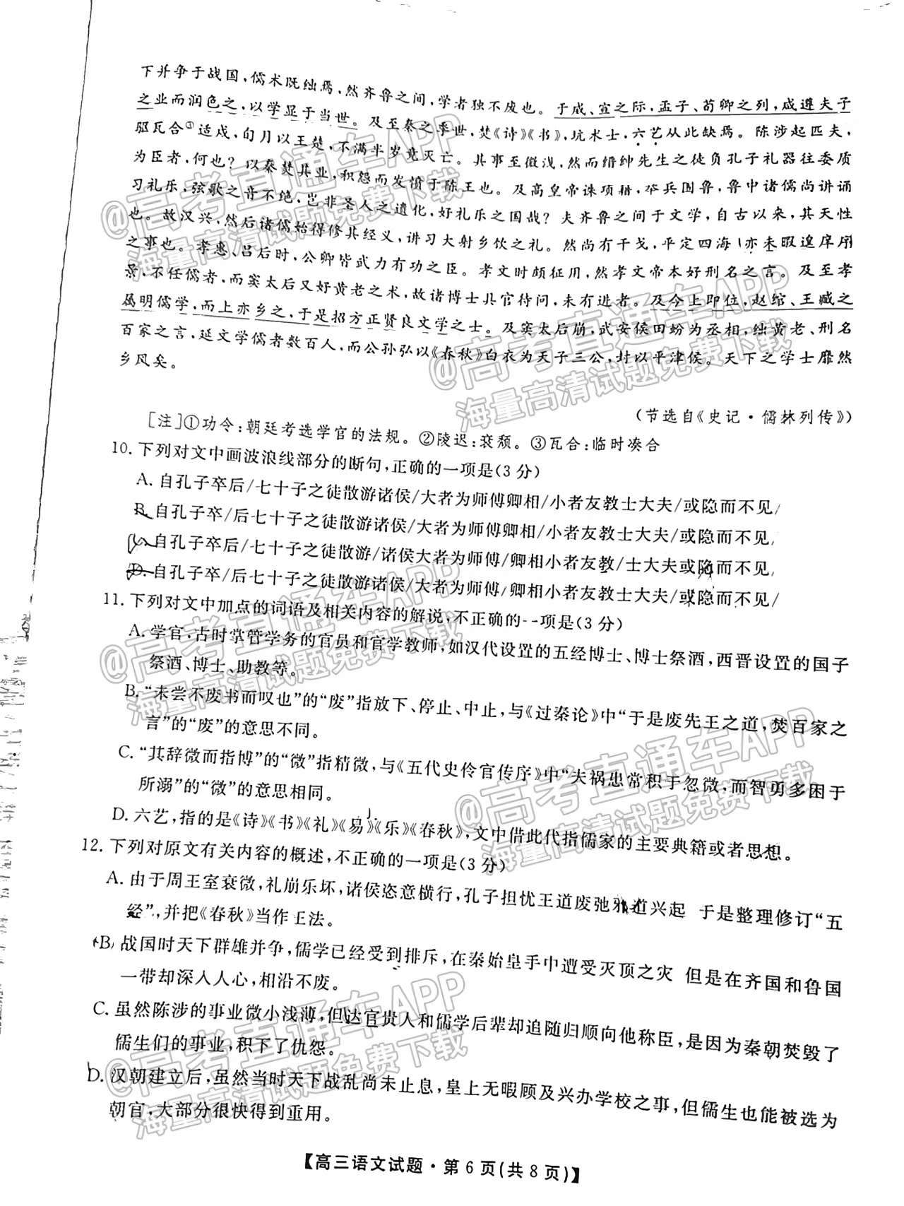
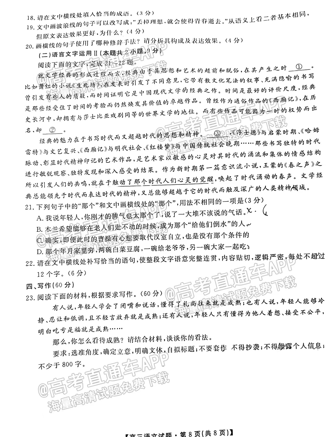
本期将公布2023湖南三湘名校联盟高三第一次联考语文科目试卷和答案,请大家持续关注。
所有科目试卷及答案汇总 https://www.gk100.com/read_84367.htm (点击查看)
一、2023湖南三湘名校联盟高三第一次联考语文试卷







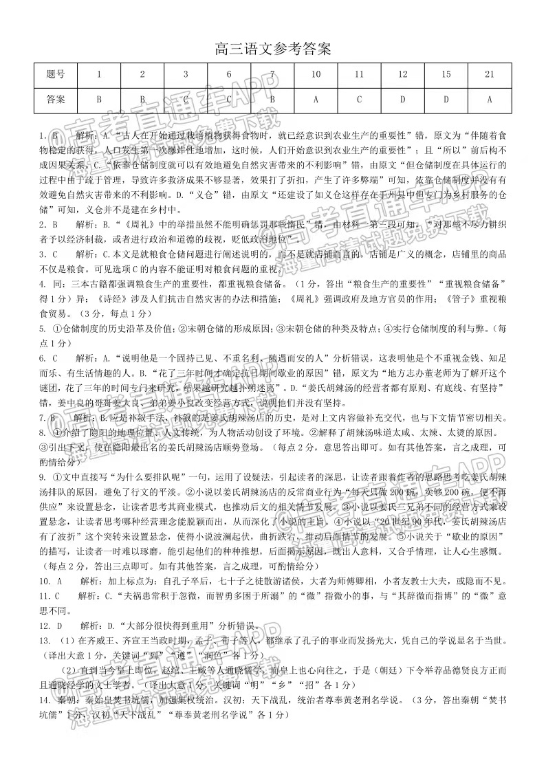
二、2023湖南三湘名校联盟高三第一次联考语文答案


