2023届湖南三湘名校联盟高三第一次联考于10月27日开考,所有科目试卷及答案已更新,本文将在考后第一时间更新。相信很多同学都很关心此次考试的答案,小编将在考后尽快更新。
湖南三湘名校联盟包括的学校有明德中学、明达中学、湘乡一中、邵东一中、振华中学、天成学校、涟源一中、冷江一中、新化一中、娄底三中、双峰一中等。
此次湖南三湘名校联盟联考对于湖南省的高考生来说非常重要,不仅是对近期学习成果的检验,而且可以看到自己与其他学校同学的名次,以便于查漏补缺,调整复习计划。
本文将公布2023湖南三湘名校联盟高三第一次联考地理试卷和答案,请大家持续关注。
所有科目试卷及答案汇总 https://www.gk100.com/read_84367.htm (点击查看)
一、2023湖南三湘名校联盟高三第一次联考地理试卷



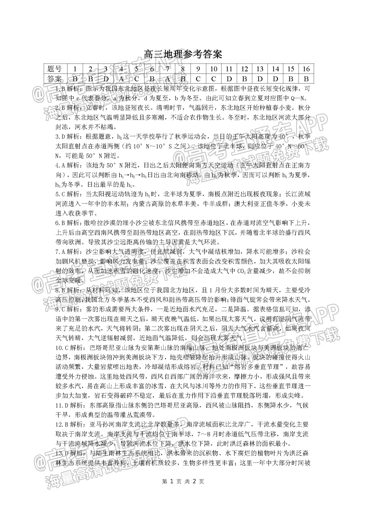
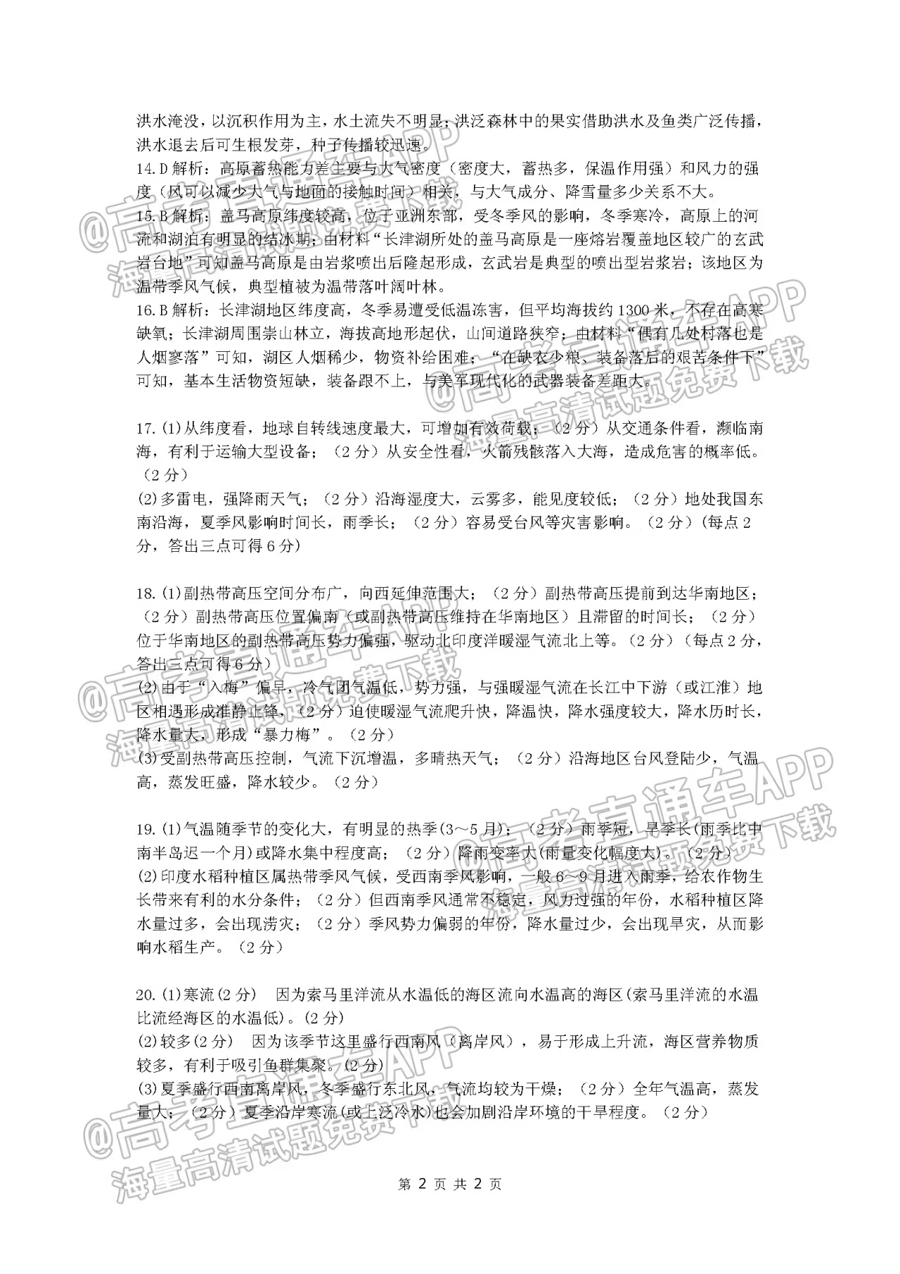
二、2023湖南三湘名校联盟高三第一次联考地理答案

