安徽高考志愿填报代码大全显示,学校代码为4位数,如安康学院是1003、安阳工学院是1005、北京大学是1032等。专业代码为2位数,如北京大学招生专业中,第005专业组中国语言文学类专业代码是13、哲学类专业代码是14、历史学类专业代码是15等。
温馨提示:本文使用的志愿填报代码来源于安徽2025年高考招生计划表,仅供参考。2026届考生高考正式填报时要以2026年高考志愿填报招生计划表中的代码为准。
一、安徽高考志愿填报代码大全
安徽省高考志愿填报需要填写院校代号(学校代码)、专业组代号(专业组代码)、专业代号(专业代码),具体可见下方表格:
1、安徽高考志愿填报学校代码
全国各大学在安徽招生的院校代码主要用于标识不同的学校,一般而言,学校代码为4位数,部分院校可能会有差异。如安康学院是1003、安阳工学院是1005、北京大学是1032等。篇幅有限,这里仅列举部分大学的本科志愿填报学校代码,以供参考:
| 学校代码 | 学校名 |
|---|---|
| 1003 | 安康学院 |
| 1005 | 安阳工学院 |
| 1006 | 安阳师范学院 |
| 1009 | 鞍山师范学院 |
| 1013 | 白城师范学院 |
| 1020 | 宝鸡文理学院 |
| 1023 | 保定学院 |
| 1024 | 北部湾大学 |
| 1025 | 北方工业大学 |
| 1026 | 北方民族大学 |
| 1028 | 北海艺术设计学院 |
| 1029 | 北华大学 |
| 1030 | 北华航天工业学院 |
| 1031 | 北京城市学院 |
| 1032 | 北京大学 |
| 1034 | 北京第二外国语学院 |
| 1074 | 北京中医药大学 |
| 1075 | 北师香港浸会大学 |
| 1078 | 滨州医学院 |
| 1081 | 渤海大学 |
| 1083 | 沧州师范学院 |
| 1087 | 昌吉学院 |
| 1088 | 长安大学 |
| 1090 | 长春财经学院 |
| 1091 | 长春大学 |
| 1095 | 长春工业大学 |
| 1096 | 长春光华学院 |
| 1099 | 长春科技学院 |
| 1100 | 长春理工大学 |
| 1102 | 长春人文学院 |
| 1103 | 长春师范大学 |
| 1109 | 长江大学 |
| 1111 | 长江师范学院 |
| 1116 | 长沙理工大学 |
| 1120 | 长沙师范学院 |
| 1123 | 长沙学院 |
| 1127 | 长治学院 |
| 1129 | 常德学院 |
| 1130 | 常州大学 |
| 1137 | 朝阳师范学院 |
| 1138 | 成都大学 |
| 1154 | 成都中医药大学 |
| 1159 | 重庆财经学院 |
| 1165 | 重庆大学 |
| 1167 | 重庆第二师范学院 |
| 1217 | 大理大学 |
| 1219 | 大连财经学院 |
| 1220 | 大连大学 |
| 1221 | 大连东软信息学院 |
| 1224 | 大连海事大学 |
2、安徽高考志愿填报专业(组)代码
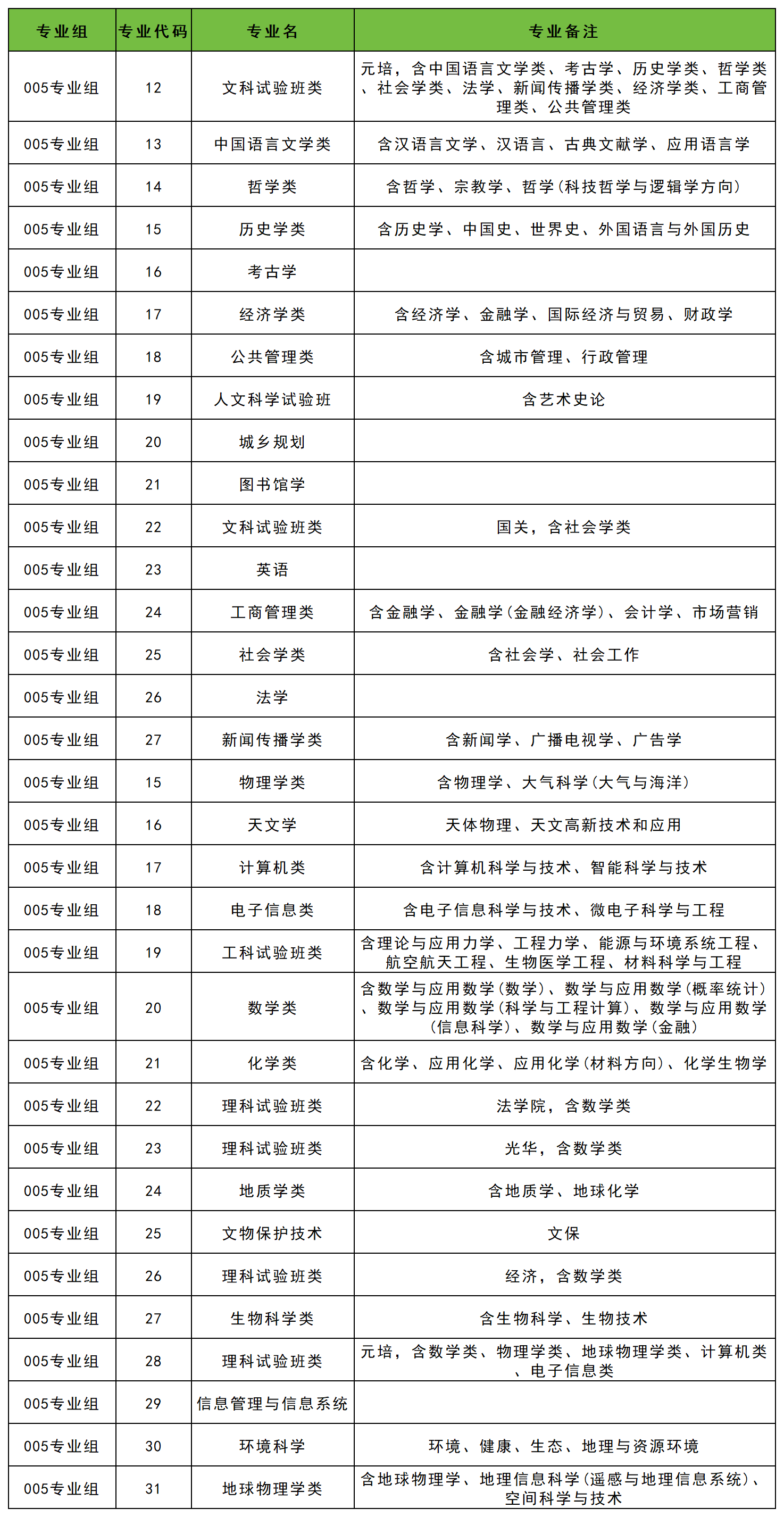
全国各大学在安徽招生的专业代码各不相同,一般而言,专业代码为2位数,同一专业不同专业方向的代码也会有差异。以北京大学为例,第005专业组中国语言文学类专业代码是13、哲学类专业代码是14、历史学类专业代码是15等。
篇幅有限,这里仅列举北京大学的本科志愿填报专业(组)代码,以供参考(同一专业可能存在多个代码的情况,请按照实际招生要求选择填报):

二、安徽高考志愿填报代码查询系统
高考志愿填报代码主要在招生计划表中查询,安徽高考招生计划表一般由安徽省教育招生考试院公布。因此安徽高考志愿填报代码查询系统主要如下:
1、安徽省教育招生考试院
https://www.ahzsks.cn/index.htm
2、安徽省高考志愿填报服务平台
https://xgk.ahzsks.cn/stulogin/login
3、圆梦志愿填报系统


